Mit aufgestecktem Pyritkristall.
Detailansicht Diode BAT 81. Diese Diode hat sich als sehr schlecht erwiesen und wurde unterdessen durch eine selektierte
AA 112 ersetzt.

Detailansicht Pyritkristall.
Konstruktions-Skizze
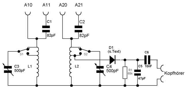
Schaltungs-Skizze
Schalterstellungen:
Pos. 1 (beide oben) = gesamte Spulen
Pos. 2 (beide unten) = L1 Mittelanzapfung, L2 Mittelanzapfung
Pos. 3 (links unten, rechts oben) = L1 Mittelanzapfung, L2 gesamte Spule