Aufbau und Verdrahtung eines 0-V-2 - Geradeausempfängers

0-V-2-Schaltbild (74.976 kByte)
Aufgrund der großen Datenmenge habe ich das Bild - mit Rücksicht auf die Ladezeit - sehr stark verkleinert und komprimiert dargestellt. Mit einem Mausklick kann man es sich in der Originalgröße (74.976 kByte) anzeigen lassen.

Die beiden nachfolgenden Fotos zeigen den fertig aufgebauten Empfänger so wie ich ihn erhalten habe. Der Vorbesitzer entfernte den geplanten Knopf für den Drehko, einen in etwa ähnlichen vorgesehenen Knopf habe ich als Demonstration vor das Gerät gelegt. Der vom Vorbesitzer eingebaute Knopf ist ein in Funkamateurkreisen sehr beliebt - mit eingebauter Übersetzung auf etwa 10:1 ermöglicht er eine unglaublich genaue Abstimmung.


(Leider bohrte der Vorbesitzer auf der linken Frontseite zwei Löcher, für einen mir unbekannten Zweck - ebenso Rätselhaft ist der Schalter auf der linken Seite.)

Wir beginnen mit dem Aufbau des Chassis. Zu diesem Zweck beschaffen wir uns zwei Tafeln Eisen- oder Aluminiumblech, und zwar für die Frontplatte, in einer Größe von 165 x 210 mm und für das Chassis in den Maßen 220 x 210 mm. Dazu 2 Versteifungswinkel, die aus einem Stück Blech von ca. 100 x 140 mm geschnitten werden. Mit Bleistift und Anschlagwinkel zeichnen wir auf den Platten, wie aus der Zeichnung zu ersehen ist, die Linien, an denen daß Blech abgekantet werden muß. Bitte genau messen !




Dann markieren wir die Löcher für die Röhrensockel, den Elektrolytkondensator, ferner die Durchführungslöcher für die zu schaltenden Verbindungen, sowie die Löcher für das Buchsenmaterial. - Wir vergessen auch nicht die 3 mm Löcher für die Schrauben, die später Chassis, Frontplatte und Versteifungswinkel miteinander verbinden.
Nachdem wir alle Maße noch einmal auf ihre Richtigkeit überprüft haben, beginnen wir, alle Löcher zwischen 3 mm und 10 mm Durchmesser mit einer Bohrmaschine auszubohren. Bei den größeren Löchern für die Sockel und den Elko wenden wir folgendes Verfahren an : Innerhalb der vorgezeichneten Kreise bohren wir mit einem 3 mm-Bohrer Loch an Loch. Das so markierte Mittelstück brechen wir mit einem Schraubenzieher heraus. Die gezackten Ränder werden mit einer Halbrundfeile sauber geglättet und die Einzelteile eingepaßt. Beim Bohren der Frontplatte verfahren wir sinngemäß.


Nach Abschluß der Bohrarbeiten werden Frontplatte, Chassis und Versteifungswinkel miteinander verschraubt.




Anschließend werden Netztransformator, Sockel, Elko, Gleichrichter, Potentiometer, Buchsen, Schalter und Sicherungselement eingebaut.


Nachdem alle Blechteile ausgeschnitten sind, gebogen, gebohrt und verschraubt, anschließend nach Plan bestückt, dann müßte alles so aussehen wie auf dem Foto erkennbar.


Die Potentiometerachsen sind meist zu lang. Sie werden soweit abgesägt, daß der Knopf nach dem Aufschieben auf die Achse bis dicht an die Frontplatte heranreicht. Bei der Montage des Drehkos am Vorderteil des Chassis muß eine Abstandsscheibe auf das Gewinde der Achse geschoben werden, und zwar so, daß diese Scheibe zwischen der keramischen Deckplatte und der Frontplatte liegt. Damit wird verhindert, daß die Befestigungsmuttern des Stators metallischen Kontakt mit der Frontplatte bekommen und der Abstimmkreis kurzgeschlossen wird. - Auch die Lötösenleiste muß mit Abstandsscheiben zwischen Leiste und Chassis montiert werden, damit kein Kurzschluß der Anodenspannung erfolgt. Dies kann u.U. den Verlust des Gleichrichters und des Transformators zur Folge haben! Damit haben wir das Chassis mechanisch fertiggestellt und beginnen jetzt mit der eigentlichen Verdrahtung des Empfängers.

Das Einlöten der Einzelteile
Die Verdrahtung stellt uns vor die Aufgabe, alle Einzelteile miteinander mechanisch und elektrisch zu verbinden. Wenn von den Herstellern der Einzelteile keine Verschraubungen vorgesehen sind, müssen die Verbindungsdrähte bzw. Lötfahnen derselben durch einen Lötvorgang miteinander verbunden werden. Wir verwenden zum Löten grundsätzlich einen elektrischen Lötkolben, dessen Leistung zwischen 30 und 100 Watt bemessen sein soll. Als Lötzinn nehmen wir ausschließlich Lötdraht, der bereits mit einem entsprechenden säurefreien Flußmittel (Kolophonium) gefüllt ist. Alle säurehaltigen Flußmittel (Lötfette und Säuren) sind dringendst abzulehnen, da durch diese unkontrollierbare Oxydationsvorgänge eingeleitet werden, die zu einem völligen Versagen des Gerätes führen können.
Ein Lötkolben mit einer neuen Lötspitze wird etwa 10 Minuten vorgewärmt, dann mit Lötdraht verzinnt.
Der eigentliche Lötvorgang erfordert einige Umsicht und Sorgfalt. Wir werden nur dann eine elektrisch einwandfreie Lötstelle erhalten, wenn die zu verbindenden Teile völlig oxyd- und fettfrei sind. Ein Säubern mit feinstem Schmirgelleinen ist daher machmal zu empfehlen. Sehr wichtig ist, daß die zu verlötenden Verbindungen mit Hilfe des Kolbens auf die Temperatur gebracht werden, bei der das Lot selbsttätig zu fließen beginnt. Nach Wegnahme des Kolbens können wir durch Anblasen das Erstarren der Lötstelle beschleunigen. Bei besonders temperaturempfindlichen Einzelteilen, wie z.B. Dioden, kl. Kondensatoren sowie Widerständen geringer Belastbarkeit müssen wir mit Vorsicht zu Werke gehen. Wir sollten diese Dinge ernst nehmen. Die Überhitzung eines Widerstandes geringer Belastbarkeit kann zu einer dauernden Änderung des Widerstandswertes bis zu 20 Prozent führen. Bei besonders empfindlichen Einzelteilen führt es u.U. sogar zur vollständigen Zerstörung! Wird andererseits eine Lötstelle zu flüchtig erwärmt, gibt es schlechten oder gar keinen Kontakt.

Die Verdrahtung
Grundsätzlich gilt hierfür, daß alle Schaltelemente auf dem kürzesten Wege miteinander verbunden werden müssen, d.h. alle Leitungen sind so kurz wie nur irgend möglich zu bemessen.
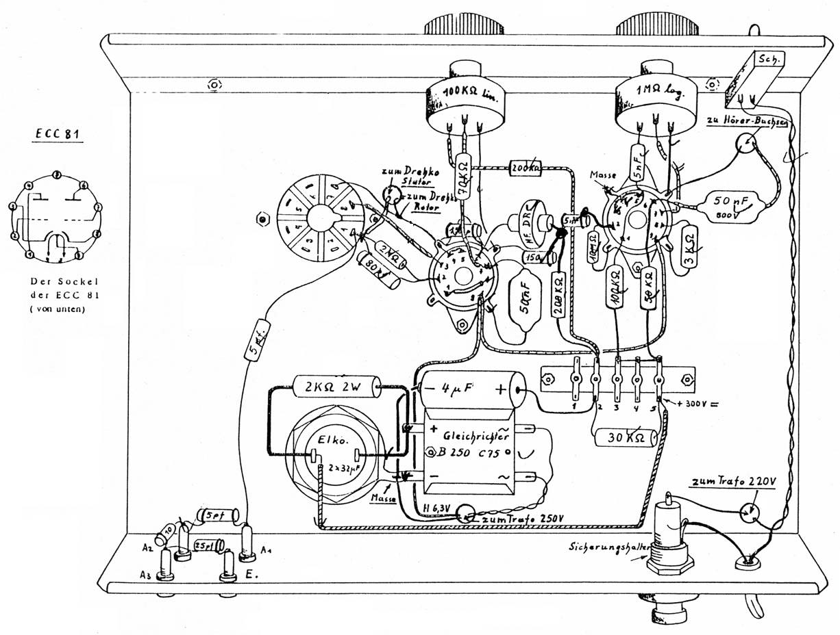
Zur Durchführung der Verdrahtung nehmen Sie sich die Zeichnung mit der perspektivischen Darstellung der Chassis-Unterseite vor.

0-V-2-Verdrahtungsplan von unten (134.118 Byte)
Aufgrund der großen Datenmenge habe ich das Bild - mit Rücksicht auf die Ladezeit - sehr stark verkleinert und komprimiert dargestellt. Mit einem Mausklick kann man es sich in der Originalgröße (134.118 kByte) anzeigen lassen.

Soweit nicht die Anschlußdrähte der Kondensatoren und Widerstände, die fast immer gekürzt werden müssen, für die Verbindungen benutzt werden, kann normaler isolierter Schaltdraht oder einfacher Klingeldraht verwandt werden. Vor dem Anlöten des Drahtes wird die Isolierung um etwa 4-5 mm von den Drahtenden aus entfernt. Blanke Drähte müssen frei geführt werden, sie dürfen keine anderen Schaltelemente oder andere Leitungen berühren! Wo bei spannungsführenden Leitungen die Gefahr zufälliger Berührung mit dem Chassis besteht, ist in jedem Fall isolierter Draht zu nehmen.
Es ist im folgenden einen genauer "Fahrplan" aufgestellt, nach dem die Arbeiten vorgenommen werden sollten. Streichen Sie bitte Punkt für Punkt die einzelnen Arbeitsgänge ab, wenn Sie sie beendet haben. Sie gehen dann sicher, nichts vergessen zu haben.
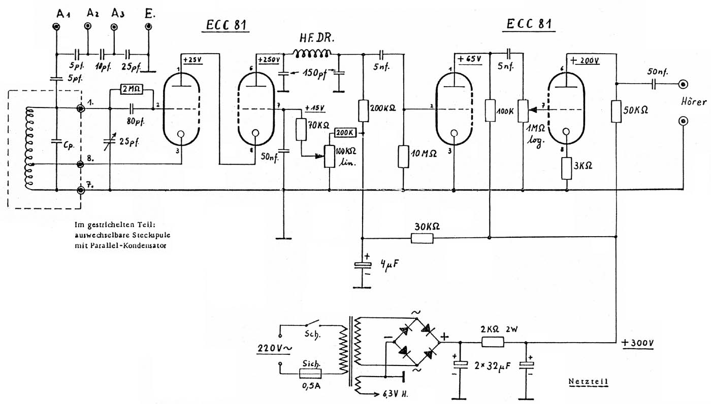
Zum allgemeinen Verständnis muß aber vorher noch etwas zum Röhrensockel und der Röhrenfassung gesagt werden. Wenn Sie eine Röhre zur Hand nehmen und von unten gegen die Stifte (d.i. der Sockel) schauen, bemerken Sie, daß 2 Stifte den doppelten Abstand voneinander haben wie die übrigen. Damit ist ein falsches Einsetzen der Röhre in die Fassung nicht möglich. Wenn Sie nun die Röhre, gegen die Stifte gesehen, so halten, daß der große Abstand nach unten gerichtet ist, sind die Stifte im Inneren der Röhre so mit den Elektroden verbunden, wie es die Sockelschaltung am linken Rand der Zeichnung zeigt. Die Zahlen zählen im Uhrzeigersinn, links unten beginnend.
1 ist Anode, 2 das Steuergitter, 3 die Kathode. Sie bilden das 1. System der ECC 81. Es folgen 4 und 5 für die Heizung, 6 ist wieder die Anode, 7 das Steuergitter und 8 die Kathode des 2. Systems. 9 ist an einen Mittelanzapf des Heizfadens gelegt. Die Röhre ECC 81 ist für 12,6 V und 6,3 V Heizspannung ausgelegt. Hat man 12,6 V zur Verfügung, wird diese Spannung an Stift 4 und 5 gebracht. Sind es 6,3 V, so muß man 4 und 5 miteinander verbinden, und die Heizspannung wird einmal an diese Verbindung, zum anderen an Stift 9 geführt. Die beiden Hälften des Heizfadens sind somit parallel geschaltet. Wir bezeichnen in folgenden die Audionröhre mit Rö I, die Niederfrequenzröhre mit Rö II. Folgt eine Zahl dahinter, z.B. Rö I 6, so heißt das, daß die Verbindung mit der Anode des 2. Systems der Audionröhre erfolgt.
Die Fassung, in die die Röhre eingesetzt wird, besitzt Lötfahnen, die man etwas nach außen biegt. In der Mitte befindet sich ein kleines Metallröhrchen für Abschirmzwecke, das wir aber entfernen. Es wird mit der Spitzzange zur Öffnung hin eingebogen und läßt sich dann leicht herausziehen. Wir haben auf diese Weise etwas mehr Platz für die Lötarbeiten an der Fassung. Es kann dabei leicht einmal passieren, daß ein Tropfen Lötzinn an der Fahne herunterläuft und einen Kontakt zur benachbarten Lötfahne bildet. Achten Sie sehr genau darauf und entfernen Sie eine solche "Brücke" rechtzeitig, sonst gibt es später unangenehme Überraschungen.
Manche Fassung werden auf ihrer Unterseite durch einen Ring gehaltert, der an 4 gegenüberliegenden Stellen Lötösen trägt. Da der Ring fest am Chassis anliegt, können diese Lötösen für fast alle notwendigen Masseverbindungen benutzt werden.
Wenn es in der folgenden Arbeitsanweisung dann z.B. heißt: 50 nF-Kondensator an Masse RÖ I, so besagt dies, daß ein Anschlußdraht dieses Kondensators entsprechend der Zeichnung an eine Lötöse des Ringes an der Fassung Rö I angelötet wird.
Nunmehr kann mit der Arbeit begonnen und der Lötkolben angeheizt werden.


(Oben links sieht man den - nicht angeschlossenen - Kippschalter, der auf der linken unteren Frontseite eingebaut wurde.)

Das nächste Foto zeigt eine Ausschnittsvergrößerung; hierbei erkennt man sehr gut die verwendete HF-Drossel.


A. Netzteil
1. Zwei isolierte Drähte, verdrillt, von Sekundärseite Trafo (250 V) an Gleichrichter B 250 C 75 an die mit ~ bezeichneten Lötfahnen.
2. Minus (-) -Lötfahne des Gleichrichters mit Lötöse an der Unterlegscheibe des Elkos 2 x 32 µF (Masse) verbinden.
3. Zwei isolierte Drähte von der Heizwicklung des Trafos (6,3 V) abgehend, ein Draht an Masseanschluß Elko (wie unter 2), ein Draht an Rö I 9, von Rö I 9 an Rö II 9.
4. Plus (+) -Lötfahne Gleichrichter mit einer + -Lötöse Elko.
5. 2 k0hm/2W - Widerstand von der ersten + -Lötöse zur zweiten + -Lötöse Elko.
6. Netzanschlußschnur : Ein Draht an einen Pol der Sicherung, den zweiten Draht an einen Pol des Schalters.
7. Ein Draht vom anderen Schalterpol, einen zweiten Draht vom anderen Pol der Sicherung an die beiden Primäranschlüsse des Trafos (230 V). Achtung auf gute Isolation der Drähte bei 6 und 7 !
8. Sicherung einsetzen, Netz anschließen, Schalter auf EIN.
9. Sofern Meßinstrument vorhanden, folgende Messung: Zwischen Masse am Elko und den beiden + -Polen des Elkos ca. 350 V. (Die hohe Spannung entsteht im unbelasteten Zustand des Gleichrichters durch die Aufladung des Elkos. Sie sinkt unter Belastung auf ca. 300 V ab).
10. Schalter auf AUS, Netzstecker aus der Steckdose entfernen. Mit einem isolierten Schraubenzieher + -Pole des Elkos mit Masse verbinden. Dabei entladen sich die Kondensatoren mit hörbarem Knall.

B. NF-Stufe
1. Rö II 3, 4 und 5 miteinander und an Masse Rö II.
2. 3 KOhm-Widerstand von Rö II 8 nach Masse Rö II.
3. 10 MOhm-Widerstand von Rö II 2 nach Masse Rö II.
4. Potentiometer 1 MOhm log. rechter Anschluß nach Masse Rö II.
5. Mittelanschluß Potentiometer 1 MOhm an Rö II 7.
6. 5 nF-Kondensator vom linken Anschluß Potentiometer an Rö II 1.
7. 100 KOhm-Widerstand von Rö II 1 nach Lötösenleiste, Fahne 3.
8. 50 KOhm-Widerstand von Rö II 6 nach Lötösenleiste, Fahne 5.
9. Fahne 3 und 5 der Lötösenleiste miteinander verbinden.
10. 50 nF-Kondensator zwischen Rö II 6 und eine Kopfhörerbuchse. Hierbei ein Stückchen Isolierschlauch auf den Anschlußdraht des Kondensators aufziehen, der durch das Loch gezogen wird. Der Isolierschlauch kann von einem Schaltdraht abgenommen werden.
11. Ein Draht von der zweiten Hörer-Buchse an Masse Rö II.
12. 30 KOhm-Widerstand von Lötösenleiste Fahne 2 nach Fahne 5.
13. Ein gut isolierter Draht von Lötösenleiste Fahne 5 nach + -Pol Elko (vergl. Verdrahtungsplan)
14. Prüfung des NF-Teils.
Rö II einsetzen, Kopfhörer einstecken, Lautstärkeregler (Potentiometer 1 MOhm) nach rechts bis zum Anschlag. Netzstecker in Steckdose, Schalter auf EIN. Heizfaden der Röhre muß nach einigen Sekunden aufleuchten.
Rö II 2 (Gitter) mit dem blanken Teil eines Schraubenziehers berühren. - Vorsicht! Nicht dabei an Rö II 1 können, da hier Anodenspannung!
Im Kopfhörer muß ein leises Brummen zu hören sein, das sich verstärkt, wenn man mit einem Finger den blanken Teil des Schraubenziehers berührt.
Messung: An Rö II 6 ca. 200 V, an Rö II 1 ca. 65 V, gemessen zwischen Masse und den angegebenen Punkten.
Ausschalten, Netzstecker herausziehen.

C. Audion
1. Rö I 1 mit Rö I 8
2. Rö I 5 mit Rö I 4, von dort nach Masse Rö I.
3. 50 nF-Kondensator von Rö I 7 nach Masse Rö I.
4. 150 pF-Kondensator von Rö I 6 nach Masse Rö I.
5. 2 MOhm-Wideratand und 80 pF-Kondensator von Rö I 2 nach Spulenfassung 1.
6. Rö I 3 mit Spulenfassung 8.
7. Masse Rö I mit Spulenfassung 7.
8. Potentiometer 100 KOhm lin. (Rückkopplungspotentiometer) rechte Seite nach Masse Rö I.
9. 200 KOhm-Widerstand vom Potentiometer 100 KOhm linke Seite nach Lötösenleiste, Fahne 2.
10. 70 KOhm-Widerstand von Pot. Mitte nach Rö I 7.
11. HF-Drossel an Rö I 6 (2. Anschluß HF-Drossel bleibt noch frei).
12. 200 KOhm-Widerstand an Lötösenleiste, Fahne 2 (2. Anschluß bleibt noch frei).
13. 150 pF-Kondensator an Masse Rö I (2. Anschluß bleibt noch frei).
14. 5 nF-Kondensator an Rö II 2 (2. Anschluß bleibt noch frei).
15. Die 4 freien Anschlußdrähte (HF-Drossel, 200 KOhm, 150 pF, 5 nF) miteinander verlöten.
16. 4 µF-Kondensator mit + -Seite an Lötösenleiste, Fahne 2 mit - -Seite an Masse Elko.
17. 5 pF-Kondensator von Spulenfassung 1 nach A 1.
18. 5 pF-Kondensator von A 1 nach A 2.
19. 10 pF-Kondensator von A 2 nach A 3.
20. 25 pF-Kondensator von A 3 nach E. - A 1, A 2 und A 3 müssen isolierte Buchsen sein. Falls E auch eine Isolierbuchse ist, muß eine Masseverbindung von 3 nach Masse Rö I gelegt werden.
21. Drehko von der Frontplatte abnehmen. Am Rotoranachluß (Lötfahne an unteren Teil der keramischen Deckplatte) ein ca. 5 cm langes Stück Schaltdraht anlöten.
22. Drehko wieder einsetzen (auf Unterlegscheibe achten) und zwar so, daß sich der lange gerade Teil der Keramikplatte mit dem Anschlußdraht zum Chassis hin zeigend befindet.
23. Anschlußdraht vom Rotor durch das Loch führen und mit Masse Rö I verbinden.
24. Statoranschluß Drehko (Lötöse am festen Plattenpaket) mit Spulenfassung 1 verbinden. - Isolierter Schaltdraht, so kurz wie möglich!
25. 80 m-Spule einsetzen.
26. Prüfung :
Röhren einsetzen, Kopfhörer anschließen, Lautstärkeregler ganz nach rechts, Rückkopplungspotentiometer nur ein wenig vom linken Anschlag aus nach rechts drehen, Netzstecker in Steckdose und einschalten. Einige Sekunden warten. Das Aufleuchten der Heizfäden in beiden Röhren ist gut zu erkennen. Mit einem nichtisolierten Schraubenzieher Rö I 2 berühren. Es muß ein starkes Brummen hörbar sein, erheblich lauter als oben, bei Punkt 14 (Prüfung des NF-Teils) beschrieben.
Die Messung erfolgt zwischen Masse und folgenden Punkten :
Rö I 1: Positive Spannung, die bei Rechtsdrehung des Rückkopplungspotentiometers bis ca. 250 V ansteigt.
Bei Schwingungseinsatz ca. 25 V.
Rö I 6: ca. 250 V
Rö I 7: positive Spannung, abhängig von der Stellung des Rückkopplungspotentiometers.
Antenne anschließen und je nach Antennenlänge den für die Lautstärke der empfangenen Sender günstigen Anschluß A 1, A 2 oder A 3 ausprobieren.
Eventuell E mit Wasserleitung verbinden. Nicht immer erforderlich, daher ausprobieren !

D. Besondere Hinweise
Die angegebenen Werte für die Widerstände und Kondensatoren besitzen im allgemeinen eine Toleranz von +/- 10 % des aufgedruckten Wertes. Sie sind also - mit einer Ausnahme allerdings - vollkommen unkritisch. Ob Sie anstelle eines 50 nF-Kondensators die bereits seit langer Zeit nach amerikanischer Praxis gebräuchlichen 47 nF-Kondensatoren, anstelle eines 5 nF-Kondensators einen 4,7 nF-Kondensator, für einen 70 KOhm- einen 60 KOhm-Widerstand nehmen - um nur einige Beispiele zu nennen - ist ohne Belang. Die Ausnahme ist der zur Spule gehörende Bandspreizkondensator Cp, dessen Wert möglichst genau eingehalten werden muß, weil er nur zu den angegebenen Spulendaten paßt. Selbstverständlich darf der Drehkondensator auch keinen anderen Wert als 25 pF haben, es sei denn man ändert entsprechend die Anzahl der Spulenwindungen und Cp.
Ohne Frequenzmeßgerät ist dies allerdings ein "Blindekuh-Spiel", das man kaum gewinnen dürfte.
Im Audion-Teil des Empfängers werden nur keramische Kondensatoren verwandt. Die Bezeichnung pF hinter dem Kapazitätswert ist bei diesen Kondensatoren meist fortgelassen worden. Werte von 1000 pF und höher werden mit 1 nF usw. angegeben. Oft befindet sich hinter dem Zahlenwert bei kleinen Größen ein Buchstabe, z.B. 4,7 f. Dieser Buchstabe ist eine Herstellerbezeichnung für die Art des Dielektrikums und interessiert uns hier nicht. 4,7 bedeutet 4,7 pF. Wenn es 4700 pF sind, steht 4,7 nF drauf.

Empfangspraxis
Die Leistung, die aus einem solchen 0-V-2, wie er hier beschrieben wird herausgeholt werden kann, ist erstaunlich. Damit ist hier nicht die Lautstärke gemeint, die ja durch Hinzuschalten einer Lautsprecherröhre vergrößert werden kann, sondern die Empfindlichkeit, d.h. das Ansprechen auf schwache Sender und die Trennschärfe. Die Empfindlichkeit wird auch von einem Superhet nicht übertroffen.
Allerdings - und das muß hier ganz klar gesagt werden - ist dies abhängig davon, welche Antenne man benutzt und wie geschickt man auf diesem feinnervigen Instrument zu spielen versteht.
Das Rückkopplungspotentiometer muß stets so eingestellt werden, daß das Audion ganz kurz vor dem Schwingungseinsatz steht. Dieser Punkt ist durch den Einsatz eines schwachen Rauschens im Kopfhörer feststellbar. Seine Lage verschiebt sich etwas je nach Einstellung des Drehkondensators. Die ganze Kunst besteht nun darin, bei Telefoniestationen das Rückkopplungspotentiometer immer kurz vor den Schringungseinsatz zu stellen und bei Telegrafiestationen gerade hinter den Schwingungseinsatz.
Ist eine Station dann im Hörer zu laut, dreht man den Lautstärkeregler zurück, nicht etwa das Rückkopplungspotentiometer, sonst würde man sofort auch an Trennschärfe verlieren. Wird das Potentiometer zu weit nach rechts gedreht, also über den Schwingungseinsatz hinaus, so kann ein sehr häßliches, spitzes Kreischen im Kopfhörer auftreten. Dies ist das Anzeichen für eine sogenannte "Überrückkopplung". Hierbei entstehen im Audion stark verzerrte Schwingungen, die keinen einwandfreien Empfang mehr zulassen.
Das Potentiometer muß also zurückgeregelt werden bis zu dem Punkt, an dem der normale Schwingungseinsatz stattfindet.

Es wird oft gefragt, welche Antenne man empfehlen würde. Deshalb findet man hier drei Vorschläge, die am besten geeignet sind. Wer nämlich eine günstige Lage hat und sich gleich eine Antenne aufhängen will, die er später für den Sendebetrieb verwenden kann, dem sei zu dem Dipol oder der W 3 DZZ - Antenne geraten. Der Dipol läßt sich in diesen Abmessungen nur für das 80 m-Band verwenden, während die W 3 DZZ für alle Bänder gut geeignet ist. Da die W 3 DZZ dem Anfänger in konstruktiver Hinsicht einige Schwierigkeiten bereitet, ist es zweckmäßig, sie fertig zu beziehen.


Langdrahtantenne - sie muß mindestens 20 mtr. lang sein (evtll. auf dem Dachboden spannen).


Dipol-Antenne - sie ist hervorragend geeignet, mindestlänge 20 mtr. Wichtig : Verdrillte, isolierte Zuleitung (z.B. Klingeldraht).


W 3 DZZ-Allbandantenne, für den Empfang und für den Sendebetrieb besonders gut geeignet.

Als Grundsatz müssen Sie sich merken: "Eine gute Antenne ist stets der beste Hochfrequenzverstärker". Jede Behelfsantenne im Hause liegt im elektrischen Störnebel des Licht- und Kraftnetzes, und sehr ferne, leise Stationen gehen in den Störungen unter, die von den Hausnetzen ausgehen. Darum möglichst hoch hinaus mit der Antenne in eine freie Umgebung!
Aber wie viele sind nun schon in der glücklichen Lage, eine solche Antenne anbringen zu können? Es liegen keine genauen Angaben darüber vor, aber man weiß daß der größere Teil der lizensierten Amateure seine Antennen irgendwo im Dachboden verstecken muß. Und sie senden trotzdem und erreichen auch damit schließlich alle Kontinente. Sie haben es zwar nicht so gut wie die Freiluftantennenbesitzer, die auch bei ungünstigen Ausbreitungsbedingungen noch Weitverbindungen tätigen können, sondern müssen warten, bis ihnen bessere Bedingungen größere Lautstärken von Stationen aus fernen Ländern bescheren. Aber sie erreichen auch in Europa noch unzählige Stationen, von Deutschland selbst ganz zu schweigen.
So bringt auch ein im Dachboden, im Korridor oder gar in der Stube unauffällig gezogener Draht noch recht ordentliche Enpfangsergebnisse im kleinen 0-V-2. Zu welcher Tageszeit aber sollte man nun an die Erprobung des Gerätes gehen? Zunächst ist das 30 m-Band an der Reihe. Die Zeit am Tage ist hierfür am günstigsten, am besten der Sonntag. Die unzähligen Amateure, die an diesem Tage regelmäßig "in der Luft" sind, sind nicht zu überhören. Zur Nachtzeit jedoch werden sie leiser, Schwund stellt sich ein, und es erscheinen viele starke Stationen in Telegrafie, die keine Amateurstationen, sondern sogenannte "kommerzielle" Stationen sind.
Unter dem Sammelbegriff "kommerziell" versteht man schlechthin alle Stationen die nicht von Amateuren, sondern von staatlichen Dienststellen einschließlich der militärischen betrieben werden. Daneben hat es der Amateur schwer, sich zu behaupten. Wir aber müssen zunächst versuchen herauszufinden, in welchem Bereich des Drehkondensators "unser Band" ist. - Und dies können wir am besten am Sonntag zur Tageszeit, wenn die "Kommerziellen" schweigen. Die Bandgrenzen, 3500 und 3800 KHz, können wir später mit Hilfe eines Frequenzmessers noch genau festlegen. Zunächst aber merken wir uns die Stellen der Skala, bis zu denen wir noch Amateure ausfindig machen.

Auch für die anderen Bänder müssen die Spulen nach der Tabelle gewickelt werden. Nach der Zeichnung sollte es gelingen. Vergessen Sie aber nicht, die an den Stiften des Spulenkörpers festzulötenden Enden des Spulendrahtes vor dem Löten mit Schmirgelleinen abzuisolieren, sonst bekommen Sie keinen leitenden Kontakt. Die Windungen, die eng aneinanderliegen, werden mit Uhu (oder anderem Lösungsfreiem Klebstoff) festgelegt.


Die Spulenkörper werden praktischerweise aus den Sockeln defekter Octal-Röhren (z.b. EL-34-Sockel) gefertigt, in dem man vorsichtig die Röhre aus dem Sockel entfernt, anschließend wird der Sockel gereinigt.


Wenn Sie eine Spule im Empfänger auswechseln, ziehen Sie auf jeden Fall vorher den Netzstecker aus der Steckdose heraus!
Sie wissen, daß an der Anschlußleiste des Transformators die volle Netzspannung liegt, und man kann leicht beim Spulenwechsel mit der Hand dagegen kommen. Berührt die andere Hand dann das geerdete Chassis, besteht unmittelbare Lebensgefahr! Das Ausschalten des Empfängers mit dem Schalter genügt nicht, weil dieser nur einpolig ist.
Ist es doch einmal notwendig, an einem unter Strom stehenden Empfänger, Modulator oder Sender Abgleicharbeiten oder dergleichen durchzuführen, so sollte man, wenn irgend möglich, eine Hand in die Hosentasche stecken....

Aber zurück zu den anderen Bändern. Wir nehmen an, alle Spulen seien fertig und können der Reihe nach ausprobiert werden.
Das 40 m-Band ist nur schmal, 7000 - 7100 KHz und nimmt auch auf der Skala unseres Empfängers wenig Raum ein. Man wird viele Rundfunkstationen im Bereich der 40 m-Spule hören, und es ist nicht ganz einfach, hier die Amateure zu finden, zumal sich sogar in dem uns allein zugesprochenen Bereich einige Rundfunkstationen (keine deutschen) widerrechtlich breitgemacht haben. Am besten sucht man auch hier den Amateurbereich zuerst am Sonntag im Laufe des Tages.
Das 20 m-Band ist ein ausgesprochenes Weitverkehrs-(DX-) Band. Man hört kaum deutsch und für denjenigen, der keine Fremdsprachen versteht, wird das Band solange wenig Reiz haben, wie er noch keine Morsezeichen zu lesen versteht. Dann aber bietet der Bereich von 14000 - 14350 KHz so manchen Leckerbissen in Form von fernen Stationen. Beste Zeit zum ersten Abtasten des Bandes ist ebenfalls der Sonntag zur Tageszeit.
Das 15 m-Band und in noch stärkerem Maße das 10 m-Band sind Weitverkehrsbänder nur zu Zeiten des Sonnenfleckenmaximums. (Diese sind etwa alle 10 Jahre, das nächste Sonnenfleckenmaximum fällt wieder in diese Zeit, 2000/2001.)
Wundern Sie sich also nicht, liebe Kurzwellenfreunde, wenn Sie auf den höheren Bändern nachts oder auch mitunter am Tage kaum etwas außer Rauschen hören. Man kann den Empfänger nicht für schlechte Bedingungen auf diesen Bändern verantwortlich machen.

Und nun - viel Erfolg beim Bau des 0-V-2 und viel DX !

Nachtrag : Durch eine einfache Erweiterung einer Endstufenröhre, hier wäre beispielsweise eine EL 95 ideal geeignet, wird aus diesem 0-V-2, der nur für Kopfhörerbetrieb geeignet ist ein 0-V-3. Ein kleiner Lautsprecher macht, an der (gelochten) Gehäuserückwand befestigt, aus diesem kleinen Gerät einen vollwertigen Kurzwellenempfänger.



Einzelteile des 0-V-2-Empfängers
1 Netztrafo, prim. 220 V, sek. 250 V, 20 mA, 6,3 V 1 A, (Engel ET 2)
1 Elko, 2 x 32 µF, 350 V/385 V Becher
1 Selengleichrichter, Doppelweg B 250 C 75 (Siemens-Flachgleichrichter)
2 Röhren ECC 81
2 Novalsockel, Keramik mit Metallflansch von unten
1 Oktalsockel amphenol
1 Drehko mit einer keramischen Deckplatte 25 pF
1 Potentiometer 1 MOhm log.
1 Potentiometer 100 KOhm lin.
3-5 Stück Oktalfassungen, 30 mm Æ für Spulen
1 HF-Drossel
2 Knöpfe, klein
1 Knopf-Zeiger
5 isolierte Buchsen,schwarz
1 nichtisolierte Buchse
1 Sicherungselement, einschraubbar mit Sicherung 0,5 A flink
2 m Schaltdraht 0,8 mm
1 Netzstecker Schuko
20 Schrauben, M 3 x 10,mit Muttern
2 Schrauben für Gleichrichter, M 3 x 20, mit Muttern
1 Netzschnur, 2 m lang, Schuko
1 Netzschalter Ein-Aus (KipFschalter)
1 Rollelko 4 µF, 350 V/385 V
1 Lötösenbrettchen, 5 Ösen und 2 Abstandsrollen
1 Unterlegscheibe, 10 mm Æ für Drehko
2 Muttern passend für Potis
1 Gummi-Tülle (Netzschnur-Durchführung) 6 mm Æ

Keramische Kondensatoren
2 x 5 pF
1 x 10 pF
1 x 25 pF
3 x 80 pF )
1 x 35 pF )   Werte dieser Kondensatoren
1 x 75 pF )   genau einhalten !
1 x 90 pF )
2 x 150 pF
2 x 5 nF ker.
1 x 50 nF Wima 250 V
1 x 50 nF Wima 500 V
5 m Cu Lackdraht, 0,7mm Æ, - 0,3mm Æ bei 80 m-Spule

Widerstände - axial
1 x 2 Mohm ½ W
1 x 70 kOhm ½ W
2 x 200 k Ohm ½ W
1 x 10 Mohm ½ W
1 x 100 kOhm 1 W
1 x 3 kOhm 1 W
1 x 50 kOhm 1 W
1 x 30 kOhm 1 W
1 x 2 kOhm 2 W

Bauteile zur Erweiterung, Endstufe EL 95
1 Röhre EL 95
1 x Miniatursockel 7-pol
1 x 100 Ohm
1 x 150 Ohm 1 Watt
1 x 220 µF / 16 V
1 x 0,47 µF Wima 250 V
1 x Ausgangsübertrager EL 95 (Engel A2)

Das letzte Foto zeigt die Rückseite des fertigen Gerätes. Auch hier hatte der Vorbesitzer ein rechteckiges großes Loch angebracht, ich habe es mit einer selbstklebenden Alu-Folie angedeckt.