Einkreisempfänger mit drei Wellenbereichen, mit der Röhre ECL 80

Von meinem Freund Volker Jeschkeit erhielt ich zu einem sehr günstigen Preis einige Spulensätze, die mit einer schon sehr modernen Topfspule aufgebaut waren und alle Wellenbereiche (KW-MW-LW) aufwiesen. Im folgenden Foto erkennt man einen dieser Spulensätze.



Volker zeichnete zu diesen Spulensätzen die folgende Anschlußskizze :


Parallel dazu sandte mir mein Freund Uwe Menrath sein Buch "Bastelpraxis", von Werner W. Diefenbach, erschienen 1970 im Francis-Verlag, leihweise zu.
In diesem Buch fand ich die folgende Schaltungsbeschreibung eines Einröhrenempfängers, zu dieser Schaltung passen hervoragend die obigen Spulensätze vom Volker.

- Hier nun der Originaltext aus dem Buch von Werner W. Diefenbach, "Bastelpraxis" :

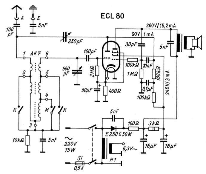
Wechselstrom-Einkreiser für KW, MW und LW

Den in der Schaltung gezeigten Einkreisempfänger können wir mit der Röhre ECL 80 aufbauen.


Da vielfach mehrere Wellenbereiche (z. B. KW, MW und LW) erwünscht sind und der Selbstbau eines solchen Spulensatzes gewisse Komplikationen mit sich bringt, verwenden wir einen handelsüblichen Spulentopf. Dieser Spulensatz nutzt die Rückkopplungswicklung l�2�3 gleichzeitig zur Antennenkopplung aus. Bei diesem Empfänger wird die Anodenspannung unter Zwischenschaltung des Einweggleichrichters E 250 C 50 unmittelbar aus dem Wechselstromnetz gewonnen. Antennen- und Erdbuchse sind daher nicht direkt, sondern über Sperrkondensatoren mit dem Gerät zu verbinden.
In der Antennenleitung übernimmt der 100-pF-Verkürzungskondensator gleichzeitig die Aufgabe des Sperrkondensators.
DieSpulenwicklung l�2 dient zur Antennenkopplung für Kurzwellen, während die Verlängerungsinduktivität 2�3 für MW/LW wirksam ist und bei KW kurzgeschlossen wird. Im Gitterkreis bildet 6�5 die KW-Spule, 5�4 die MW-Induktivität und 4�3 die LW-Verlängerungsspule. Bei LW sind sämtliche Windungen in Serie geschaltet, bei MW wird die Spule 4�3 durch Schaltkontakt M und bei KW die Spulenanordnung 5�3 kurzgeschlossen (K geschlossen).
Das Netzteil wird zweipolig vom Wechselstromnetz getrennt, denn das Chassis und der eine Netzpol sind bei eingeschaltetem Gerät miteinander verbunden.
( - In der hier vorgestellten Schaltung wurde ein Netztrafo verwendet, der nur die Heizwicklung beinhaltet. Es sollte unbedingt ein Netztrafo mit einer 220-Volt-Anodenspannungswicklung verwendet werden ! )
Die Heizspannung von 6,3 V~ liefert der kleine Heiztransformator H 1. Vor der Anodenstromsiebkette, die aus den beiden 16-�F-Elektrolytkondensatoren und dem 3-kW - Widerstand (2 Watt) besteht, befindet sich ein 100-W - Schutzwiderstand. Dieser brennt bei irgendwelchen Kurzschlüssen im Stromversorgungsteil durch und schützt wertvolle Einzelteile vor der Zerstörung. Parallel zum Selengleichrichter befindet sich ein 5-nF-Kondensator für die Hf-Entstörung.

Das folgende Bild zeigt die Einzelteileanordnung auf dem Chassis.


Beim Verdrahten von Röhrenempfängern sollte man folgende Richtlinien berücksichtigen:

1. Hochfrequenz-, Tonfrequenz- und Netzfrequenz-Leitungen dürfen sich gegenseitig nicht beeinflussen.
2. Schädliche Kopplungen vermeidet man durch großen Abstand störempfindlicher Leitungen.
3. Die Empfindlichkeit für gegenseitige Kopplungen ist größer, je mehr Verstärkerstufen folgen.
4. Gitter- und Anodenleitungen sollen großen Abstand voneinander haben und möglichst kurz ausfallen.
5. Wenn Punkt 4 nicht zu verwirklichen ist, muß abgeschirmtes Kabel verwendet werden, und zwar Nf-Abschirmkabel für Tonfrequenz und kapazitätsarmes Abschirmkabel für Hochfrequenz.
6. Wechselstromführende Heizleitungen sollen verdrillt werden.
7. Abgeschirmte Tonfrequenzleitungen können gebündelt werden, desgleichen Speiseleitungen für Anoden- und Schirmgitterspannung.

Zurück zur Hauptseite