Röhren-Doppelsuper mit EF95 für DRM

(Das erste Bild zeigt den Endzustand, der folgende Bericht beschreibt den Weg dorthin)


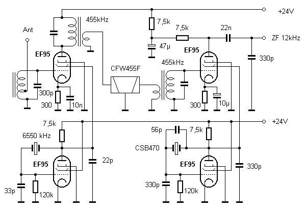
Dieser DRM-Empfänger mit vier EF95 wurde von Burkhard Kainka entwickelt um zu beweisen, dass Röhren durchaus mit modernen Halbleitern mithalten können. Da es bei einem DRM-Empfänger auf höchste Frequenzstabilität ankommt, verwendet der erste Oszillator einen Quarz.

Der quarzstabile Empfänger


Der Versuchsaufbau wurde ohne Fassungen auf einer kupferbeschichteten Platine verdrahtet. Die Kontakte stammen aus PC-Steckern.
Schon nach der ersten kurzen Masseverbindung hat die Röhre guten Halt, die übrigen Verbindungen sorgen für noch mehr Festigkeit. Kleine Stückchen Streifenrasterplatine tragen die übrigen Bauteile.
Die Schaltung verwendet vier Röhren EF95, weil diese Röhre klein ist und sich bei geringer Anodenspannung bewährt hat. Alle vier Heizungen werden in Reihe an 24 V betrieben. Damit bietet es sich an, diese Spannung auch als Anodenspannung zu verwenden.
Die erzielbare Verstärkung ist voll ausreichend. Eine Röhre hat oft ein besseres Großsignalverhalten und geringeres Rauschen als ein Transistor. Der entscheidende Unterschied ist, dass man die Schaltung eingangs- und ausgangsseitig hochohmiger auslegen muss.

Die komplette Empfängerschaltung:


Der Empfänger wurde für RTL-DRM auf 6095 kHz ausgelegt. Er besteht aus zwei Mischstufen mit zwei Kristalloszillatoren. Ein steilflankiges Keramikfilter CFW455F mit einer Bandbreite von 12 kHz sorgt für eine gute ZF-Selektion. Dank der hochohmigen Auslegung der Schaltung erreichen die Röhren eine gute Gesamtverstärkung.
Die Empfangsleistung ist mit der des Elektor-DRM-RX vergleichbar und kann diesen bei kurzen Antennen sogar übertreffen, weil der abgestimmte Eingangskreis eine bessere Anpassung ermöglicht.

Der FT234-Quarz:


Das entscheidende Problem ist die Beschaffung eines passenden Quarzes mit 6550 kHz. Mit etwas Glück kann man aber diesen FT234-Quarz mit der genau passenden Frequenz finden. Solche Quarze stammen meist aus alten amerikanischen Armeefunkgeräten.
Der eingesetzte Quarz wurde am 13.9.1944 hergestellt, aber die Qualität ist nach 60 Jahren noch immer hervorragend.
Tatsächlich muss man schon viel Glück haben, genau diese Frequenz zu bekommen. - Aber es geht auch mit einem modernen Standardquarz von 6553,6 kHz, den man z.B. bei Reichelt kaufen kann, wie auch den Keramikresonator für 470 kHz, der in dieser Schaltung auf 467 kHz schwingt. Die erste ZF liegt dann um 3.6 kHz zu hoch. Dies muss aber kein Problem sein, wenn man ein breiteres Keramikfilter einsetzt. Möglich ist z.B. das CFW455C mit einer Bandbreite von 25 kHz. Bei unverändertem zweiten Oszillator erscheint das DRM-Basisband nun um ca. 3 kHz tiefer bei 9 kHz.
Die Dekodierung ist aber kein Problem für DREAM, das nicht auf 12 kHz angewiesen ist. Mit kleineren Kondensatoren im zweiten Oszillator kann man aber den zweiten Oszillator entsprechend höher abstimmen.
Mit 12 kHz Ausgangsfrequenz kann auch das DRM Software Radio für Stereodekodierung eingesetzt werden. Beide Filtertypen für 12 kHz und 25 kHz Bandbreite bekommt man bei AK MODUL-BUS.

Keramische ZF-Filter und der Resonator für den zweiten Oszillator


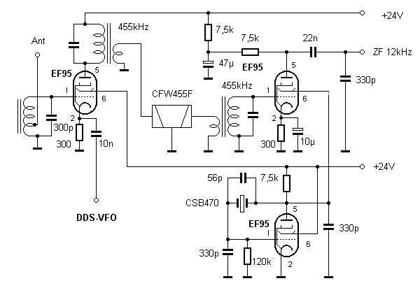
DRM-Empfänger abstimmbar
Statt eines Quarzes kann auch ein abstimmbarer Oszillator verwendet werden, um mehr als nur einen Sender zu empfangen. Ein sorgfältig aufgebauter freischwingender Röhren-VFO im abgeschirmten Gehäuse und mit einem Drehko-Feintrieb ist für diese Aufgabe geeignet, allerdings mit großem Aufwand verbunden.

Der DDS-Generator:


Dieser DDS-Generator wurde von Elexs entwickelt und wird von AK-Modul-Bus vertrieben.

Verwendet man den auf der Basis eines AD9835 aufgebauten PC-abgestimmten DDS-Oszillator von AK MODUL-BUS, kann der Empfänger direkt über den PC mit DREAM abgestimmt werden. Die Schaltung ist dann dank der ZF von 455 kHz kompatibel zum Elektor-DRM-Empfänger, der von der Software direkt unterstützt wird.
Das folgende Bild zeigt diesen, inzwischen sehr bekannten Elektor-DRM-Empfänger:


Beispiel einer DRM-Stationswahl mit dem Programm DRAM:



Der Anschluss des externen (DDS-) Oszillators:


Der gesamte Empfänger wurde schließlich zusammen mit dem DDS-Generator in einer gerade zur Verfügung stehenden leeren und hervorragend zufällig passenden "Mon-Cheri" - Schachtel eingebaut. Mit enthalten ist auch noch eine Gleichrichtung und Spannungsstabilisierung für 24 V. Damit kommt alles mit einem externen Steckernetzteil mit 24 V Wechselspannung aus.
- Das Bild zeigt das einfache Netzteil im Mon-Cherie-Gehäuse:


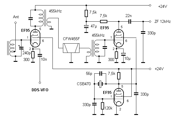
Eigentlich werden nur noch drei der vier Röhren verwendet, weil der erste Oszillator ersetzt wurde. Es wurde aber nichts abgebaut, damit man mit nur zwei veränderten Lötstellen auch wieder den Quarzoszillator für RTL benutzen kann.

Das folgende Foto zeigt den z.Zt. stillgelegten Quarz in der Gesamtschaltung:


Der Eingangskreis hat nun auch anstelle eines Fest- einen Dreh-Kondensator bekommen. Damit lässt sich der Bereich zwischen 6 MHz und 15 MHz abstimmen. Die Einstellung ist nicht kritisch, man muss nur grob auf die höchste Signalstärke abstimmen. Innerhalb eines Rundfunkbandes muss nicht nachgestimmt werden. Der Eingangskreis dient mehr der Antennenanpassung als der Eingangsselektion.
Der ganze Empfänger erreicht damit Empfangsleistungen, die mit dem Elektor-Empfänger vergleichbar sind und ihn teilweise sogar übertreffen, wenn es um schwache Eingangssignale geht.


Das folgende Bild zeigt den in die Schaltung integrierten DDS-Empfänger, darunter, das nachfolgende Foto, den abstimmbaren Kreis:



Oben, soeben noch erkennbar, sitzt der verwendete Drehko:


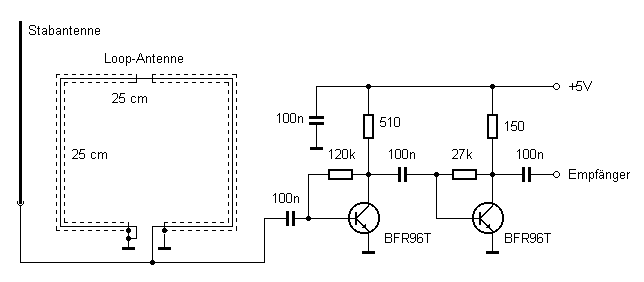
Ein Problem beim DRM-Empfang ist die Antenne, die oft aus baulichen Gründen nicht optimal verlegt werden kann. Hier hilft meist eine Loop-Antenne, sie arbeitet nicht elektrisch sondern ist eine magnetische Antenne, die den "Müll", d.h. die Störabstrahlungen von div. elektronischen Geräten, sehr begrenzen kann.
Burkhard Kainka hat die im folgenden beschriebene, sehr effektiv arbeitende und mit einem Nachverstärker noch zusätzlich verstärkende Loop gebaut - mit ihr kann hervorragend DRM empfangen werden:







Zurück zur Hauptseite