Mittelwellenaudion mit EF98 ("Radiomann") auf dem Steckboard RT100 von Modul Bus


Die HF-Pentode EF98 wurde speziell für Autoradios mit einer Anodenspannung von 6 V oder 12 V entwickelt. Es ist eine der wenigen speziell für niedrige Spannungen gebauten Röhren. - Sie wurde deshalb auch im Kosmos-Radiomann um 1960 verwendet.
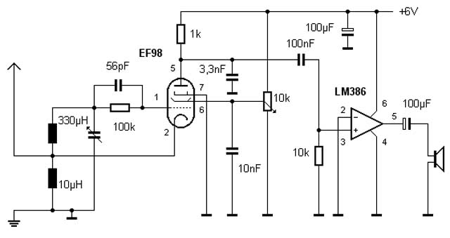
Mit nur einer EF98 lässt sich ein Empfänger für Kopfhörerbetrieb mit einfacher Betriebsspannung von 6 V aufbauen. Am Ausgang wird ein NF-Übertrager 10 : 1 mit Ferritkern verwendet. Ich habe ihn bereits in meiner Seite 0-V-2 mit EF98 und PCL86 auf dem Steckboard RT100 von Modul Bus vorgestellt.
Beide Kopfhörerseiten mit je 16 Ohm liegen in Reihe an der Sekundärwicklung. Damit erhält man eine Primärimpedanz von 3,2 kOhm. Der einfache Übertrager (Quelle: Reichelt) erreicht eine gute Tiefenwiedergabe und einen angenehmen Klang.


Eine weitere Besonderheit dieses Radios ist die Verwendung von Festinduktivitäten (ebenfalls von Reichelt) im Schwingkreis. Statt der üblichen Anzapfung wird ein kleinere Spule mit 10 ÁH im unteren Teil verwendet. Die fertigen Ferritkern-Spulen haben eine hohe Güte und bringen im Mittelwellenbereich ähnlich gute Ergebnisse, so wie ein größerer Ferritstab mit HF-Litze. Bei geeigneter Antennenkopplung besitzt das Radio daher eine gute Trennschärfe und Empfindlichkeit.
Allerdings ist die Eigenkapazität höher, so dass der Mittelwellenbereich nicht vollständig mit einer Spule überstrichen werden kann.


Für Lautsprecherempfang könnte man eine oder zwei Röhren-NF-Stufen anhängen. Mit geringerem Aufwand lässt sich jedoch auch ein NF-Verstärker mit Halbleitern aufbauen. Hier wurde der LM386N verwendet:


Der NF-Verstärker benötigt im einfachsten Fall als äußere Beschaltung nur einen Widerstand und zwei Kondensatoren. Damit erhält man genügend Verstärkung und eine gute Lautstärke.
Der Empfänger zeigt damit seine guten Empfangseigenschaften wesentlich deutlicher als mit dem Kopfhörer.


Hinweis zur EF98 und dem Steckboard RT100: Die EF98 lässt sich auch als Kurzwellenkonverter, z.b. auch für den DRM-Empfang, einsetzen.
Die folgende Schaltung setzt den Kurzwellenbereich zwischen ca. 5500 kHz und 6600 kHz auf den Mittelwellenbereich um. Als nachgeschaltetes Mittelwellenradio eignet sich besonders ein Autoradio, weil es gut abgeschirmt ist und weil wenig Gefahr besteht, dass gleichzeitig Mittelwellensender einstreuen. - Der Einsatz des Autoradios wird von Wolfgang Hartmann beschrieben, der einen entsprechenden Konverter mit einem Dual-Gate-FET aufgebaut hat: KWkonverter.pdf (22 KB)

Die Schaltung des Mischers entspricht weitgehend dem DRM-Direktmischer mit einer EF95. Auch Die EF98 lässt sich in dieser Schaltung für DRM verwenden, wenn der passende Quarz verwendet wird.



Zurück zur Hauptseite