Ein Wobbelsender für Lang-, Mittel- und Kurzwellen

In einem der alten Richter-Bücher - dieses Buch erhielt ich Geschenk von einem Besucher meiner Homepage - fand ich die folgende Schaltung eines Wobbelsenders. Wobbelsender sind um so wichtiger und nützlicher, je komplizierter die Netzwerke sind, die das Frequenzverhalten des Prüfobjektes bestimmen.
Zum Abgleichen eines einfachen Schwingkreises z. B. benötigt man wohl kaum einen Wobbelsender - aber schon die Einstellung einer einfachen Bandfilterkurve, wie sie bei jedem AM-Empfänger vorkommt, ist ohne Wobbelsender wesentlich schwieriger und zeitraubender als bei unmittelbarer Darstellung der Resonanzkurve auf dem Oszillographenschirm.
Dieses gilt in erhöhtem Maße bei Dreifach- und Mehrfachfiltern.
Von einem guten Wobbler muß man einen möglichst linearen Zusammenhang zwischen der Leuchtfleckablenkung in waagerechter Richtung und der abgegebenen Frequenz fordern. Weiterhin sollte sich während der Wobbelperiode nur die Frequenz, keineswegs die Amplitude der erzeugten Spannung ändern (vernachlässigbar kleine Amplitudenmodulation). Demnach dürfen sich nur die imaginären, nicht aber die reellen Komponenten des beeinflußten Schwingkreises ändern. Schließlich muß die Wobbelperiode groß gegenüber der Einschwingzeit des Meßobjektes sein. Bei einer Ablenkfrequenz von etwa 50 Hz ist diese Forderung wohl immer erfüllt, wenn die Bandbreiten des Meßobjektes nicht gerade extrem gering sind.
Neben dem eigentlichen Wobbelsender benötigt man zur Darstellung der Frequenzkurven natürlich noch einen Oszillographen.
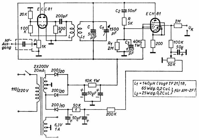
Kommen immer wiederkehrende Abgleicharbeiten bei festliegender Frequenz vor - beispielsweise trifft das für die ZF-Filter von Rundfunkempfängern zu - so werden die Schaltungen verhältnismäßig einfach. Das nachfolgende Schaltbild zeigt einen Wobbelsender für die AM-ZF in der Gegend von 460 kHz.


Das Hexodensystem der ECH 81 dient als Reaktanzröhre mit dem Phasenschieberglied C2, R, R1, C3 während das rechte System der ECC 81 zusammen mit L, L1, C, C1 den zu wobbelnden Generator bildet. Die gewobbelte Frequenz gelangt zum Gitter des linken Systems der ECC 81, das als Kathodenverstärker arbeitet. An P kann die gewobbelte Ausgangsfrequenz abgegriffen werden. Das rechte Triodensystem der ECH 81 ist außer Betrieb; die Steuerung der Röhre erfolgt am dritten Gitter des Hexodensystemes über einen Widerstand von 2 MW mit Hilfe der Kippspannung Uk des Oszillographen. Der Arbeitspunkt kann zusätzlich mit einem Potentiometer von 50 kW eingestellt werden.
Das Netzteil bietet keine Besonderheiten; es arbeitet in Doppelweg-Gleichrichterschaltung für die Anodenspannung. Zusätzlich ist noch ein Gleichrichter zur Erzeugung der negativen Vorspannung für die ECH 81 vorgesehen.
Die Daten der Schwingkreisspulen sind im Schaltbild eingetragen.
Der Wobbelhub richtet sich nach der Größe der Kippspannung. Um eine direkte Abstrahlung zu vermeiden, wird man auch diese Schaltung metallisch abschirmen, unbedingt erforderlich ist das jedoch meistens nicht.

Zurück zur Hauptseite