Achims Eichners Kopfhörer-Amp



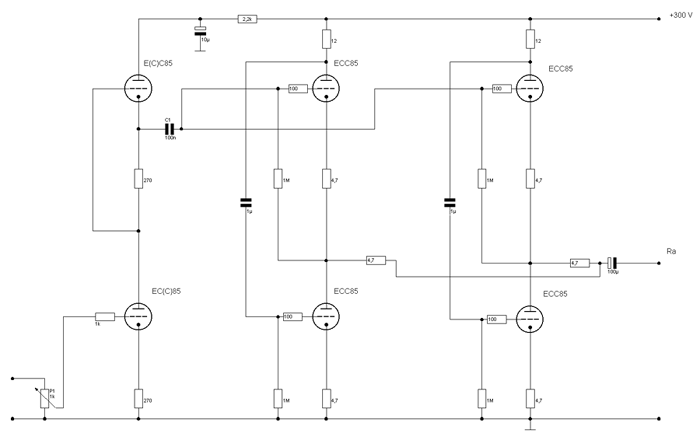
Mein Grundgedanke war, mal etwas mit OTL rumzuspielen. Als Grundschaltung habe ich die von Volker Jeschkeit genommen, die mit der 12B4 als Endröhre, hier habe ich aber 4 Systeme ECC85 paralell geschaltet um etwas mehr Leistung herauszuholen. Das geht auch, aber nicht mit der ECC 85. Für einen Kopfhörer-Amp, was er letztendlich darstellt, ist es aber OK.


Es kommen ca. 250 mW heraus. Stecke ich 6N6P sind es fast zwei Watt.


Ich habe nur die 270 Ohm Widerstände geringer gemacht, um die 350 V an der Anode zu senken da die Kennlinien bei kleineren Ua geradliniger sind.


Die Schaltung
(Mit der Maustaste das Schaltbild anklicken, es wird dann in voller Auflösung dargestellt.)

Der Frequenzgang ist größer als mein Gerät messen kann. Bei 1Hz !!!!! gehts los, 0 dB Abfall, bei 100 Khz ist bei mir Ende, 0 dB Abfall. Den Klang messe ich mit meinen Ohren.
In vielen Titeln geht der Frequenzgang von sehr tief bis ganz hoch. Ohne Subwoofer sollen kräftige Bässe vorhanden sein und die Rasseln müssen trotzdem deutlich zu hören sein. Das ist für mich Klang. Natürlich müssen die Rasseln auch unterschiedlich klingen, die klingen schon anders wenn man sie hoch, runter, rechts oder links bewegt. Der Rest der Anlage muß natürlich auch die Impulstreue haben, um das darzustellen.




Zum Innenleben ist noch zu sagen: Grün ist Heizung / Schwarz Minus / Rot Plus/ Gelb Signal / Weiß Allgemein.
Daran erkennt man genau die Verdrahtung und das die beiden Systeme eine Röhre parallel und zwei Röhren ebenfalls zusammengeschaltet sind.
Grüße, Achim Eichner

Ach so, die leere Kammer die man innen im Amp erkennen kann, die ist für das NT. Es fehlt noch, da ich die Spannungen erst außmessen wollte, um danach den Trafo zu wickeln.
Die beiden folgenden Bilder zeigen den halbfertig gewickelten Netztrafo. Im ersten Bild ahbe ich die Anodenspannungswicklung schon drauf, im zweiten Bild dann die Heizwicklung.
Der Trafo, ein EI 84, wurde von mir primär so ü�bernommen. Sekundä wickelte ich 120 V 0,35 Cul / 105 V 0,29 Cul, dadurch kann man auch auf ECC 88 umstecken. 12,6 V 1,2 Cul für die Heizung (wegen des Strombedarfs, es sind immer 2 Röhren in Reihe, ergibt so auch schon 2,2 Ampere).







Zurück zur Hauptseite