Stereo Röhrenverstärker mit Triode RE 604
von Andreas Fuss


Liebe Röhrenfreunde,
vor einigen Monaten habe ich euch mein Projekt mit der Tetrode 12E1 vorgestellt. Die Resonanz war riesig, ich habe viele Mails bekommen und ich glaube, der ein oder andere hat auch zum Lötkolben gegriffen. Ich möchte mich hier noch einmal bei allen bedanken, die mir geschrieben haben.
Heute stelle ich euch meine jüngste Kreation vor: Einen Stereo Endverstärker mit der legendären RE 604.
Ich höre jetzt schon das Raunen: "Boah, die ist bei Ebay doch sauteuer", "Die gibt’s ja gar nicht mehr" usw.
Klar, man kann sie nicht beim E-Shop nebenan erwerben und bei Ebay geht sie zu Schweinepreisen - zumindest meistens. Ich habe einige Jahre gesammelt und einige wenige Paare zusammenbekommen und die haben etwa 70 Euro/Stück gekostet. Aber man braucht sehr viel Geduld und Glück.
Als Treiber nehme ich die Triode Aa, die leicht zu beschaffen ist und als Gleichrichter die RGN 4004. Letztere ist ebenfalls ziemlich selten und man braucht ebenso eine Menge Geduld.
Jetzt fragt ihr: "Wieso tut der sich das heutzutage noch an?" Vorab: - Nein, ich habe keine Ölquelle
- Nein, auch keinen reichen Onkel in Japan
- Ja, ich finde dieses Teil einfach geil !
Der einzige Grund ist, dass ich mittlerweile viele Röhren ausprobiert habe, lange an den Arbeitspunkten rumgedoktort habe, und am Ende die RE 604 die ganz klare Siegerin war. In meiner (!!) Kette ist sie die absolute Königin aller Endröhren. Eine 300 B, 6B4 oder AD 1 kann da nicht mithalten.

So, jetzt aber zur Schaltung:


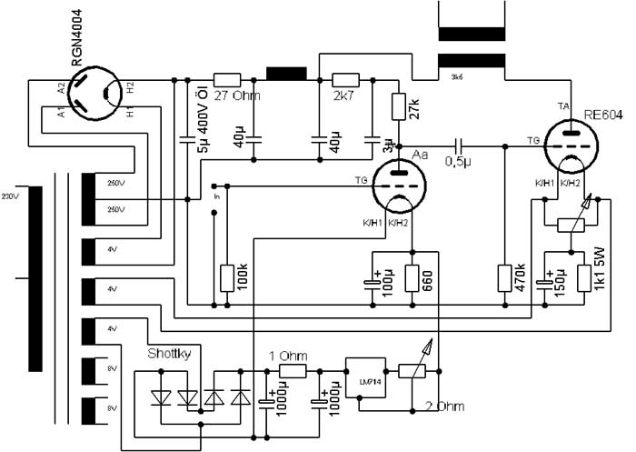
Die Technik ist schnell erklärt, wie man im Schaltbild sieht, handelt es sich um eine von 2 Verstärkerstufen, lediglich die Hochspannung teilen sich beide Kanäle. Die Verstärkerröhren sind beides direkt geheizte Trioden, mit einem Kondensator gekoppelt. Alle Arbeitspunkte und Bauteile wurden durch Ausprobieren ermittelt.
Ich fange immer erst mit den Arbeitspunkten an, wie sie in den Datenblättern stehen und taste mich dann langsam vor.
Wichtig dabei ist: Bauteile müssen einbrennen, der erste Eindruck ist oft trügerisch.
Die RE 604 wird mit Wechselspannung geheizt und der Brumm über ein 20 Ohm Drahtpoti ausgeregelt. Die Aa ist da empfindlicher, deshalb bekommt sie Gleichstrom. Dieser wird mit Shottky Dioden gleichgerichtet (mit 10 nf über jeder Diode) und über ein RC-Glied gefiltert und dann mit dem Regler LM 317 geglättet. Der Trick an dieser Schaltung ist, dass der LM 317 als Stromregler arbeitet. Der Shunt am Ausgang ist in diesem Fall ein kräftiges niederohmiges Poti.
Zu bemerken ist, dass keinerlei Tantalelkos oder dergleichen zum Einsatz kommen. Der IC ist absolut gutmütig, da schwingt, rauscht oder brummt nix.
In dieser Variante wird die Röhre auch beim Aufheizen geschont, da der Strom nicht über dem normalen Heizstrom liegen kann.

Überhaupt habe ich auf Gridstopper und ähnlichen Schweinkram verzichtet: klingt nicht und braucht man nicht, Punkt, aus.

Zum Netzteil: Die RGN 4004 trifft auf einen humanen 5 µ Ölpapierer und dann erst mal 24 Ohm. Dann 40 µ Ölpapierer und eine 10H Drossel, danach 2 mal 40 µ Ölpapier. Das ist dann die Spannung für die Endröhre.
Die Aa wird noch mal mit 2k7 und einem Jensen 3 µ ausgekoppelt.
Die Endstufe ist damit absolut brummfrei.

Ansonsten habe ich alte Kohlemasse (Allen Bradley`s) Widerstände und Ölpapier- bzw. bipolare Kondensatoren verwendet. Als AÜ mit 2k5 fungiert ein James-Trafo. Die gibt’s ab und zu bei Ebay für ca. 120,- € das Paar.

Das Gehäuse habe ich wie bei der 12E1 angefertigt: Aluplatte, gebohrt, geschliffen, grundiert und diesmal mit Hammerschlag-grau lackiert. Aussen drum einen Holzrahmen aus Buchen-Latten.
Ich habe alles selbst gemacht, die Holzlatten gibt`s für kleines Geld im Baumarkt, die habe ich auf Gehrung gesägt und verleimt. Danach geschliffen und lackiert (ist aber nicht so toll geworden).
Die Aluplatte habe ich mit der Stichsäge ausgeschnitten.
Das ganze hat etliche Stunden, 3 mtr. Heftpflaster, 1 m2 Schleifpapier, 1 Ltr. Verdünnung, 1 Nervenzusammenbruch, 1 Kasten Bier und für die Ehefrau eine Packung MonChery gekostet.

Der Zusammenbau ist einfach, die wenigen Bauteile finden auf 2 Lötleisten locker Platz.
Wie ihr euch denken könnt braucht man für dieses Teil LAUTsprecher, mit ca. 1 Watt Ausgangsleistung ist es da nicht weit her.......



Und so sieht das fertige Teil aus, erst mal ohne Rahmen:



- und so mit:







>







>

- und so sieht er von unten aus :

>




Hier seht ihr noch ein Bild vom EMT 930 und meiner Vorstufe. Sie ist eine MC Vorstufe und kommt mit 3 Stufen aus: ECC 803S, EF 86 und E 188 CC. Ich werde sie demnächst hier bei Jogi vorstellen.





Gruss, Andreas Fuss
eMail : andreas.fuss@aesculab.de



Zurück zur Hauptseite