EL84-Stereo-Verstärker
von Andreas Schiefen
Einiges zur Vorgeschichte dieses Projektes:
In den 70er-Jahren brachte mir ein Freund einen alten Stereo-Röhrenverstärker der Marke Trio-Kenwood. Das Gerät war defekt und hatte wohl schon etliche Jahre in einem feuchten Keller gestanden. Dadurch war das gesamte Chassis und das Stahlblechgehäuse sehr stark verrostet. Alle Kabel und Anschlussdrähte der Bauteile sowie die Kontakte der Drehschalter waren oxidiert und fast alle Kondensatoren aufgequollen. Zudem war das Gehäuse verbeult und zerkratzt. Zu viele Teile hätten also ausgetauscht werden müssen, sodass ein Originalzustand nicht mehr hätte erreicht werden können.
Also entschloss ich mich, die noch brauchbaren Teile, nämlich die Trafos auszubauen und für einen neuen Verstärker wiederzuverwenden. Aber bis dahin sollte noch einige Zeit vergehen, denn erst 1988 hatte ich die Zeit dieses Projekt zu realisieren. Bis dahin waren auch die Trafos wieder richtig getrocknet und einer Wiederverwendung stand nichts mehr im Wege. Und wie man sieht, ist daraus doch auch etwas schönes geworden, oder?
Doch nun zu den Einzelheiten:
Das Chassis ist aus einem 2mm starken Messingblech gefertigt. Dazu habe ich zunächst das Blech auf einer Seite (spätere Außenseite) mit einer Schutzfolie beklebt, um zu vermeiden, dass bei der Bearbeitung Kratzer in das Material kommen. Dann wurden alle Bohrungen und Ausschnitte in das Blech gearbeitet und danach die Seitenteile umgebogen. Um das Blech besser biegen zu können und einen kleineren Biegeradius zu erhalten, habe ich das Blech entlang der Biegekanten auf der Rückseite bis auf eine Materialstärke von 0,5mm eingesägt.
Um die Ecken zu füllen, habe ich hier Vierkantstäbe eingelötet. Nach den Lötarbeiten wurde das Chassis von Hand mit Schleifpapier von verschiedenen Körnungen, bis zu einer Körnung von 1000 nass geschliffen und danach mit Polierpaste bearbeitet.
Die Drehknöpfe (Lautstärke und regelbare Loudness) sowie der Ein/Aus-Knopf und die Füße sind aus Messing-Vollmaterial gedreht. Passend zum Design ist als Kontrollleuchte eine gelbe LED plangeschliffen in die Front eingeklebt.
Die Becher-Elkos sind mit einer Verkleidung versehen, die aus Messing-Rohrmaterial mit aufgelötetem Deckel gefertigt sind. Die ehemals nackten Trafos habe ich ebenfalls mit einer Verkleidung aus Messingblech versehen. Lediglich die vorhandenen Trafo-Abdeckungen habe ich in einem Galvanisierbetrieb verchromen lassen.
Warum verchromt? Die Röhren haben ja von Natur her eine "silberne Mütze" und das bildet doch zusammen mit den Trafo-Abdeckungen einen schönen Kontrast zu dem Messing.
Das Bodenblech besteht aus 3mm starkem Messingblech und ist mit Lüftungslöchern versehen. Es ist an den Ecken mit dem Chassis verschraubt. Dazu sind in den Ecken von innen Vierkantstücke mit Gewindebohrungen eingelötet.
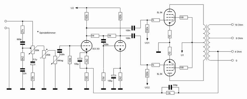
Zur Schaltung:
Bevor ich den alten Verstärker "zerpflückt" habe, habe ich den Schaltplan anhand der Bauteile und der Leitungsführung rekonstruiert. Die Schaltung habe ich im Wesentlichen aus dem Original übernommen. Da der neue Verstärker jedoch für einen reinen CD-Betrieb gedacht war, habe ich die noch ursprünglich vorhandene Vorstufe weggelassen, und zusätzlich eine regelbare Loudness spendiert. Die Loudness-Schaltung habe ich von einem YAMAHA-Verstärker abgeschaut. Das Spezial-Potentiometer hierzu habe ich mir als Ersatzteil bei YAMAHA bestellt. Außerdem habe ich das Netzteil verändert. Anregungen hierzu habe ich diversen HI-FI-Verstärker-Projekten aus Elektronik-Fachzeitschriften entnommen. Die 250 kOhm Spindeltrimmer zwischen Loudness-Regler und Lautstärkeregler dienen zur Einstellung der Symmetrie beider Kanäle.
Doch nun genug der langen Vorrede, hier sind einige Bilder von dem schönen Teil:
Hier sieht man die eingelöteten Ecken außen und die Befestigungsbolzen für das Bodenblech
Rückseite mit Anschlussbuchsen und Sicherungshalter Bodenblech mit Fuß
Gesamtansicht des Innenlebens
Den Ringkerntrafo habe ich als Siebdrossel für die Anodenspannung "zweckentfremdet"
Loudness-Regler und Symmetrie-Trimmer
Wie bereits erwähnt habe ich seinerzeit das Poti über den Ersatzteil-Service von YAMAHA in Düsseldorf bezogen. Ob die da allerdings heute noch ansässig sind, weiĆ ich nicht. Die Schaltung und das Poti stammt aus einem YAMAHA-Verstärker AX-500.
Die genaue Bestellbezeichnung lautet: PPTENTIOMETER 300KX2 AX-500SB
Unter dem Barcode der Originalverpackung war noch folgende Nummer: *VC297400*
Ich habe es soeben mal durchgemessen. Entgegen des Aufdrucks 300 kOhm, kann ich allerdings nur einen Wert von 230 KOhm messen. Das Poti ist negativ logarithmisch und die Anzapfung liegt bei 70 kOhm vom Rechtsanschlag.
Die regelbare Loudness funktioniert folgendermassen:
Bei Rechtsanschlag des Potis ist die Loudness unwirksam. Dreht man das Poti in Richtung Linksanschlag, wird die Loudness zunehmend wirksam und die Signallautstärke nimmt ab. Auf dem Original-Verstärker ist der Linksanschlag mit -40 dB bezeichnet.
Anbei sende ich noch ein Foto von dem Teil und einen Schaltplan.

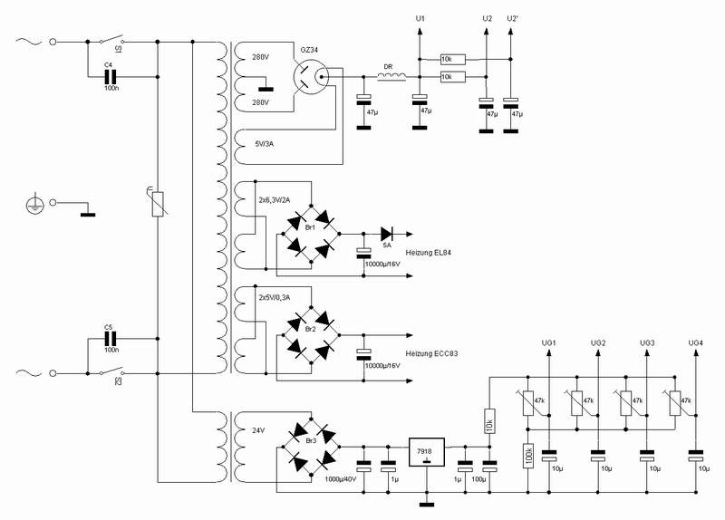
Schaltplan Netzteil:
Schaltplan Verstärker (1 Kanal):
Zum guten Schluss noch eine (überflüssige) Bemerkung: Ihr kännt mir glauben, das Ding klingt verdammt gut !
Ach ja, und das Teil wiegt genau 12,5 kg
e-mail: andreas.schiefen@t-online.de