Bauanleitung für einen Nostalgie-Einkreiser
von Bernhard Baumgärtl

Welcher echter Röhrenradiofreund hätte nicht gerne so einen Apparat aus den Zwanzigern oder
frühen Dreissigern mit den grossen Spulen, den freistehenden Röhren und einem meist schicken Holzgehäuse
zuhause im Wohnzimmer, nach Möglichkeit noch spielbereit ?
Nun, diese Geräte sind rar und selbst Teile davon sind schlecht zu bekommen und zumeist überzogen teuer.
Vor einiger Zeit habe ich beschlossen, ein Mittelwellen-Radio aus jener Zeit aufzubauen.
Es sollte kein authentischer Nachbau sein sondern einfach nur den Radio-Flair von damals darstellen und mit Teilen aus der
"Kiste im Keller" auskommen.
Nach etlichen Abwägungen und Versuchen entschied ich mich für ein Pentodenaudion mit einer US-Röhre Typ 78
(ähnlich 6K7) und einer NF-Stufe für Lautsprecherempfang mit einer EL 2.
Es kamen auch durchaus moderne Bauteile zum Einsatz, wie Selen-Gleichrichter und moderne Drehknöpfe.
Die Bilder zeigen den Aufbau des Empfängers auf einer 5 mm - Tufnol-Platte (früher hieß das Zeug wohl
Pertinax)
Die Verdrahtung ist unterhalb der Platte mit Lötleisten etc. durchgeführt.
Das Holzgehäuse fehlt hier noch, es ist z.Zt. in Arbeit.
Übrigens hat Michal Schnellman in Jogi`s Röhrenbude ein ähnliches Gerät schon vorgestellt. Wir kennen
uns zwar nicht, aber es wird deutlich, welche "Träume" so mancher Radiobastler hat!
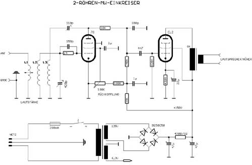
Die Schaltung zeigt eigentlich keine Besonderheiten.
(Mit der Maustaste das Bild anklicken, es wird dann in voller Auflösung dargestellt.)
Als Audion entschied ich mich für die sog. "Schnellschaltung" mit Rückkopplungsregelung über das
Schirmgitter der Pentode. Eine sehr feinfühlige Bedienung ist die Folge.
Die Pentode 78 kann natürlich durch vergleichbare Röhren wie EF 9, EF 11 oder AF 7 ersetzt werden, je nach Vorrat
in der Bastelkiste.
Die EL 2 als Endröhre habe ich gewählt, weil sie bei nur geringer Heizleistung und der verwendeten Anodenspannung
von etwa 150 V schon reichliche 1,5 W Leistung macht.
Als Ausgangsübertrager tut es eine Universaltype mit ca. 8 kOhm Primärimpedanz und einem
Übersetzungsverhältnis von 44 für einen 4 Ohm Lautsprecher.(Kleiner Netztrafo 220 / 6V)
Das Netzteil ist "modern" aufgebaut, auf eine Gleichrichterröhre habe ich bewusst verzichtet.
Ein kleiner Netztrafo mit 6,3 V /0,5 A und 125 V / 30mA verrichtet hier seine Dienste. Die Anodenspannung kann gut 250 V
betragen, die beiden Röhren können das ab.
Die steckbaren Flachspulen lagen schon einige Jahre bei mir herum, ich habe sie nur noch mit den Labels nach
"Dr.Lertes" versehen, sie verleihen dem Gerät noch einen Hauch mehr an Nostalgie. (Labels aus Jogi`s
Röhrenbude)
Die Antennenspule ist verschiebbar angeordnet und wirkt als sehr effektive Lautstärkeregelung, in den Abendstunden mit
den starken Mittelwellensignalen auch erforderlich.
Zur Herstellung der Spulen findet man reichlich Infos hier in Jogi`s Röhrenbude.
Die Abstimmspule hat etwa 100 Windungen, die Rückkopplungspule ca. 14 und die Antennenspule 12 Windungen. Mit einem
Drehko von 420 pF überstreicht man so das gesamte Mittelwellenband.
Der 110 pF-Trimmkondesator dient zur Grundeinstellung der Rückkopplung, kann aber durch ein Fest-C von 68 pF ersetzt
werden. Sollte die Schaltung nicht zum Schwingeinsatz kommen, einfach die Rückkopplungsspule um 180° versetzt
einstecken.
Wer nun Lust verspürt, sich so eine alte Mühle aufzubauen, der sollte schnellstens die guten alten Bastelkisten
durchforsten.
Ich bin überzeugt, es findet sich immer etwas!
Gruß, Bernhard Baumgärtl