UKW Empfänger mit russischen Miniaturröhren 1SH29, 1SH18 (1SH17)
- von Jochen Becher

Der Bau eines UKW-Empfängers mit den kleinen russischen Röhren hat mich schon länger gereizt, so habe ich etwa vor einem Jahr damit angefangen. Leider kam ich meist nur an den Wochenenden dazu.
Der Tuner sollte zweistufig sein und mit möglichst geringen Aufwand, somit fiel die Verwendung eines Drehkos, auch wegen der Beschaffbarkeit, aus.

Bei der Anodenspannung habe ich mich auf 65 V (67,5 V)festgelegt. So kam ich zu folgenden Konzept:
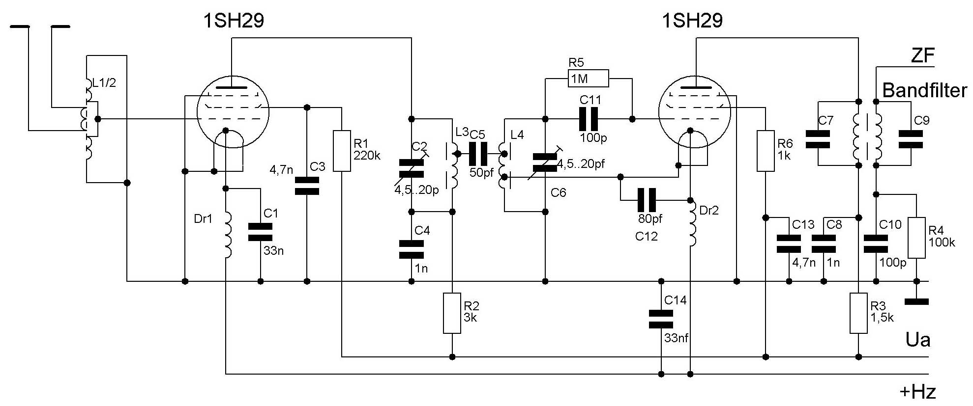
Die Abstimmung des Tuners erfolgt induktiv, die selbstschwingende Mischstufe ist als ECO-Schaltung aufgebaut und die Vorstufe als normale Pentodenschaltung.
Die selbstschwingende Mischstufe hatte ich auch als Triode ausprobiert, der Widerstand der Triode ist jedoch zu gering, um mit einem Schwingkreis auzukoppeln - und die optimale Windungszahl zu ermitteln war mir zu aufwändig (In einschlägigen Schaltungen werden etwa 35 Wdg. angegeben, damit war jedoch der Empfang etwa gleich null).
So bin ich bei der Pentodenschaltung geblieben.

Die Tuner habe ich zweimal aufgebaut und mit beiden die gleichen Ergebnisse erreicht, mit beiden empfange ich mit 2 Drahtenden von etwa 50cm auf dem Tisch liegen etwa 12 Sender.



Den zweiten Aufbau des Tuners zeigt das folgende Foto, in den blauen Hülsen kann man die Abstimmkerne aus Aluminium erkennen:


Das Layout und der Bestückungsplan der Tuner-Platine:




Das Gehäuse für den Tuner habe ich aus Alu gebaut und die Seitenteile mit Blindnieten verbunden. So ließ sich alles leichter bohren, beim zusammenfügen ist auf guten Kontakt zu achten.
Die Seilführung der Abstimmkerne sollte möglichst kurz erfolgen und die Führung in einer Hülse, um Schwingungen der Kerne zu vermeiden. (Acrylrohre kann mann über die Firma Modulor beziehen, Mindestbestellwert jedoch 40 Teuronen, ich habe Kugelschreiber benutzt.)

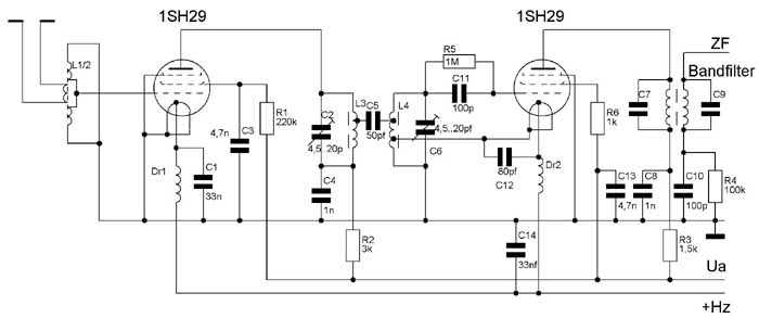
Tuner-Schaltbild
(Mit der Maustaste das Schaltbild anklicken, es wird dann in voller Auflösung dargestellt.)


Der Eingangsschwingkreis hatte mich nach längeren Versuchen zu dem in der Schaltung sichtbaren Ergebnis gebracht. Diese Schaltung ist die unempfindlichste, was Störungen und Verstimmungen angeht. Der Schwingkreis besteht aus zwei gleichsinnig gewickelten Spulen inderen Mitte die Koppelspule angeordnet ist, die Teilinduktivitäten addieren sich.
L1= 2 Wdg; L2= 2 x 2 Wdg; Spulenkörper 8mm Stiefelkern; Spulenlänge ~14mm; Ferritspulenkern (Material auspropieren, meiner stammt aus einem alten 10,7 MHz Bandfilter) 1mm vers. Cu Draht
L3 = 5 Wdg; d=10mm; l= 15mm; 1,5mm vers. Cu Draht
L4 = 4 Wdg; d=10mm; l= 15mm; 1,5mm vers. Cu Draht
Auch eine Anordnung der Vor- und Oszillatorkreisspule hintereinander ist möglich, damit sind die Abstimmöglichkeiten sehr flexibel.
Die Abstimmkerne Alu 15mm lang 5mm d=8mm, 10mm konisch, der Kern ist mit einer 4mm Bohrung versehen in der die Feder für die Seilspannung untergebracht ist. Die konische Gestaltung der Kerne dient der Linearisierung des Frequenzganges.


Eine Abschirmung zwischen L3 und L4 ist nicht notwendig.
Diese Schaltung ist in einem weiten Spannungsbereich frequenzstabil, ausgetestet im Spannungsbereich 70 - 48 V dabei blieben die eingestellte Sender stabil.
Die Drosseln in den Heizleitungen sind unkritisch, es reichen etwa 13 Wdg auf einen Ferritkern (sind bei Pollin als Sortiment erhältlich), für die Kondensatoren sollten jedoch Folientypen genommen werden. Mit Keramikkondensatoren hatte ich an diesen Stellen Probleme.
Zum testen ob die Mischstufe schwingt habe ich in Ermangelung eines Meßgerätes einen einfachen UKW-Taschenempfänger benutzt.
Die Schaltung des Tunerteils habe ich auch mit den Röhren 1SH17 getestet, dabei zeigte sich jedoch, daß die Schwingungen der Mischstufe bei einer Spannungsabsenkung ohne Frequenabweichung eher abrissen und deshalb blieb es bei der 1SH29.

Für den Abgleich ist es einfacher die Welle zu teilen und mit einem Achsverbinder zu versehen, dadurch wird der Abgleich des vor- und Oszillatorkreises erleichtert und man muß zum verändern der Induktivität dann nicht unbedingt die Länge der Spule ändern (zusammendrücken oder dehnen).


(Bild der ZF-Stufe mit der 1SH17)

Bei der Abstimmung ist zu beachten, daß die Alukerne die Induktivität zum Unterschied von Ferriten verringern, ansonsten erfolgt die Abstimmung wie gewohnt (Dreipunktabgleich).
Die Ankopplung der Rö2 erfolgt etwa bei der 2. Wdg. nn L4, von Masse (Kathode) aus. Die Kopplung L3/L4 ist aus dem Bild ersichtlich, eine festere Kopplung ist auch möglich (testen).

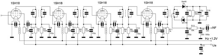
Beim ZF-Verstärker kam es mir darauf an möglichst keine "Konservendose" aufzubauen. Die Ein- und Ausgänge der einzelnen Stufen sind möglichst weit von einander entfernt und durch eine durchgehende Masseschicht von einander getrennt, um Kopplungen zwischen den Stufen zu vermeiden. Daher auch die liegende Anordnung der Röhren, trotz der ungekürzten Anschlußdrähte traten keine Kopplungen zwischen den Stufen auf.

Was mir jedoch aufgefallen ist, die Kondensatoren zu den Schirmgittern sollten Folie sein, ich habe MKS benutzt, bei Keramikkondensatoren zeigten sich in den Schaltungen Schwingungen.
Die beiden aufgebauten ZF-Verstärker unterscheiden sich in der Erzeugung der Schirmgitterspannung. In der Schaltung mit den 1sh18 erfolgt die Erzeugung gleitend, damit wird ein "weicher" Einsatz der Begrenzung erreicht, da die beim Regeln einsetzende Änderung von Ug2 der am Steuergitter wirkenden Regelspannung entgegen wirkt und diese damit zum Teil ausgleicht.
In der Schaltung mit der 1sh17 wurde die feste Schirmgitterspannungerzeugung gewählt, hier erfolgt der Einsatz der Begrenzung "hart", die Begrenzung setzt sofort und mit voller Stärke ein. Der Regelspannungsbedarf ist hier geringer.


(Bild der ZF-Kurve)

Die Schaltung des ZF-Verstärkers weist sonst keine weiteren Besonderheiten auf.

Die Drossel in den Heizleitungen sind die gleichen wie im Tuner. Ich habe mehrere Drosselvarianten getestet und keinen Unterschied feststellen können, für die Kondensatoren jedoch, sollten auch hier wieder Folientypen eingesetzt werden.

Schaltbild ZF-Verstärker mit der 1SH18
(Mit der Maustaste das Schaltbild anklicken, es wird dann in voller Auflösung dargestellt.)


(Bild der ZF-Stufe mit der 1SH18)

Das Layout und der Bestückungsplan der ZF-Verstärker-Platine mit der 1SH18 :


(Im linken Rand, die Platinenbreite, ist versehentlich die 7 "verlorengegangen" - es sollte 75mm heißen..)


Der Begrenzungseinsatz läßt sich durch ändern der Gitterkombination bzw durch das ändern der Schirmgitterspannung beeinflussen und sich so den Gegebenheiten anpassen.
Die Bandfilter stammen von Oppermann (33 Wdg, 33 pf), sicher lassen sich auch die von Gerd Reinhöfer benutzen. Dann müßte die Platine geändert werden, oder man lötet die Anschlüsse um.

Wie ich (leider erst im im nachhinein) festgestellt habe, haben die Bandfilter von Gerd die gleichen Werte wie die von mir verwendeten, außer dem Ratiofilter, der sicher so auch verwendet werden kann (Anschlüsse auf LP beachten).

Aufbau des Ratiofilters: L1 = 25 Wdg; C = 56pf darüber die Koppelwicklung 11 Wdg
L2 = 13 Wdg bifilar; C = 56pf

(Bild der Ratio-Kurve)

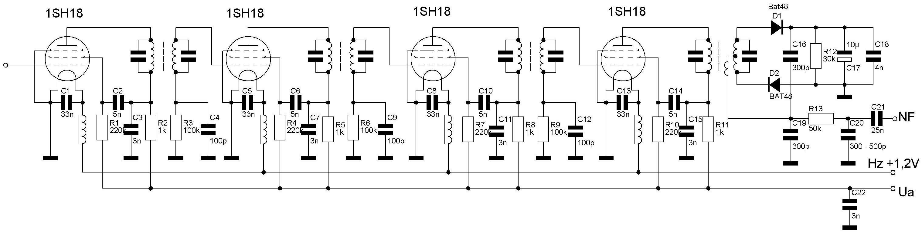
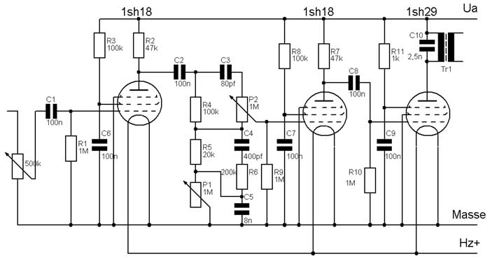
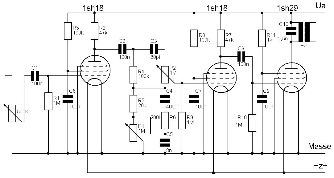
Im NF-Verstärker wurden zwei 1sh18 und eine 1sh29 (als Endröhre) eingesetzt, die Klangbeeinflussung erfolgt wie in den 50er in vielen Selbstbauten üblich. Die Röhren sollten jedoch aufgrund ihrer Klingneigung dämpfend befestigt werden.

Die NF-Platine:



Schaltbild N-Verstärker
(Mit der Maustaste das Schaltbild anklicken, es wird dann in voller Auflösung dargestellt.)

Das Layout und der Bestückungsplan der NF-Platine:




Gruss, Jochen Becher

Zurück zur Hauptseite