Stereo-Röhrenverstärker im PC
von Thomas Göcking
Die folgende eMail erhielt ich von Thomas, mitsamt diesen beiden Fotos:
Hallo Jogi,
ich bin seit fast einem Jahr begeisterter Röhrenfan und somit auch oft auf Deiner fantastischen Homepage - die wohl
beste und informativste im WWW.
Angefangen hat alles durch einen Besuch bei Gerd in Meuselwitz und den Nachbau seines SV 86 PP, der mich damals durch seinen
tollen Aufbau und den guten Klang in seinen Bann zog.
Seitdem habe ich mit verschiedenen Verstärkerschaltungen herumexperimentiert, so auch in Anregung einer Diskussion im
Forum, einen PC mit einem Röhrenverstärker auszustatten.
Wenn man auch über das für und wider streiten kann - das Ergebnis kann sich hören lassen.
Urspung ist die SE ECL 82 von Hans Borngräber in Pentodenschaltung.
Um der Netzspannung im PC aus dem Weg zu gehen, habe ich die Anodenspannung aus 12 Volt per Transverter gewonnen. Das 300
W-PC-Netzteil verkraftet die ca. 2,8 A einschließlich Heizung an 12 V problemlos, der große Tower sorgt
zusammen mit einem Lüfter für ausreichend Kühlung.
Die Anodenspannung wird durch 2 Leistungstransistoren 2N3055 im Gegentakt an einen 50 W-Trafo 2x12 V erzeugt. Nach
Gleichrichtung und Siebung bleiben ca. 180 Volt, ausreichend für 2x3 Watt und mit den entsrechenden Boxen besser als
"Plastikverstärker". Als Ausgangstrafos dienen ELA-Trafo┬┤s von Conrad (ca. 10 Euro pro Stück).
Also,allen Zweiflern zum Trotz, es funktioniert, ohne Störungen und Probleme.
Viele Grüße aus Rees am Rhein
Thomas Göcking
Daraufhin bat ich Thomas um weitere Fotos, Schaltbild seines Aufbaus und um weitere
Detailbeschreibungen.
Es folgen die Detailbeschreibungen, die ich daraufhin von Thomas erhielt:
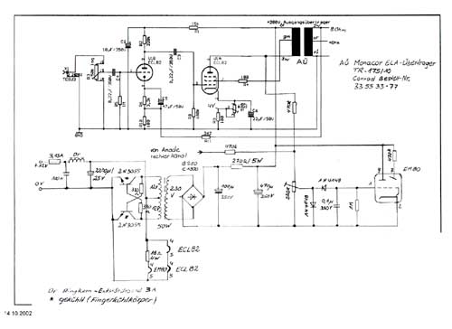
- Die Schaltung ist die ECL 82 Endstufe vom Hans, einschließlich der Triodenplatine, allerdings anodenmäßig
als Pentode geschaltet.
- am Eingang habe ich ein Kabel mit Klinkenstecker angelötet, welches mit der Soundkarte verbunden wird.
- die Betriebsspannung der Röhren wird durch einen Gegentaktwandler erzeugt,die Frequenz liegt ca. bei 50 Hz
(abhängig vom Trafotyp). Die Spannung beträgt nach der Siebung ca. 180 Volt, ausreichend für 2,5 Watt. Bei
Verwendung eines Trafos mit 2x9 Volt wären es wohl ein paar Volt mehr. Ebenso wäre eine Stabilisierung mit je
einem VB 408 denkbar.
- die Heizung der in Serie liegenden ECL 82 wird direkt aus den 12 V PC-Spannung versorgt (gemessen 12,2 V). Die EM 80 wird
über einen Widerstand betrieben.
- der Aufbau des Gleichspannungwanders erfolgte auf einer Lochrasterplatte, die Erwärmung der Leistungstransistoren ist
auch im Dauerbetrieb unerheblich.
- der Aufbau erfolgte auf einem Chassis aus Leiterplattenmaterial (läßt sich gut bearbeiten), die Breite entspricht
einem 5,25 Zoll-Einschub. Dieser beansprucht 3 Höheneinheiten!!!, davon 2 für den sichtbaren Teil, so daß
dafür ein ausreichend hohes Towergehäuse nötig ist.
- der von vorn sichtbareTeil wurde mit Spiegelplastikfolie beklebt.
Im übrigen habe ich gute Erfahrungen mit den übertragern Aü6, wie Hans Borngräber sie in seinen SE
verwendet. Der Preis ist gut und wenn man den I-Steg, der angeschweist ist, aufsägt und durch Aufkleben von z.B.
beiderseitigen Klebeband einen Luftspalt erzeugt, dann ist auch das Übertragungsverhalten überraschend gut, zumal
sie eine ganz kleine Schachtelung besitzen. Diese werde ich dann wohl auch in meinem nächsten Projekt einsetzen.
Übrigens vielleicht auch für einige andere Röhrenbastler am Niederrhein/Ruhrgebiet interessant - in Issum
gibt es nicht nur gutes Bier, da wickelt die Firma Löwe Transformatoren, auch für Röhrenverstärker(zB.
für raphael audio) und nach Kundenwunsch (nicht im Internet).
Ich war bemüht nur handelsübliche Bauteile zu verwenden:
- Printtrafo pr.230V, sek.2x12V/2,08A, 50 W, Conrad-Bestellnr. 50 69 31-77
- Ausgangsübertrager pr. 1 / 1,6 / 2,5 / 5 / 10 kOhm sek. 4 / 8 / 16 Ohm Conrad-Bestellnr.33 55 33-77
(Eigentlich ein ELA-Übertrager ohne Luftspalt (genau wie der Aü6 von Bürklin, der auch verwendet werden kann). -
Dieser ist allerdings auch größer, was zu Platzproplemen führen könnte.
Die Primärimpedanz sollte nach meinem alten Röhrenbuch (Radiobastelbuch von Schubert) bei 170 V = 3,9 kOhm und bei
200 V = 5,6 kOhm betragen. Ich verwende die 5 kOhm-Anzapfung (die Farbangaben am AÜ im Stromlaufplan beziehen sich auf
den Conrad-übertrager).
- Drosselspule ist eine einfache Funkentstördrossel für mind. 3A, z.B. Conrad-Bestellnr. 53 44 20-77
- Die beiden Leistungstransistoren auf den Fingerkühlkörpern sind 2N3055 o.ä.; ich habe KU 606 von Tesla
verwendet weil ich davon noch einige hatte.
Es folgen das Schaltbild und die weiteren Fotos, die Thomas mir zusandte.
Das Schaltbild mit der Maustaste anklicken; es wird dann in voller Grösse angezeigt.
