Dieters Bastelding

von Hans-Dieter Haase




Hallo Jochen.

Es scheint so zu sein, dass mich zum Jahresende neben der Restauriererei der Bastelbazillus befällt.
Beim Aufräumen fiel mir ein alter Doppeldrehko in die Hände, der schon einmal in einem Antennenanpassgerät für einen KW-Sender seinen Dienst getan hatte. Der Drehko gefiel mir so gut, dass er glatt als Dekorationsstück fungieren konnte. Ein Dekorationsstück braucht aber auch einen Sockel. Aus dem Sockel wurde dann ein Radio, da noch eine alte VE-Spule zur Verfügung stand.
Als Röhre sollte zunächst eine ECL 113 dienen, jedoch zeigten alle verfügbaren Exemplare bei der Prüfung keine befriedigenden Ergebnisse, so dass die Wahl auf eine ECL 86 fiel (wie in dem Beitrag "Mittel-und Langwellenradio mit DKE-Spule" auf Deiner Homepage).

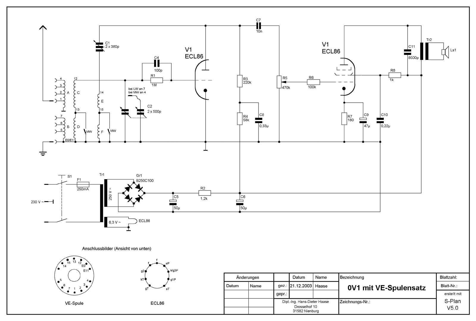
Schaltung des 'Basteldings'
(Mit der Maustaste das Schaltbild anklicken, es wird dann in voller Auflösung dargestellt.)

Die Schaltung zeigt keine Besonderheiten, aber einige Hinweise seien doch noch erlaubt :
Beim ersten Einschalten schwang das Gebilde aus allen Knopflöchern. Es wurde zunächst das Audion vermutet. Das war es aber nicht. Bei dem Durchmessen der Spannungen wurde durch Zufall auch das Schirmgitter der ECL 86 angetastet, obwohl hier ja standardmäßig die volle Anodenspannung anliegt. Schlagartig hörten die Schwingungen auf. Folglich habe ich das Schirmgitter über 1 kOhm mit einem C abgeblockt und es war Ruhe.


Als Rückkopplungskondensator dient, weil nichts anderes verfügbar war, ein kleiner Doppeldrehko 2 x 380 pF mit Feintrieb. Angeschlossen wurde er über beide Statoren, die so erreichte Reihenschaltung ergibt die richtige Kapazität. Durch den Feintrieb ergibt sich eine wunderbar feinfühlige Rückkopplungseinstellung, allerdings verbunden mit dem Nachteil der Drehrichtungsumkehr.


Zunächst war, wie im VE, keine separate Lautstärkeeinstellung vorgesehen. Dies erwies sich aber als erforderlich, da die Lautstärke bei optimaler Rückkopplungseinstellung brüllend war.


So eine Schaltung regt ja ungemein zum Experimentieren an. Da das zweite Drehko-Paket ungenutzt war, habe ich es versuchsweise parallel zur Antennenspule gelegt. Die Folge war eine weitere Lautstärkesteigerung. Die Antennenspulen scheinen in etwa die gleiche Induktivität wie die Schwingkreisspulen zu haben. Eine Messung mit dem Grid-Dip-Meter bestätigte dies. Durch die am Drehko vorhandenen Trimmer lässt sich halbwegs Gleichlauf erreichen. Man muss allerdings den jeweils nicht abzugleichenden Kreis bedämpfen (kurzschließen).


Um flexibel zu bleiben, wurde diese Verbindung steckbar gemacht. Das Ganze funktioniert natürlich nur, wenn man eine niederohmige Antenne benutzt und diese an die unterste Anzapfung anschließt.



Das Gerät macht mir soviel Spaß, dass es zurzeit im Arbeitszimmer das Standardgerät zum Radiohören ist. Dort steht es unter seinem Urahn.


Herzliche Grüße
Dieter

Zurück zur Hauptseite