Trioden-SE mit der Röhre PCL805, Kapitel 3
von Frank Kneifel

Optimierung (Vorwärtskompensation)



In den vorherigen Kapiteln wurden eine Pentoden- und Triodenendstufe miteinander verglichen.
Die Messwerte sind sehr aussagekräftig und belegen, warum im Allgemeinen eine Triodenendstufe ohne Gegenkopplung betrieben werden kann, eine Pentodenendstufe hingegen selten ohne Gegenkopplung auskommt.

Hier gehe ich jetzt mal auf das Verbesserungspotential der Endstufe ein.
Der Frequenzgang lässt fast nichts zu wünschen übrig. Aber wie sieht es mit dem Klirrfaktor aus?
Also analisiere ich erst mal, was „Klirr“ eigentlich ist.
Klirr äußert sich in Abweichungen des Ausgangssignals vom ursprünglichen Eingangssignal. Dabei werden Signale mit einem Mehrfachen des ursprünglichen Signals „erzeugt“. Das ist dann K2 (2fache), K3 (3fache) usw.
Ich konzentriere mich hier mal auf K2, da dieser hier dominiert.

Wie aber entstehen die Abweichungen?
Ich nehme noch mal das Diagramm der Entpentode als Pseudotriode beschaltet.

Zusätzlich habe ich noch die Anodenspannungswerte bei verschieden Gittervorspannungen eingezeichnet.
Bild01
An den Werten ist zu sehen, dass bei dem von mir gewählten Ra die Triode recht linear arbeitet.
Bei Ua = 275V liegt kein Signal an. Wird das Gitter jetzt 8V positiver (Ug = -24V), so ist die Anodenspannung 225V. Wird das Gitter jetzt nochmals 8V niedriger (Ug = -16V), so liegt die Anodenspannung bei 175V. Das sind jeweils 50V Anodenspannungsänderung bei 8V Gitterspannungsänderung.
In der anderen Richtung sieht es schon anders aus. Wird das Gitter 8V negativer (Ug = -40V), so ist die Anodenspannung 325V, das sind immer noch 50V Unterschied. Wird das Gitter jetzt nochmals 8V höher (Ug = -48V), so liegt die Anodenspannung bei 370V. Das sind jetzt nur noch 45V Unterschied.

Hier zeigt sich das normale Verhalten einer Triode, wenn in diesem Fall auch nicht so stark ausgeprägt. Zu höheren Anodenspannungen wird die Verstärkung immer niedriger.

Ich schaue mir das ganze noch mal mit der ECC83 an und versuche es deutlicher aufzuzeigen.

Hier ist das Datenblatt der ECC83 mit eingezeichneter Arbeitsgerade eines 100k
Ω Anodenwiderstandes.
Bild02
Bei einer Gitterspannungsänderung von Ug = -0,5V auf Ug = -1V ändert sich die Anodenspannung von Ua = 145V auf Ua = 177V. Bei einer Gittervorspannungsänderung von 0,5V habe ich eine Anodenspannungsänderung von 32V. Das macht einen Verstärkungsfaktor von 64.

Bei einer Gitterspannungsänderung von Ug = -2V auf Ug = -2,5V ändert sich die Anodenspannung von Ua = 243V auf Ua = 272V. Jetzt habe ich bei einer Gittervorspannungsänderung von 0,5V eine Anodenspannungsänderung von 29V. Das macht einen Verstärkungsfaktor von 58.

Bei einer Gitterspannungsänderung von Ug = -3,5V auf Ug = -4V ändert sich die Anodenspannung von Ua = 318V auf Ua = 333V. Jetzt habe ich bei einer Gittervorspannungsänderung von 0,5V eine Anodenspannungsänderung von 15V. Das macht einen Verstärkungsfaktor von 30.

Um das Ganze besser zu zeigen habe ich mal eine Sinusausgangswelle (na ja, händisch gezeichnet und mit ein bisschen Phantasie kann man einen Sinus erkennen) eingezeichnet.
Bild03
Wenn man genauer hinschaut erkennt man, dass die rechte Sinushalbwelle eine kleinere Amplitude hat als die linke Halbwelle.
Aus einem linearen Eingangssignal wird ein unlineares Ausgangssignal.

Um es noch mal besser zu verdeutlichen habe ich das Eingangssignal und das Ausgangssignal gegenüber gestellt.
Bild04

Jetzt das Ganze noch mal mit einem Anodenwiderstand von 220k.
Bild05
Bei einer Gitterspannungsänderung von Ug = -0,5V auf Ug = -1V ändert sich die Anodenspannung von Ua = 98V auf Ua = 136V. Bei einer Gittervorspannungsänderung von 0,5V habe ich eine Anodenspannungsänderung von 38V. Das macht einen Verstärkungsfaktor von 76.
Bei einer Gitterspannungsänderung von Ug = -2V auf Ug = -2,5V ändert sich die Anodenspannung von Ua = 212V auf Ua = 247V. Jetzt habe ich bei einer Gittervorspannungsänderung von 0,5V eine Anodenspannungsänderung von 35V. Das macht einen Verstärkungsfaktor von 70.
Bei einer Gitterspannungsänderung von Ug = -3,5V auf Ug = -4V ändert sich die Anodenspannung von Ua = 304V auf Ua = 324V. Jetzt habe ich bei einer Gittervorspannungsänderung von 0,5V eine Anodenspannungsänderung von 20V. Das macht einen Verstärkungsfaktor von 40.

Es ist zu sehen, dass die Triode mit größerem Anodenwiderstand linearer arbeitet, zusätzlich steigt der Verstärkungsfaktor.
Jetzt könnte man den Anodenwiderstand extrem groß machen, zum Beispiel 10M
Ω. Zu beachten ist aber hierbei, dass die nachfolgende Stufe eine Eingangskapazität hat. Je höher die Frequenz umso niedriger ist der Wechselstromwiderstand dieser Kapazität. über den Daumen kann man das mit einem zusätzlichen Widerstand parallel zu dem Anodenwiderstand betrachten, der zu höheren Frequenzen immer kleiner wird. Aus den oberen Beispielen ergibt sich aber, dass in dem Fall bei hohen Frequenzen die Verstärkung abnimmt und die Unlinearitäten zunehmen.
Es werden dadurch nicht nur die Unlinearitäten (was sich in Klirr äußert) höher, auch der Frequenzgang der Verstärkerstufe fällt zu höheren Frequenzen ab. Das ist also keine Lösung.

Ich dimensioniere den Ausgangswiderstand um mindestens den Faktor 10 kleiner als den Wechselstromwiderstand der nachfolgenden Stufe bei 20kHz um noch bei vertretbaren Beeinflussungen zu bleiben.
Hier werden jetzt einige aufschreien da sich der Ausgangswiderstand einer Verstärkerstufe aus der Parallelschaltung von Anodenwiderstand und Innenwiderstand der Röhre ergibt. Das wird von meiner Seite auch nicht bestritten. Als kleiner Hinweis, ich versuche auch den Anodenwiderstand in etwa so groß wie den Innenwiderstand der Röhre zu dimensionieren. Darauf gehe ich in einem meiner nächsten Projekte näher ein.

Ich fasse zusammen.
Zu höheren Anodenspannungsamplituden wird die Verstärkung immer geringer.
Diese Unlinearität äußert sich in K2.
Mit einem höheren Anodenwiderstand kann ich diese Auswirkung minimieren.
Dieses Verhalten tritt bei allen mir bekannten Trioden auf, die ohne Gitterstrombetrieb arbeiten.


Vorwärtskompensation


Dieses Verhalten tritt bei allen mir bekannten Trioden auf, die ohne Gitterstrombetrieb arbeiten
Wie kann man nun dieser Unlinearität entgegenwirken?
Da hatte ich ein Gespräch mit Michael Boehle (mb), der mir den passenden Hinweis gab. Eine Triode in Anodenschaltung ist ein invertierendes Bauteil.
Je negativer die Gitterspannung, umso positiver ist die Anodenspannung.
Hier ist der Schlüssel wie man der Unlinearität entgegenwirken kann. Man schaltet z.B. zwei gleiche Röhren im Gegentakt (PP-Endstufe) oder hintereinander (SE-Endstufe).
Meine Endstufe ist eine SE-Endstufe. Als betrachte ich den Fall, dass zwei gleiche Trioden mit gleichen Betriebsdaten (Ra, Ua usw.) hintereinander geschaltet sind.

Ist die eine Röhre im Bereich der hohen Anodenspannung (niedrige Verstärkung), ist die andere Röhre im Bereich der niedrigen Anodenspannung (hohe Verstärkung).
Wenn diese Bedingungen vorhanden sind, sollten sich die Unlinearitäten gegenseitig aufheben und am Ende hat man bei linearem Eingangssignal ein lineares Ausgangssignal.
Der Klirr ist durch die Vorwärtskompensation minimiert.

Die praktische Umsetzung ist nicht ganz so einfach.
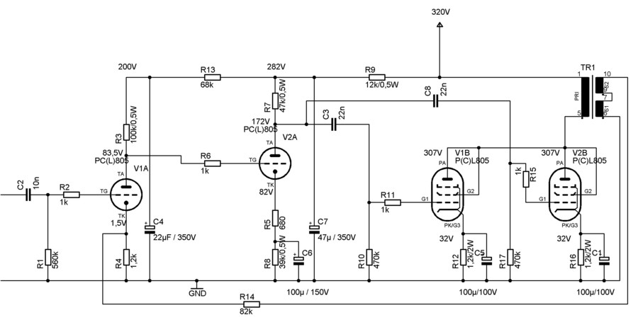
Ich schaue mir noch mal den Schaltplan an.
Bild06
Ich müsste jetzt vor den beiden parallel geschalteten Pseudotrioden eine weitere Pentode der PCL805 als Triode geschaltet vorsetzen.
Dazu müsste die vorgeschaltete Triode die gleichen Betriebsdaten haben wie die Endtrioden. Der Aufwand mit einer zusätzlichen Röhre ist aber für einen „Billig-Verstärker“ recht hoch. Dazu kommt noch, dass die Endröhren durch den übertrager als Anodenlast eine doppelte Betriebsspannung „sehen“ und auch der „Widerstand“ des übertragers nicht linear ist. Er hängt von der Impedanz des angeschlossenen Lautsprechers ab.

Also versuche ich durch Anpassung des Anoden- und Katodenwiderstandes von der Treiber-Triode V2A die Unlinearitäten der Endtrioden (und der Eingangstriode) auszugleichen. Die Triode V2A muss in etwa die gleichen Unlinearitäten aufweisen um den Unlinearitäten der anderen Stufen entgegenwirken zu können und somit den Klirr zu minimieren.

Wann habe ich die optimale Kompensation erreicht?
Ganz einfach, wenn der Klirr an einem 8
Ω-Lastwiderstand geringer ist wie an einem 7Ω oder 9Ω-Lastwiderstand.
Dann habe ich an 8
Ω das Maximum an Kompensation erreicht.

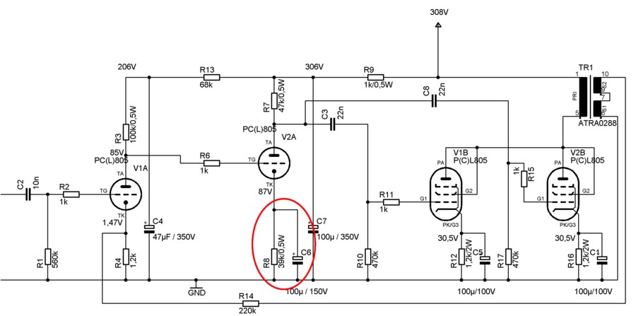
Nach etlichen Anpassungen bin ich dann zu folgenden Ergebnis gelangt.
Bild07
Wer genau hinsieht wird feststellen, dass die einzige änderung den Katodenwiderstand von V2A betrifft.
Mit dieser Beschaltung hat V2A ungefähr die gleichen Unlinearitäten wie V1B und V2B.

Betrachte ich noch mal die Messwerte des Klirr der ursprünglichen Schaltung.
Bild08
Der K2 liegt bei 1W Ausgangsleistung bei ca. 1%.

Jetzt die Messwerte mit der Vorwärtskompensation.
Bild09
Die Messung erfolgte immer noch bei 1W Ausgangsleistung an 8Ω.
Der Klirr hat enorm abgenommen. Im für das menschliche Ohr kritischen Bereich liegt der K2 bei weit unter 0,032%. Der K3 fällt auf ca. die Hälfte.

Jetzt die Messungen mit einer 3dB-Gegenkopplung.
Bild10
Mit einer 3dB-Gegenkopplung fällt bei 1W Ausgangsleistung der Klirr unter die Messgrenze, der K3 wird weiter minimiert.

Mit andere PCL805 habe ich ähnliche Werte erreicht, wenn auch nicht mehr ganz so optimal.
Woran liegt das?
Jede Röhre ist nicht genau gleich, eine verstärkt etwas mehr, eine andere etwas weniger.
Mit der Zeit ändern sich auch Werte.
Jetzt könnte ich den Katodenwiderstand von V2A mit einem Poti erweitern und jedes Röhrenpärchen aufeinander abstimmen. Oder auch die Endstufe auf den Impedanzverlauf des Lautsprechers abstimmen um ein Minimum an Unlinearitäten (K2, K3 …) zu erreichen. Das wäre aber mit Kanonen auf Spatzen geschossen. Und nicht jeder hat das Messequipment wie ich.

Also habe ich eine Messserie mit einem nicht ganz so passenden Pärchen gestartet.
Damit wird auch klar warum irgendwann die Grenze des Sinnvollen beim Abgleich erreicht wird.

Klirrspektrummessung an 8
Ω mit 1W Leistung ohne Gegenkopplung.
Bild11
Der K2 liegt immer noch bei ca. 0,1%. Ordentlich.

Klirrspektrummessung an 7
Ω mit 1W Leistung ohne Gegenkopplung.
Bild12
Der K2 liegt jetzt bei ca. 0,3%. Immer noch ordentlich aber höher wie an 8Ω.

Klirrspektrummessung an 9 mit 1W Leistung ohne Gegenkopplung.
Bild13
Der K2 liegt auch hier bei ca. 0,3%. Auch noch ordentlich aber höher wie an 8Ω.

Diese beiden Messungen bestätigen, dass ich das Maximum an Kompensation bei 8
Ω erreicht habe.
Ich habe noch ein bisschen mit den Werten an V1A gespielt, brachte aber keine Verbesserung.

Nun ermittle ich die Sinusleistung (1% Klirr bei 1kHz) der Endstufe an 8
Ω ohne Gegenkopplung.
Bild14
Die Ausgangsleistung beträgt hier knapp 4W.

Da die wenigsten Menschen ihre Endstufen mit einem Lastwiderstand betreiben, folgen jetzt ein paar Messungen an einem Lautsprecher, da der Impedanzverlauf des Lautsprechers eine nicht zu vernachlässigende Rolle spielt.
Ich nehme wie immer meinen Breitbandlautsprecher (Bauvorschlag CT193 aus Klang&Ton).

Hier noch mal der Impedanzverlauf der Lautsprecherbox.
Bild15
Der Lautsprecher ist ein 8Ω-Lautsprecher. Das Impedanzminimum beträgt 7,7Ω bei 188Hz. Im für das menschliche Ohr kritischen Bereich (500Hz bis 5kHz) steigt die Impedanz bis auf 20Ω.

Klirrspektrummessung an dem Breitbandlautsprecher mit 1W Leistung ohne Gegenkopplung.
Bild16
Deutlich ist zu sehen, dass die Vorwärtskompensation nur dort wirkt, wo der Lautsprecher nahezu auf 8Ω-Niveau (um die 150Hz) liegt.
Der gemittelte K2 liegt an den Lautsprecher bei etwas über 0,3%.
Hier zum Vergleich die Messung an der Pentode.

Bei den vorherigen Projekten habe ich dem Lautsprecher eine Impedanzkorrektur verpasst, die den Impedanzverlauf möglichst linearisiert.

Hier noch mal der Impedanzverlauf des linearisierten Lautsprechers.
Bild17

Und hier die Klirrspektrummessung an dem linearisierten Lautsprecher mit 1W.
Bild18
In dem für das menschliche Ohr kritischen Bereich liegt der Klirrfaktor K2 bei ca. 0,1%. Der K3 steigt zwar wieder etwas an, liegt aber auch deutlich unter 0,1%.
Der Klirr ist bei einer Endstufe mit Vorwärtskompensation an einem impedanzkorrigierten Lautsprecher bedeutend niedriger.
Hier zum Vergleich die Messung an der Pentode.

Fazit:
Durch geschicktes Dimensionieren der Bauteile lässt den Klirrfaktor meiner SE-Trioden-Endstufe auch ohne Gegenkopplung minimieren.
Der Lautsprecher (Impedanzverlauf) spielt auch hier eine nicht zu vernachlässigende Rolle. Wie sich gezeigt hat ist auch bei einer Trioden-SE-Endstufe eine Impedanzkorrektur sinnvoll.
ABER:
Nur, wenn der Entwickler die Endstufe durch Vorwärtskompensation optimiert hat.

Es bestätigt sich wieder, dass eine Röhrenendstufe nur in Kombination mit dem Lautsprecher bewertet bzw. betrachtet werden kann.

Ich habe im endgültigen Aufbau der Endstufe eine zweistufige abschaltbare Gegenkopplung mit 3dB und 6dB Gegenkopplung verpasst. Vorwiderstände passen dabei die Verstärkung an. Somit ist immer die gleiche Verstärkung der Endstufe gegeben.

Hier der angepasste Schaltplan.
Bild19
Für die Heizung der Röhren habe ich zwei Laptopnetzteile mit 19V genommen und durch Vorwiderstände die Heizspannung auf 17,5V eingestellt.
Für die Anodenspannung habe ich den Netztrafo TRA0201 von „Frag Jan zuerst“ genommen. Die Anodenspannung wird nur gleichgerichtet und mit 1500µF pro Kanal gesiebt. CLC-Siebung habe ich nicht genommen, da sonst eine geringere Anodenspannung zur Verfügung gestanden hätte und der Preis der Endstufe höher wäre. Aber auch so habe ich sie nahezu brummfrei bekommen.


Zurück zur Hauptseite