PL83 SE - Amp nach dem STC-Prinzip
- von Hans Koch




Ein SE-Verstärker nach dem STC-Prinzip mit 5 - 6 Watt pro Kanal (Super-Triode-Connection)

Ein jeder von uns hat so seine Abneigungen und Vorlieben. Ich bevorzuge SE - Verstärker, weil ich keine großen Leistungen benötige ( 5 bis 10 Watt pro Kanal reichen mir aus).
Dabei bevorzuge ich die galvanische Kopplung der einzelnen Stufen, weil ich dadurch die Schwachstelle "Koppelkondensator" auf einfache Weise umgehen kann.
Außerdem halte ich vorwiegend nach Schaltungen und Prinzipien Ausschau, die nicht schon zig-mal veröffentlicht bzw. gebaut worden sind, weil es mich einfach reizt, solche "Exoten" auszuprobieren.
So bin ich auf ein Schaltungsprinzip gestoßen, welches zwar nicht neu ist, aber m.W. vorwiegend in Japan praktiziert und diskutiert wird. In Europa findet man fast nichts dazu. Es handelt sich um "Super-Triode-Connection".
Wie das genau funktioniert, darüber gibt es unterschiedliche Meinungen und Ansichten. Wer mehr darüber wissen möchte, dem empfehle ich die Lektüre diverser Internet-Seiten, die man über google unter dem Stichwort "Supertriode Connection" finden kann.
Jedenfalls passt das Prinzip sehr gut zu den von mir bereits erwähnten "Vorlieben," also habe ich mich entschlossen, ein solches Projekt in die Tat umzusetzen. Was dabei herausgekommen ist, wird nachfolgend dargestellt.

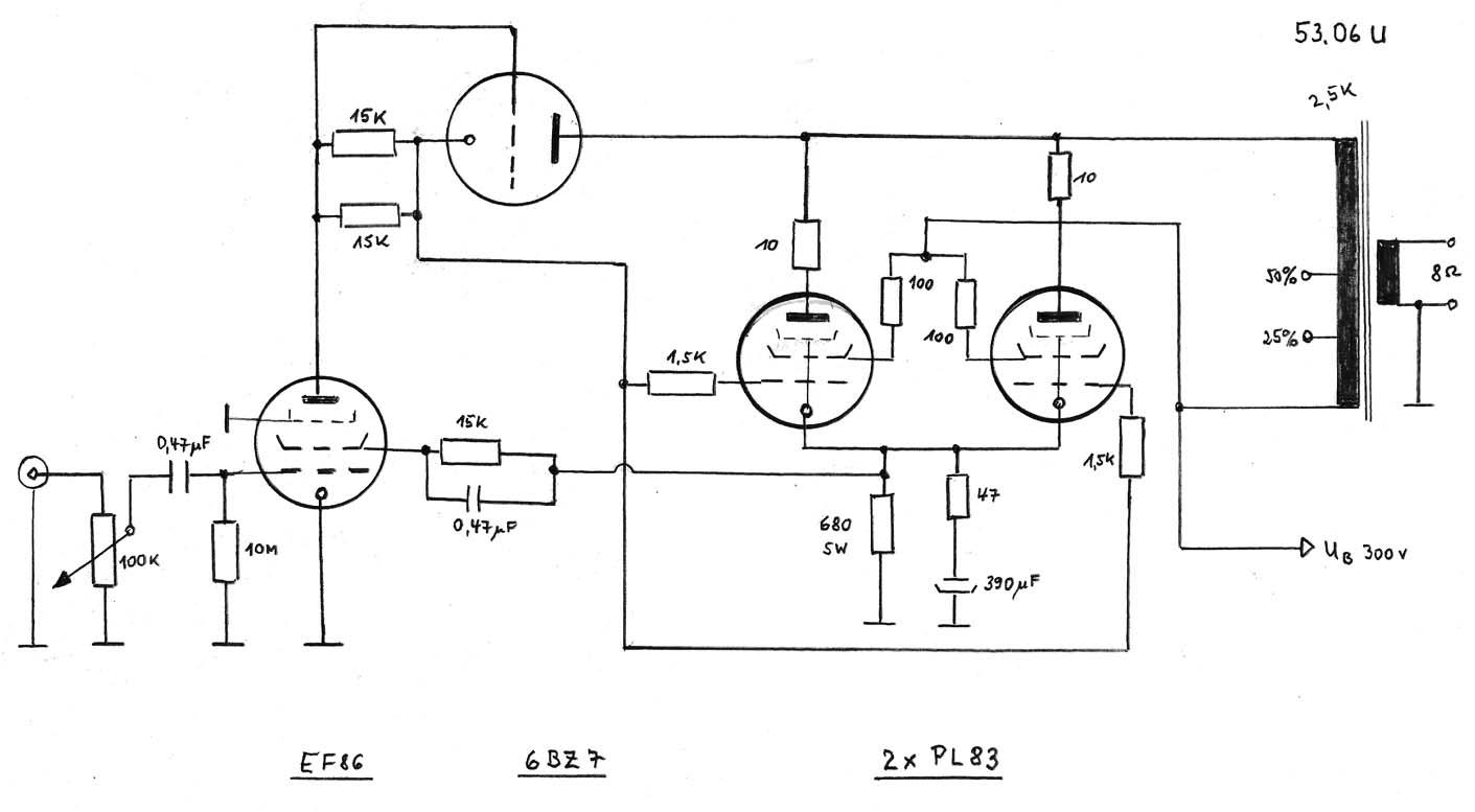
Ich hatte noch ein Quartett Orig. Telefunken PL 83, nagelneu und OVP. Diese Röhre müsste, nach den Kennlinien zu urteilen, sehr linear verstärken. Wenn man pro Kanal zwei Stück parallel betreibt, müsste sich eine Ausgangsleistung von 5 bis 6 Watt erreichen lassen. Außerdem hatte ich noch zwei überzählige AÜs von Gerd Reinhöfer im Schrank (53.06U), die gut zu diesem Konzept passten.

Als Eingangsröhre verwende ich eine EF 86 und als Längstriode arbeitet jeweils eine Hälfte einer 6 BZ 7.
Diese Stufe ist m.E. der kritische Teil der Schaltung. Ich habe verschiedene Röhren eingesetzt und durchgemessen, z.B. ECC 82, ECC 83, E88CC, 6SL7, 6SN7, 6BQ7A und 6BZ7.
Dabei wurde jeweils anstelle des Kathodenwiderstands ein Poti (20 kOhm) eingesetzt, um die optimale Einstellung zu finden.
Im Ergebnis kann festgestellt werden, dass Trioden mit großem µ, also z.B. ECC 83 oder 6SL7, nicht so gut geeignet sind. Deren Innenwiderstand ist bei geringer Steilheit zu groß und der Durchgriff zu klein.
Erstaunlicherweise hat auch die E88CC nicht die besten Ergebnisse gezeigt, obwohl sie recht steil ist und einen relativ niedrigen Ri hat. Am besten bin ich mit der 6BZ7 zurechtgekommen. Diese hat eine Steilheit von 6,8 mA/V und ein µ von 36, der Ri liegt bei etwas über 5 kOhm. Daraus ergibt sich ein Durchgriff von etwa 3,4%.

Das Kathodenpoti wurde so eingestellt, dass das Steuersignal für die Endröhren symmetrisch klippt. Mit der 6BZ7 konnte dabei die größte lineare Ansteuerung erreicht werden, sodass diese Röhre in das endgültige Konzept übernommen wurde. Das Poti wurde anschließend ausgemessen und durch einen Festwiderstand ersetzt. Da es 7,5 kOhm nicht gibt, habe ich zwei 15 kOhm Widerstände parallel geschaltet.

Schaltbild
(Mit der Maustaste das Schaltbild anklicken, es wird dann in voller Auflösung dargestellt.)

Von einer Vorspannungserzeugung mittels Kathodenwiderstand bei der EF 86 habe ich nach mehreren Versuchen abgesehen, weil das keine Vorteile bringt, lediglich mehr Aufwand bei der Einstellung, denn es muß jedes Mal auch der Arbeitspunkt der 6BZ7 nachjustiert werden.
Die jetzige Variante mit 10 MOhm Rg1 funktioniert einwandfrei und man erspart sich die Mühe, immer zwei Parameter gleichzeitig verändern zu müssen. Ob man die Anode der 6BZ7 direkt mit den Anoden der PL83 verbindet oder - was ebenfalls möglich ist - an die 50% Anzapfung des AÜs legt, ändert am Prinzip der Schaltung nichts. Allerdings ist die Gesamtverstärkung größer wenn man die Anzapfung wählt. Die schaltungsbedingte Gegenkopplung ist dabei immer noch groß genug, um am Ausgang ein sauberes Signal mit 5 bis 6 Watt Leistung zu haben. Mehr lässt sich auch nicht erzielen, wenn die Anode der 6BZ7 direkt mit den Anoden der PL83 verbunden wird.

Wichtig ist, dass auf jeden Fall ein guter AÜ mit ausreichendem Frequenzgang verwendet wird, damit nicht durch Phasendrehung im Grenzbereich Instabilitäten durch unkontrollierte Mitkopplung entstehen.
Am Ausgang wurden bei Vollaussteuerung unverzerrte 19 Vss gemessen, also 5,75 Watt.

Der Frequenzgang ist ausgezeichnet. Untere Grenzfrequenz beträgt etwa 10 Hz, obere Grenzfrequenz wurde mit 38 kHz gemessen (alle Messungen bei 2/3 Vollaussteuerung am LP-Ausgang).
Auch der Rechteck-Test zeigt sehr gute Ergebnisse.

>




Wie klingt das ganze nun? Ach ja, ein Verstärker soll ja nicht "klingen," sondern das wiedergeben was ihm angeboten wird. Und das tut das Ding perfekt. Wer es nicht glaubt, dem sei ein Nachbau dringend empfohlen.

Freundliche Grüße, Hans Koch.

>





Zurück zur Hauptseite