6AS7 Single Ended Amp mit Vorstufe
- von Heiko Lange

Heiko sandt mir diese Anfrage zu:

Hi Jogi!

Besteht Deinerseits Interesse an meinen 6AS7 Single Ended Amp samt Vorstufe zwecks Veröffentlichung auf Deiner Seite? Ist ne 6AS7 pro Kanal mit 6SN7 Treiber mit Stromquelle, in der Vorstufe jeweils 6N1P und 6AL5. Heizspannungen diskret geregelt (komplett) und verögerte, überwachte Anodenspannung. Soweit erstmal in Kurzform. Ich häng mal ein Bild an. Von Links nach rechts: Netzteil Endstufe, Endstufe, Vorstufe, Netzteil Vorstufe.
Gruss, Heiko


Klar, daß ich Interesse hatte! - Ich antwortete entsprechend, und kurz darauf erhielt ich diese Zeilen von Heiko :

Hallo Jogi!

Wie abgemacht schicke ich Dir die Bilder zu meinem 6AS7 SE Amp. Falls noch Fragen offen sind, oder was auch immer, sag Bescheid. Die Schaltpläne habe ich noch sauber gezeichnet und ein paar Messungen durchgeführt. Fehlt nur noch etwas Text. - Ich werde mal versuchen das Ganze zu beschreiben, also:

----------------------------------------------------------------------------

Mein 6AS7 SE Verstärker sollte eigentlich nur ein Versuchsträger werden für den geplanten 6C33 SE Amp. Ein paar Ideen sollten vorher erstmal an einem kleineren Objekt getestet werden. Im Detail meine ich eine Treiberstufe in Katodenbasisschaltung mit einer bipolaren kaskodierten Stromquelle als Last, die Regelung der Gleichstromversorgung der Heizungen bei hohen Strömen und verschiedene andere Details.

Mein 6AS7 SE Verstärker war eigentlich nur als Versuchsträger für den geplanten 6C33 SE Amp gedacht. Ein paar Ideen sollten vorher erst mal an einem kleineren Objekt getestet werden. Im Detail meine ich eine Treiberstufe in Katodenbasisschaltung mit einer bipolaren kaskodierten Stromquelle als Last, die Regelung der Gleichstromversorgung der Heizungen bei hohen Strömen und verschiedene andere Details. Letztendlich macht er jedoch so fein Musik, daß der geplante 6C33er (s. Bild) noch etwas auf sich warten läßt...


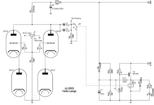
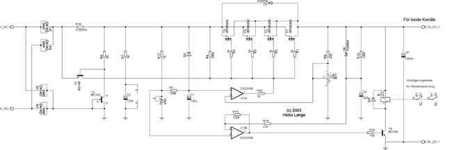
Die Verstärkergruppe besteht aus vier Gehäusen. Vorstufe, Netzteil für die Vorstufe, Endstufe, Netzteil für die Endstufe. Zwei 6N1P und zwei EAA91 stellen die Röhrenbestückung der Vorstufe dar. Es handelt sich um eine einzige Verstärkerstufe pro Kanal, kein Kathodenfolger oder andere Klangverhinderer.


Durch die Parallelschaltung, die niedrige Versorgungsspannung von 90 V mit entsprechendem Anodenwiderstand und die Arbeitspunkteinstellung über die Dioden EAA 91 ergibt sich dennoch ein ausreichend niedriger Ausgangswiderstand.
Dioden anstelle von Kathodenwiderständen bieten den Vorteil auf den üblichen Überbrückungskondensator verzichten zu können ohne wesentlich an Verstärkung zu verlieren. Der niedrigere differentielle Widerstand der EAA 91 - Diode macht's möglich. Messungen zeigen außerdem eine Reduzierungen der höheren Oberwellenanteile. - Feine Sache das.

Das folgende Foto zeigt die Vorstufe:




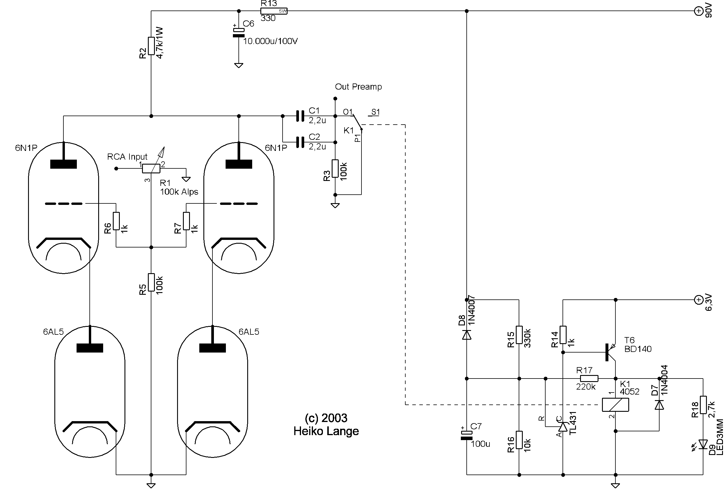
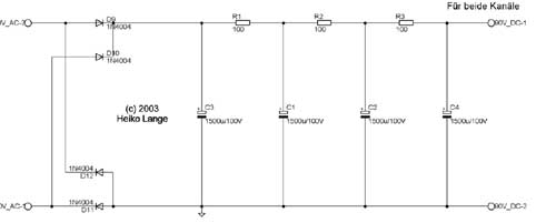
Die Gesamtverstärkung beträgt etwa 10, also 20 dB. Das Netzteil dazu ist kapazitiver Overkill, eine CRCRCRC - Siebung im Netzteil selbst und dann pro Kanal noch eine RC - Kombination mit jeweils 10.000 uF Siebkapazität machen die Stromversorgung absolut muchsmäuschenstill und sehr langsam herauffahrend.

Das nächste Foto zeigt das Vorstufen-Netzteil:


Dadurch lässt es sich nicht vermeiden, ein verzögertes Relais in den Ausgang zu legen und zwar der Art, daß die Ausgänge kurzgeschlossen sind, solange die Anodenspannung noch nicht Ihren Endwert erreicht hat. Ohne dieses Relais würde während des Einschaltens zeitweise eine Gleichspannung von bis zu 50 V an den Ausgängen liegen.
Würde diese Spannung von einem DC - gekoppelten Transistorverstärker verstärkt, wäre das der sichere Tot jeden Lautsprechers. Die Eingangsröhren der Endstufe freuen sich aber auch darüber nicht mit so hoher, positiver Gitterspannung betreiben zu werden.
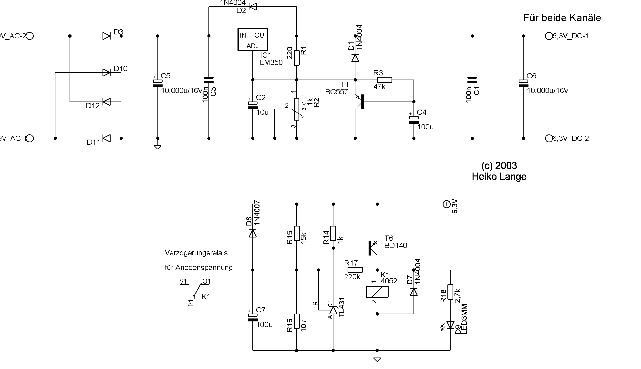
Zur geregelten Heizspannungsversorgung bleibt zu sagen, daß diese recht konventionell mit einem LM 350 aufgebaut ist. Ich bin bei indirekt geheizten Röhren grundsätzlich für eine langsam herauf fahrende Gleichspannungsversorgung der Heizungen mit anschließendem verzögerten Einschalten der Anodenspannung. Röhren sollten schonend betrieben werden, basta.

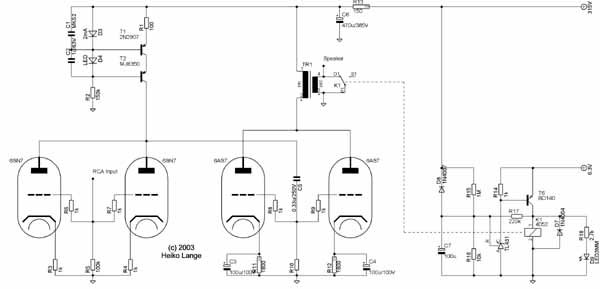
Damit kommen wir zur Endstufe.


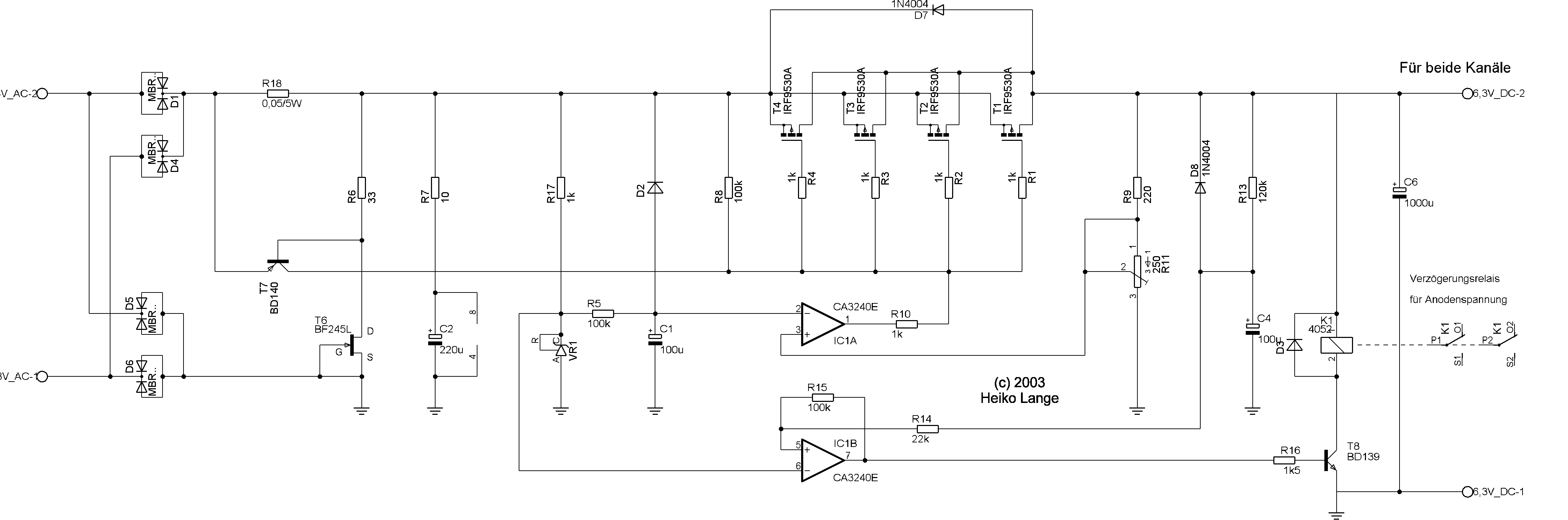
Die Heizspannung der Endstufe sollte ebenfalls eine geregelte Gleichspannung zur Verfügung stellen. Das Problem bei 2 x 6AS7 und 2 x 6SN7 sind aber die zusammengenommen etwa 7 A an Heizstrom. Wer aber schon mal versucht hat, einen integrierten 10 A - Regler zu finden und zu bezahlen, weiß um die Problematik. Ganz zu schweigen von den eher bescheidenen Daten der in Frage kommenden Kandidaten.
Also habe ich meinen eigenen Low Drop Regler entworfen. - Low Drop, also möglichst geringer Unterschied zwischen Ein- und Ausgangsspannung, sind bei den hohen Strömen zwingend erforderlich da sonst das Problem der Wärmeabfuhr zu groß wird.

Das folgende Bild zeigt das Endstufen-Netzteil :


Der Regler weist außerdem eine wesentlich bessere Unterdrückung primärseitiger Störungen auf und zwar auch bei hohen Frequenzen. Somit ist schon mal für eine ruhige Heizung gesorgt.
Ein langsames hinauffahren der Heizspannung und ein verzögertes Einschalten der Anodenspannung sind auch hier vorgesehen. Das Ergebnis wird zeigen, daß dieser Amp wirklich absolut still ist.
Falls jemand diesen Regler für höhere Ströme verwenden will, kein Problem. Nur denkt über die Wärme nach....
Ach ja, ein getakteter Regler kommt mir nicht in so einen feinen Verstärker, falls jemand an diese Lösung dachte.

Zur Schaltung selbst: Eine Spannungsverstärkerstufe mit zwei parallelgeschalteten Hälften der 6SN7 und einer bipolaren, kaskodierten Stromquelle als Last reichen aus um die 6AS7 vollständig auszusteuern. Und genau das ist das Problem bei der 6AS7, übrigens auch bei der 6C33C, nämlich eine saubere Treiberstufe die auch bei hohen Aussteuerungen nicht schlappmacht. Dafür sorgt hier die Stromquelle, die bei einer Versorgungsspannung von nur 300 V in der vorgestellten Schaltung zusammen mit der 6SN7 für fast 250 Vss an Treiberwechselspannung gut ist. Das sollte ausreichen. Tut es auch...
Nebenbei sorgt die Stromquelle mit einem Innenwiderstand von etwa 10 MOhm für eine ausgezeichnete Versorgungsspannungsunterdrückung, so das diese direkt ohne RC - Entkopplung an der Versorgungsspannung der Endröhre hängt. Bevor jetzt jemand anfängt zu meckern - bäh, ist ja Sand drin oder so ähnlich - probiert's erst mal aus. Der Klang spricht für sich und das Ding ist totenstill. Ich wiederhole mich...
Die 6AS7 läuft bei einem Uak von etwa 200 V und einem Ia von etwa 90 mA (beide Seiten zusammen). Das ist ein recht bescheidener Arbeitspunkt, aber auch ein klanglich vorteilhafter und Röhrenschonender.
Als Ausgangsübertrager verwende ich die 2k : 8 Ohm M 74er von BTB. Da es ein kleiner Amp werden sollte, sollten es auch kleine Übertrager sein.

Die AÜs:


Die Messungen belegen außerdem, dass trotz kleinem Übertragerquerschnitt der Amplitudenverlauf nichts zu wünschen übrig lässt. Bei 1 W an 8 Ohm habe ich <3 dB Punkte von 7 Hz und knapp 20 kHz. Die Messung des Klirrverhaltens ist ebenso bei 1 W an 8 Ohm durchgeführt und zeigt, wie es sich bei SE Amps gehört, praktisch nur die 2. Oberwelle des 1 kHz Testsinus (hier mit etwa 2% Klirranteil).


Die Maximalleistung liegt bei etwa 4 W über den vollen genutzten Frequenzbereich. Man sollte diese Leistung nicht unterschätzen, SE Amps täuschen meistens mehr Leistung vor als sie haben, so daß leichtes Übersteuern nicht als sehr unangenehm empfunden wird. - Und das ist auch gut so, da ich zur Zeit Wirkungsgradmäßig eher normale Lautsprecher habe. Aber was da aus den Dynaudiodipolen kommt, hauerha...


So, mehr fällt mir jetzt nicht mehr ein, also bis dann.

Gruß, Heiko



----------------------------------------------------------------------------

Die Schaltbilder.

(Mit der Maustaste das jeweilige Bild anklicken, es wird dann in voller Auflösung dargestellt)


Schaltbild Vorstufe Netzteil Heizung
Schaltbild Vorstufe Netzteil Heizung

Schaltbild Vorstufe Netzteil Hochvolt
Schaltbild Vorstufe Netzteil Hochvolt

Schaltbild Endstufe Netzteil Heizung
Schaltbild Endstufe Netzteil Heizung

Schaltbild Endstufe Netzteil Hochvolt


Schaltbild Vorstufe
Schaltbild Vorstufe

Schaltbild Endstufe
Schaltbild Endstufe

Zurück zur Hauptseite