Projekt 60 Volt
von Jürgen Uhlich


"Brüllwürfelersatz" - seit ich dieses Wort auf Jogis Seite gelesen hatte, wollte ich mir auch einen kleinen Röhrenverstärker für den Schreibtisch basteln. Zwei Dinge waren dabei zu beachten; zum einen musste der Verstärker so aufgebaut sein, dass er bei den vorgeschriebenen, regelmäßigen Überprüfungen elektrischer Geräte nicht durchfiel und zum anderen musste er vom Outfit zur Schreibtischausstattung passen.
Die Verwendung eines Steckernetzteiles würde die Problematik der Überprüfungen lösen, aber so geringe Spannungen schienen mir recht unpraktikabel.
Dann kam mir B. Kainkas Buch mit Röhrenschaltungen von 6-60 V in die Hände. Das sollte funktionieren?
Ein paar Versuche gaben mir die Antwort - es geht! Man muß halt nur mal den Mut haben, den benötigten Trafo nach den Heizspannungen auszusuchen und dann erst nach der Anodenspannung fragen.

In der Bastelkiste lagen noch zwei Gleichspannungsnetzteile von Tintenstrahldruckern mit jeweils 30 V Ausgangsspannung, mit einer Strombelastbarkeit von 400 mA. Das sollte schon reichen. Die Netzteile liefern eine schon vorgesiebte Gleichspannung, die jedoch noch nicht stabilisiert ist. Also baute ich zuerst mal eine Spannungsstabilisierung mit Z-Diode und Darlingtontransistor auf. Durch die geringe Spannungsdifferenz bleibt die Verlustleistung am Transistor so gering, dass auf eine separate Kühlung verzichtet werden konnte. Unter Vollast bleiben da lediglich 10 mV Restbrummspannung. - Das reicht für einen Gegentaktverstärker völlig aus.


Die erste Versuchsschaltung baute ich mit einem Netzteil und 30 V Anodenspannung auf. Dabei nutzte ich als Phasendreher ein System einer ECC 82 und als Endstufe jeweils die beiden Systeme einer ECC 813 (JJ). Schaltet man die einzelnen Heizungen der ECC 813-Systeme mit den parallel geschalteten Heizfäden der ECC 82 in Reihe, dann kann man mit 30 V Heizspannung bei 300 mA Strom alle Systeme heizen. Das Ergebnis dieses ersten Versuchs war Erfolgversprechend.
Allerdings hätte ich gern etwas mehr Eingangsempfindlichkeit. Das würde eine weitere Röhre erfordern und da fiel mir keine passende Kombination für den Heizstrom mehr ein.

Bei der Suche nach anderen geeigneten Röhren blieb ich wieder mal bei der PCL 82 hängen. Vier PCL 82 benötigen etwa 60 V Heizspannung bei 300 mA Heizstrom. Das reicht auch als Anodenspannung für einen kleinen Verstärker. Trickreich könnte man die 60 V auch noch mit einer Spannungsverdopplerschaltung auf 170 V Anodenspannung anheben. Das konnte ich mit meinen Gleichspannungsnetzteilen leider nicht machen.

Zunächst einmal baute ich die Gegentaktendstufe mit den Pentoden und den Phasendreher mit einer Triode auf meinem Versuchsbrett auf. Das Ganze machte schon recht ordentlich Krach, wenn man 0,8-1,0 V Eingangsspannung hatte. Aber da war ja noch eine Triode frei.
In Anlehnung an die Schaltungen aus B. Kainkas Buch dimensionierte ich die Vorstufe und es wurde wirklich merklich lauter. Aber plötzlich kam eine völlig verzerrte Ausgangsspannung an den Lautsprechern an.

Es schlossen sich drei Tage messen, experimentieren, Röhrenforum nerven usw an. Dann endlich fand ich den alles entscheidenden Schaltungsfehler: ein Widerstand in der Anodenzuleitung zur Vorstufe war, statt an der Betriebsspannung, an der Anode des Phasendrehers angeschlossen. Das konnte nicht gehen. Und nachdem hier der Lötkolben für Ordnung gesorgt hatte, war auch das Ausgangssignal wieder symmetrisch.

Nachdem die Dimensionierung soweit klar war, ging es an den konkreten Aufbau. Mein Ziel war es, den ganzen Amp in das Gehäuse eines defekten KTM-Switchs einzubauen. An den Platz des Umschalters montierte ich das Lautstärkepotentiometer, daneben kam der Einschalter. Die Leuchtdiode als Betriebsspannungsanzeige wurde wieder gestrichen, nachdem ich mir am Vorwiderstand eine Brandblase geholt hatte. Und weil das Loch im Gehäuse nun einmal gebohrt war, kam eine 60-V-Meldeleuchte zum Einsatz.

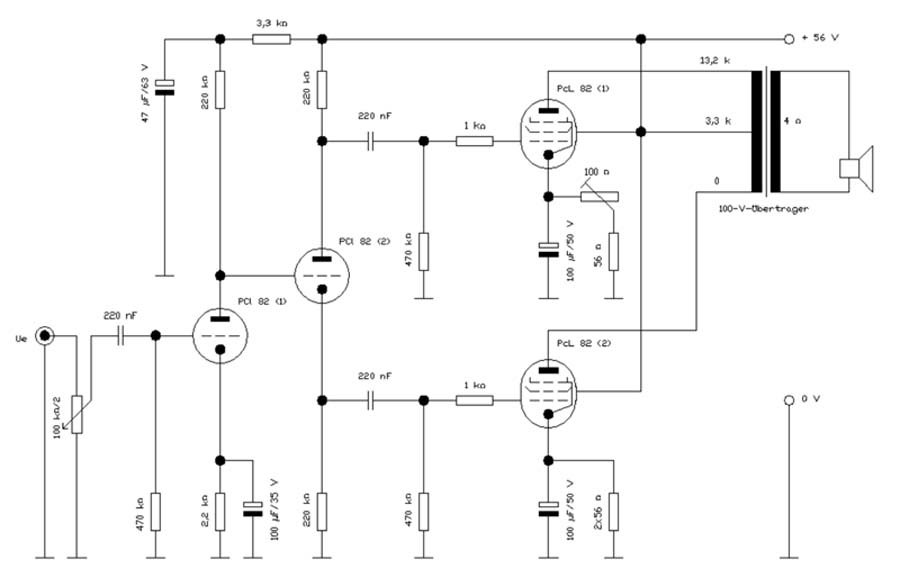
Die eigentliche Verstärkerschaltung bietet keine Überraschungen. Die Triode der einen Röhre verstärkt das Eingangssignal, die zweite erzeugt die für eine Gegentaktschaltung erforderlichen, um 180 Grad gedrehten Signale für die Pentoden.

Die ersten Tests hatte ich mit verschiedenen 100-V-Übertragern gemacht. Damit ließen sich schon recht beachtliche Ergebnisse erzielen. Aber eine Gegentaktendstufe mit separaten Ausgangsübertragern für jede Leistungsröhre wird immer eine Krücke bleiben. Zufällig gab es bei einem Elektronikversender für kleines Geld Netztrafos 2 x 115 V auf 2 x 15 V. Und weil auch gerade PCL 82 im Angebot waren, bestellte ich mal einen Posten Teile dort.
Als die Trafos ankamen, wurden sie sofort auf ihre Brauchbarkeit getestet. Nun ja, die Ergebisse auf dem Oszi sahen nicht schlechter aus, aber auch nicht besser. Da war also noch Optimierungspotential vorhanden.

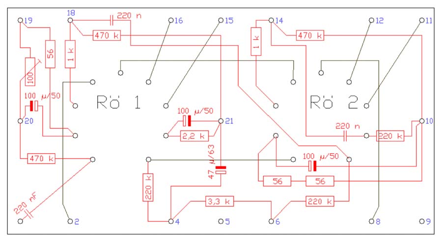
Für den Aufbau des Verstärkers hatte ich in der Bastelkiste noch doppelte Lötösenleisten mit zwei mal 9 Lötösen. Zwischen den Lötösen ließen sich zwei Röhrenfassungen montieren. Allerdings mussten dabei vier Lötösen entfernt werden. Anfangs hatte ich so meine Bedenken, ob die restlichen 14 Lötösen als Lötstützpunkte reichen würden. Dann jedoch hatte ich die Idee, die Befestigungsschrauben für die Röhrenfassungen vermittels weiterer Lötösen als Masse-Stützpunkte zu nutzen. Das entspannte die Lage beträchtlich.
Und wie die folgenden Bilder beweisen, lässt sich der ganze Bauteilewust tatsächlich auf der kleinen Fläche unterbringen. Es bleiben sogar noch zwei Lötösen übrig.




Nach dem endgültigen Aufbau überzeugten die Netztrafos in keiner Weise, und so läuft der Verstärker jetzt mit zwei 100-V-Übertragern vom Schrottplatz. Da muß ich allerdings jetzt noch ein Abdeckblech drüber setzen denn ich möchte, trotz der geringen Anodenspannung von 60 Volt, keine von außen zugänglichen Kontakte haben.
Das wäre im Büro ein echtes K.O.-Kriterium.




Dann der große Hörtest. Angeschlossen wurde als Signalquelle ein CD-Player und als Boxen zunächst einmal ein Paar selbstgebaute Breitbänder. Das klang alles schon recht gut. - Selbst meine bessere Hälfte hatte ein lobendes Wort, nachdem mal ihre Lieblings-CD eingelegt war. Danach durfte der kleinen Verstärker auch mal in die Stube.
Da ich noch keinen passenden Vorverstärker habe, musste der in der Stubenanlage eingebaute Entzerrverstärker für den Phono-Eingang benutzt werden. Als Boxen kamen diesmal die RFT-Fabrikate vom Typ k 23 profil zum Einsatz.
Der Klang überraschte mich, ich hatte nicht erwartet, dass der Verstärker an diesen Boxen solch eine Leistung abgeben konnte. Vollaussteuerung musste im Interesse der Nachbarn auf einen späteren Test verschoben werden.
Leider merkt man nun auch ganz deutlich, wo der Gleichlauffehler des Stereo-Potis liegt. Das aber trübt die Freude über den gelungenen Aufbau nun auch nicht mehr.




Für alle interessierten Bastler möchte ich hier noch den Schaltplan in der endgültigen Fassung und einen Bestückungsplan für die Lötösenleisten mit den Röhrenfassungen bringen.


Folgende Verbindungen sind an den bezeichneten Lötösen anzubringen: 1 - Eingang
2 - Heizung
6 - +Ub
8 - Heizung
10 - Masse
11 - +Ub
12 - Ausgangsübertrager
15 - +Ub
16 - Ausgangsübertrager
20 - Masse
21 - Masse
Die Lötösen 5 und 9 sind nicht benutzt und können ggf. für zusätzlich erforderliche Lötstützpunkte genutzt werden.


Viel Spass beim Nachbauen, Gruss, Jürgen.

Zurück zur Hauptseite