6C19-Amp nach Tim de Paravicinis 6080-Schaltung
von Jens Rothe

Ich bin so ignorant zu behaupten das beide, die Schaltung mit 6080 aufgebaut und mit der 6C19 aufgebaut, in der Aanwendung gleich sind.
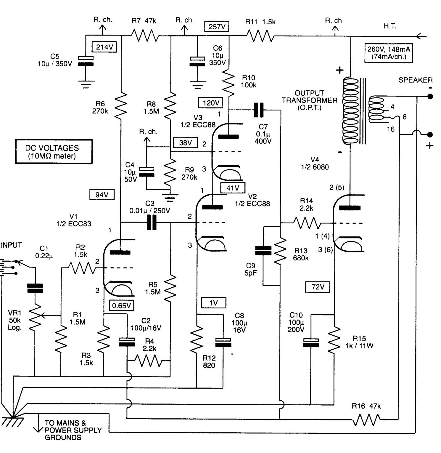
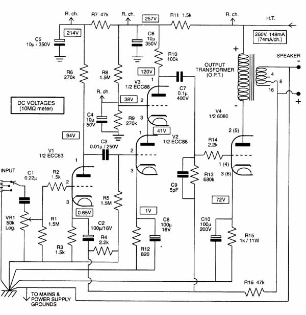
Für mich der Witz ist, das Tim de ParaviciniĀ“s Schaltung (hier im Bild) deutlich bessser funktioniert als alles was ich selber "verbrochen" habe.

Schaltung v. Tim de Paravicini
(Mit der Maustaste das Schaltbild anklicken, es wird dann in voller Auflösung dargestellt.)





Die Bilder dieses Verstärkers, mit der 6C19 aufgebaut. Dieser entstand letztes Jahr für meine Freundin. Vieles hat sie selbst gemacht, bis auf das Kanten des Bleches ist er auf den Küchentisch entstanden.
Er spielt bei ihr an einem Päärchen Fostex 103 Sigma, und das deutlich besser als meine 6080 mit den doch optimaleren Audionote-Übertragern.
Gerd Reinhöfers 53.06 sind sicher noch eine Option.

Gruß, Jens

Zurück zur Hauptseite