Nixi-Uhren - und kein Ende.

Mein Freund Dieter Bücking sandte mir im vorigen Jahr Fotos seiner Nixie-Uhr zu, und damit fing dann alles an:






Ich hatte schon lange ein 'Späßchen' an solch einer Uhr. Dieses erzählte ich Dieter auch in einem Telefongespräch, sagte ihm daß ich schon lange mit einer Nixie-Uhr liebäugeln würde.
Dieter fragte mich ein paar Tage später mit welchen Röhren ich diese Uhr denn haben wolle - im vorherigen Telefongespräch hatte ich davon geredet daß mir diese Kopffüßler, diese Glubschaugen-Nixies nicht gefallen würden, wie er sie, wie hier in den Fotos zu sehen, verwendet hatte. Mir würden Nixies in normaler Röhrenbauform besser gefallen.
Dieter ließ durchblicken, er wolle mir eine solche Uhr bauen, er wolle sie mir als Weihnachtsgeschenk zukommen lassen. Er müsse aber wissen welche Nixies ich haben wolle.
Freudig überrascht, sagte ich daß ich für die Stunden und Minuten die 40 mm großen IN-18 verwenden wolle, für die Sekunden die nur 30 mm hohen ZM 1042. - Ich dachte dabei an die fast 5 mtr. Entfernung vom Wohnzimmersofa zum Wohnzimmerschrank, wo die Uhr dann ihren Platz finden sollte.
Von Jan Wuesten, www.die-wuestens.de besorgte ich mir die IN-18, die beiden ZM 1042 fand ich in meiner Sammlung.
Ich schickte diese Röhren dann zum Dieter.

Nach überraschend kurzer Zeit bekam ich von Dieter die ersten Fotos..




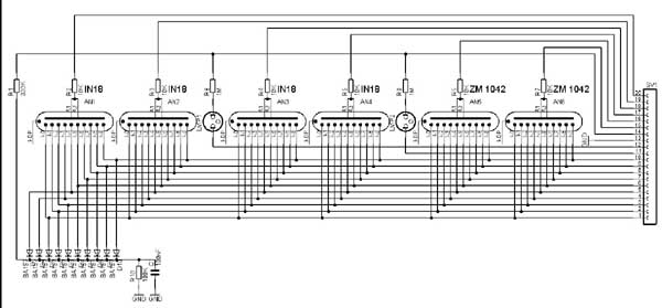
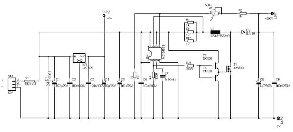
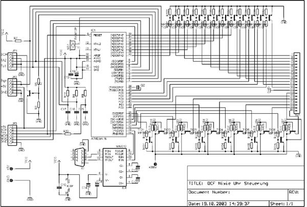
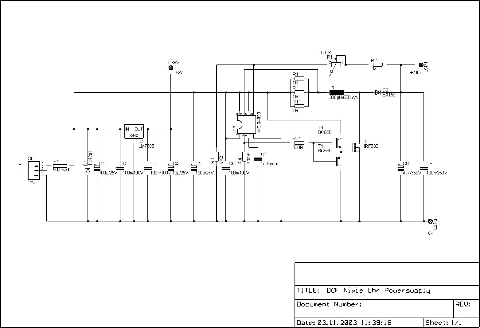
Die Schaltung zu dieser Uhr entnahm Dieter von Stefan Knellers Homepage. Den verwendeten Chip, fertig programmiert, bezog Dieter ebenfalls von Stefan Kneller.

Die folgende Bilder zeigen die Schaltung von Stefan Kneller.

(Mit der Maustaste das jeweilige Bild anklicken, es wird dann in voller Auflösung dargestellt.)

Schaltbild der Anzeigeplatine

Schaltbild Anzeige-Platine
src="Anzeige-small.jpg">

Schaltbild der DCF-Nixisteuerung

DCF Nixie-Steuerung Schaltung

Schaltbild der Stromversorgung

Schaltbild Stromversorgung

Und dann kam der Tag, als die Uhr bei mir eintraf :








Dieter schrieb mir noch die folgenden Zeilen dazu:

Beim Auspacken mußt Du nur darauf achten, daß keine Kabel abreißen; es ist alles betriebsbereit zusammengeschaltet.
Das geschirmte Netzteil kommt links unter der Anzeigeplatine zu liegen mit der Öffnung, wo die Sicherung zusehen ist, nach hinten. Das Empfängergehäuse ausrichten wie beschriftet und abseits der Uhr platzieren. Bei Empfang blinkt die LED im Sekundentakt. Die Versorgung der Uhr erfolgt mit den freien Drahtenden: Rot = +12 V=; Schwarz = GND(-).
Die Stromaufnahme liegt nach vollständiger Synchronisation bei ~223 mA =.
Sollte die LED unregelmäßig blinken, dann hilft, den GND mit mit dem SE der Steckdose zu verbinden bzw. den Empfänger an anderer Stelle zu platzieren.
Die beiden Widerstände an den Glimmlämpchen habe ich von 1 MΩ auf 470 kΩ reduziert, da bei 1 MΩ die Elektrode nur teilweise geleuchtet und geflackert hat. Und nun wünsche ich Dir viel Freude mit der Uhr !!!!!!
Ein paar Links zum Thema DCF77-Uhr habe ich noch gefunden: http://www.dcf77.de/
http://www.dcf77.de/deutsch/index.htm
http://www.dcf77.de/deutsch/kodierung.htm
Gruß, Dieter.

Prima! Ich stellte die Uhr provisorisch an die Stelle im Wohnzimmerschrank, die ich mir dafür ausgedacht hatte und am Abend kam dann meine Frau aus dem Geschäft nach Hause. - Ui, was hing da aber der Haussegen schief...

Ihre Worte will ich hier mal besser nicht wiedergeben, jedenfalls sei soviel, "unterm Strich", gesagt daß dieses ...Ding... nicht aussieht und sie es mit Sicherheit dort nicht haben wolle, ich könne es ja in meinem Radio-/Bastel-/Computerzimmerchen aufstellen.
Toll, dachte ich nur, etwa 50 cm Abstand, und dann solche Riesenanzeigen..

Bei passender Gelegenheit, als Dieter mich fragte wie weit ich denn mit der Arbeit am Gehäuse für die Uhr wäre, 'beichtete' ich Dieter von meiner privaten Misere. Ich erzählte Dieter aber auch, daß es meiner Frau wohl haupsächlich um die Größe der Uhr ging. (Sie war wirklich riesig, und das ohne Gehäuse...!)
Dieter sagte sofort, kein Problem, ich soll sie ihm zurücksenden er baut sie neu mit kleineren Röhren.
Die müsste ich mir aber noch aussuchen...

Diesesmal entschied ich mich, sicherheitshalber, für die kleinen, nur 16 mm hohen CD-66 von NEC für die Stunden- und Minutenanzeige, sowie die nur 10 mm hohen CD-71 von Toyo.
Ich fiel also von einem extrem in das andere, mit der Größe der Ziffernanzeige... ;-)

Jetzt hatte ich aber ein Problem, und das nicht zu knapp: wer vertreibt diese Röhren?
Zufällig sprach ich mit Siegfried über das Problem mit der zu großen Nixie-Uhr, und daß ich jetzt kleinere Anzeigen suche. Siegfried fragte mich welche ich denn verwenden wolle, ich sagte ihm daß ich gerne die CD-66 und die CD-71 nehmen möchte, aber noch nicht wüsste wer sie anbietet und verkauft.
Zu meiner Überraschung sagte mir Siegfried daß er einige dieser Röhren hätte und zu meiner Freude daß er sie mir zusenden würde, sie mir schenken würde.
Tja... einige Tage später trafen sie auch schon mit der Post bei mir ein und ich sandte sie sofort an Dieter weiter.

Und dann kamen wieder Fotos vom Dieter...
Dieses war das erste Foto, der Versuchsaufbau zum austesten der Anodenwiderstände :


Die nächsten Fotos kamen dann jeweils im Abstand von einem zum anderen Tag :
















Tja, da war die Uhr also fertig zum Versand, und vor ein paar Tagen traf sie dann auch bei mir ein. Die Seitenteile aus massiver Eiche waren noch unbehandelt, ich will sie im Farbton meiner Wohnzimmermöbel selbst beizen und lackieren.























Das Empfangsmodul von Conrad-Electronic hatte Dieter in einem kleinen Kunststoffgehäuse untergebracht :




Die beiden folgenden Bilder zeigen die Platinenbemassung :




Dieter ist gerne bereit, Platinen oder Bausätze, oder auch Komplettgeräte auf Bestellung herzustellen.
Dieters Mailadresse ist: gdbuecking@gmx.de

Ach ja, noch einmal zu meinen IN-18. Die brauchte ich ja nun nicht mehr, Dieter hatte aber Gefallen daran - logisch, daß ich sie Dieter schenkte. Und jetzt kamen auch noch mal drei weitere Fotos...:








Die zuoberst gezeigte Nixieuhr (mit der alles anfing...) hatte Dieter inzwischen sehr ansperechend in ein Gehäuse verpackt, Dieter sandte mir Fotos davon zu.
Es wurden Nixieröhren GN-4A von STC bzw. Borroughs verwendet.
Das Gehäuse ist ein zweiteiliges Kunststoffgehäuse (R+R Elektronik HD für 10.20 Euro).







Zurück zur Hauptseite