Eine andere Röhrenuhr
von Klaus Katzmann





Dieser Beitrag beschreibt den Bau einer elektronischen Uhr mit Röhren und einem analogen Uhrwerk.
Dabei stoßen wir auf zwei Problemkreise: Wie steuern wir erstens das analoge Uhrwerk an und woher nehmen wir zweitens eine stabile Taktquelle, es soll ja schließlich eine Uhr werden.
Wenden wir uns zunächst dem ersten der beiden Problemkreise zu, der Ansteuerung.

Ansteuerung eines Analoguhrwerks

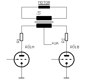
Elektronische Uhren mit analogen Uhrwerken als Anzeigeprinzip gibt es als Massenware seit den siebziger Jahren. Das Prinzip ist bis heute das gleiche geblieben. Ein kleiner Schrittmotor bewegt mit einer halben Umdrehung des Rotors das Räderwerk um einen Sekundenschritt weiter. Dieser Schrittmotor besitzt nur eine einzige Spule mit zwei Anschlüssen zur Ansteuerung. Das folgende Bild zeigt das Impulsschema.


Impulsschema zur Schrittmotoransteuerung


Der Abstand der Impulse ist natürlich genau eine Sekunde. Bei Großuhren, also bei den Uhren, die wir nicht am Arm tragen, liegt die Impulsdauer so zwischen 15 und 30 ms und die Spule hat einen Widerstand von 100 bis 200 Ohm, manchmal auch etwas mehr. Schaltet man die Spule zwischen zwei CMOS-Ausgänge, gestaltet sich die Ansteuerung ganz einfach, wir können nach Belieben die Spule stromlos machen (beide Ausgänge haben gleichen Pegel) oder einen Strom in der gewünschten Richtung durchschicken (Pegel unterschiedlich). Die Impulslänge wird normalerweise durch den integrierten Uhrenschaltkreis erzeugt. Die Drehrichtung des Motors ist durch eine leichte Schräglage der magnetischen Raststellung des Rotors gegenüber den durch die Spule und das Eisenjoch erzeugten magnetischen Feldlinien konstruktiv vorgegeben. Zur Ansteuerung mit Röhren wäre folgende Schaltung denkbar.



Einfache Ansteuerschaltung


Wir steuern abwechselnd eines der beiden Röhrensysteme durch. Dabei erhalten wir an den Anoden zwei zueinander inverse Rechteckspannungen. Diese werden durch den Kondensator differenziert und als Ergebnis fließen durch die Motorspule Impulse in entgegengesetzten Richtungen. Allerdings liegt eine krasse Fehlanpassung vor: Die Anodenwiderstände sind zwischen 10 kOhm und 100 kOhm, die Motorspule ist wesentlich niederohmiger. Als Folge dieser Fehlanpassung ist diese Art der Ansteuerung nur für kleine Uhrwerke (beispielsweise aus einem kleinen Tischwecker) zu gebrauchen. Für größere Uhrwerke benötigen wir etwas mehr Strom. Deshalb ist es besser, den Ausgangswiderstand der Treiberstufe mit einem Transformator herabzutransformieren. Der Transformator übernimmt gleichzeitig auch die Aufgabe, die Ströme zu differenzieren, wodurch wir auf der Sekundärseite wieder die nötigen kurzen Impulse erhalten. Die Schaltung sieht folgendermaßen aus.



Ansteuerschaltung mit Übertrager


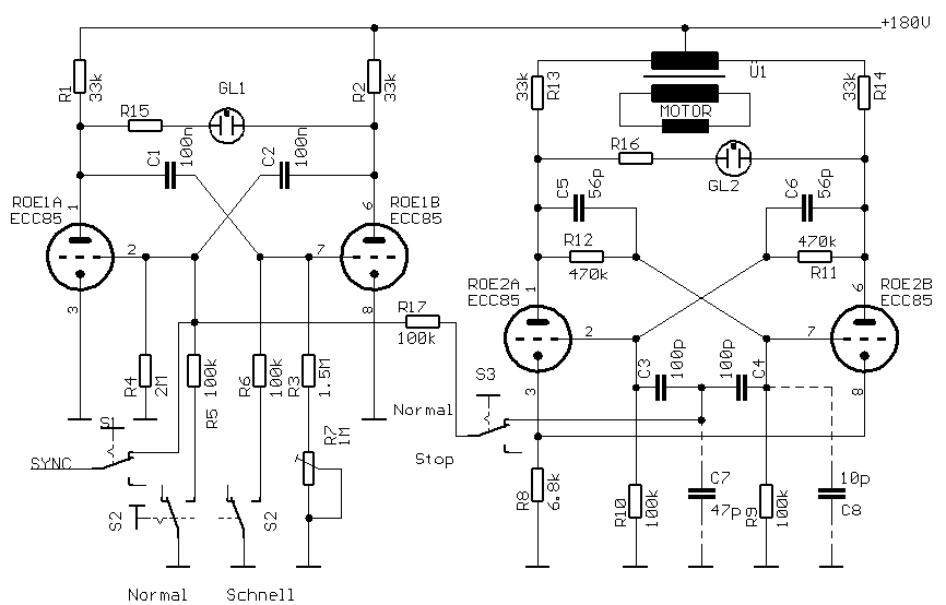
Beschalten wir nun die beiden Röhrensysteme als Frequenzteiler-Flipflop, haben wir schon eine Anordnung, mit der sich der Schrittmotor bei einem kurzen negativen Impuls am Steuereingang des Flipflops um genau einen Schritt weiterbewegt. Die negativen Impulse entnehmen wir einem astabilen Multivibrator, dessen Frequenz ungefähr auf 1 Hz eingestellt ist. Die Gesamtschaltung dieser Anordnung sieht so aus:



Schaltbild Impulsteil
(Mit der Maustaste das Bild anklicken, es wird dann in voller Auflösung dargestellt.)



Der linke Schaltungsteil realisiert den astabilen Multivibrator als Taktgenerator. Die frequenzbestimmenden Bauteile sind R4/C2 und R3/R7/C1. Mit R7 ist ein genauer Abgleich möglich.
Der rechte Schaltungsteil zeigt das Flipflop. Die beiden Zweige des Flipflops bekommen ihre Anodenspannung über den mittelangezapften Übertrager. Als Übertrager ist ein kleiner Netztrafo mit 2 mal 115 Volt primär und 12 V sekundär gut geeignet.
Über den Widerstand R17 koppeln wir das Flipflop an den Multivibrator. Dadurch erhalten wir am Steuereingang des Flipflops im Halbsekundenabstand einen negativen und einen positiven Impuls. Weil nun das Flipflop nur durch die negativen Impulse kippt, ändert es seinen Zustand nur einmal pro Sekunde und wir erhalten die gewünschten Sekundenschritte. Zwischen die beiden Anoden des Multivibrators und des Flipflops wurde je eine Glimmlampe mit Vorwiderstand geschaltet. Damit erkennt man sofort das korrekte Arbeiten dieser beiden Stufen. Je nach Schaltzustand leuchtet entweder die eine oder die andere Glimmlampenelektrode. Es hat sich gezeigt, dass der Aufbau des Flipflops mit der ECC85 etwas diffizil ist, nur mit den beiden Kondensatoren C7 und C8 schaltete das Flipflop richtig.

Der Multivibrator lässt sich am Sync-Eingang mit negativen Impulsen hervorragend synchronisieren, die Erzeugung dieser Impulse mittels eines Zeitzeichenempfängers wird im zweiten Teil beschrieben.
Zum Abgleich des Multivibrators machen wir einen der beiden frequenzbestimmenden Widerstände veränderbar. Bei Versuchen zeigte sich, dass der Multivibrator besonders gut auf die Synchronisationsimpulse reagiert, wenn er kurz vorm Kippen ist. Die einzustellende Frequenz sollte deshalb knapp unter 1 Hz liegen, etwa so, dass die Uhr mit freischwingendem Multivibrator pro Minute etwa 3 Sekunden verliert. Zu diesem Zweck ist Schalter S1 vorgesehen, der die Synchronisationsleitung unterbricht.

Zum sekundengenauen Stellen des Uhrwerks müssen wir den Sekundenzeiger anhalten können. Das besorgt Schalter S3. Wenn dieser geöffnet ist, behält das Flipflop seinen momentanen Zustand und die Zeiger stehen.
Zum groben Stellen des Uhrwerks gibt es zwei Möglichkeiten: Wir können entweder das Stellrad hinten am Uhrwerk benutzen oder wir betätigen den Schalter S2, der die Taktfrequenz des Multivibrators auf etwa 20 Hz heraufsetzt, das Uhrwerk ist dann im Schnelllauf. Die erste Methode ist schnell aber fummelig, die zweite ist elegant aber dauert länger.



Der Zeitzeichenempfänger

Da wir mit dem Zeitzeichenempfänger nur einen einzigen Sender empfangen wollen (z.B. DCF77 auf 77,5 kHz), müssen wir uns über Abstimmmöglichkeiten keine Gedanken machen, wir realisieren den Empfänger als fest abgestimmten Geradeausempfänger mit zweistufiger Verstärkung. Wir haben zur Selektion drei Schwingkreise: die abgestimmte Ferritantenne und die beiden Anodenschwingkreise. Die Empfangsfrequenz wird ohne Mischung bis zum Demodulator verstärkt. Das hat jedoch den Nachteil, dass ohne besondere Abschirmmaßnahmen die Gefahr der Rückkopplung auf die Antenne besteht. Deshalb muss die Antenne möglichst weit weg von der Stufe mit dem höchsten HF-Pegel angeordnet werden.
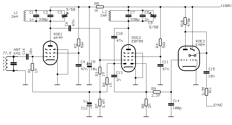
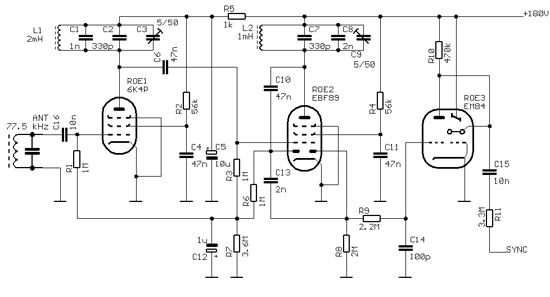
Das folgende Bild zeigt die Gesamtschaltung des Empfängers.


Schaltbild Impfaenger
(Mit der Maustaste das Bild anklicken, es wird dann in voller Auflösung dargestellt.)


Die Antenne ist eine kurze Ferritantenne mit einem Ferritstab von 10 mm Durchmesser und 60 mm Länge. Selbstverständlich sind auch alle anderen Ferritstäbe für den Lang- und Mittelwellenbereich geeignet. Zur Antenne gehört auch das Verbindungskabel zum Empfanger. Die Antenne (mit Kabel) muss mit dem Zeitzeichensender (hier 77,5 kHz) in Resonanz sein. Die Schwingkreiskapazität kann zwischen 1 und 10 nF liegen. Zur Dimensionierung misst man die Induktivität und rechnet sich dann die erforderliche Kapazität aus. Bei einer verschiebbaren Spule (Ferritantenne aus Rundfunkempfänger) kann man durch Verschieben der Spule leicht abgleichen. Ist die Spule fest auf dem Stab, muss man sich mit kleineren Kapazitäten an die Sollfrequenz "heranarbeiten". Die letzten 30 pF kann man dann auch ganz gut mit einem Trimmer realisieren. Die Ferritantenne sollte drehbar sein. So kann man sie auf optimalen Empfang ausrichten.

In der ersten Stufe arbeitet eine gerade vorhandene russische Pentode vom Typ 6K4P. Hier sind auch andere HF-Pentoden mit Regelcharakteristik verwendbar, z.B. die EF89. Im Anodenkreis befindet sich ein auf den Zeitzeichensender abgestimmter Schwingkreis. Als Induktivität dient ein kleiner Schalenkern mit einem AL-Wert von 250. Die Induktivität von etwa 2 mH entstand mehr oder weniger zufällig, weil der Spulenkörker mit 0,22 CuL einfach vollgewickelt wurde. Der Abgleichkern war nicht mehr vorhanden, also wurden Kapazitäten einschließlich eines Trimmers parallelgeschaltet bis die Resonanzfrequenz stimmte. Die HF-Verstärkung dieser Stufe war auf Anhieb zufriedenstellend, deshalb wurden keine weiteren Versuche im Hinblick auf Widerstandsanpassung (Anzapfung, andere L/C-Verhältnisse) unternommen. Die negative Gittervorspannung erhält die 6K4P aus der gleichgerichteten und mit einer großen Zeitkonstante gesiebten HF-Spannung aus der zweiten Stufe (Automatische Verstärkungsregelung, AGC).

In der zweiten Stufe arbeitet eine EBF89. Die Pentode dieser Röhre ist über einen kleinen Koppelkondensator mit der ersten Stufe verbunden. Die negative Gittervorspannung ist, genau wie in der ersten Stufe, die AGC-Spannung. Der Schwingkreis im Anodenkreis ist ähnlich zu dem in der ersten Stufe, nur dass hier die Induktivität etwas geringer ist. Dadurch hat der Schwingkreis einen etwas kleineren Resonanzwiderstand und die Belastung durch die beiden Gleichrichter hat weniger Einfluss auf die Schwingkreisgüte. Höchstwahrscheinlich lässt sich aber auch der gleiche Schwingkreis wie in der ersten Stufe verwenden.

Die EBF89 besitzt zwei Dioden, die eine mit der Pentode gemeinsame Katode haben. Über zwei Koppelkondensatoren bekommen beide Dioden die HF, die an der Anode anliegt, zugeführt. An der (im Schaltbild) linken Diode befindet sich ein hochohmiges Siebglied mit einer Zeitkonstante von mehreren Sekunden. Dieses Siebglied liefert für die beiden Pentoden die negative Gittervorspannung. Je größer die HF, umso größer die negative Gittervorspannung und umso kleiner wird die Verstärkung der beiden Pentoden (Regelung der Verstärkung, AGC). So funktioniert die Schaltung in einem weiten Eingangsspannungsbereich. Versuchsweise wurde die erste Stufe von einem 1-Hz-getakteten HF-Generator gespeist. Dabei funktionierte die Synchronisation des Multivibrators in einem Eingangsspannungsbereich von 10 µV bis 1 Volt.
Der rechten Diode ist ebenfalls ein Siebglied nachgeschaltet. Dieses hat jedoch eine wesentlich kleinere Zeitkonstante unter 1 ms. Dadurch wirkt diese Anordnung als Demodulator und hinter diesem Siebglied kann man die Hüllkurve der Hochfrequenz abnehmen. Im Idealfall ist diese Hüllkurve eine negative Rechteckspannung, die im Ruhepotential etwa der AGC-Spannung entspricht. Während der Impulstastungen vom Zeitzeichensender entstehen 100 oder 200 ms lange positive Impulse.

Im Gegensatz zu der bei Rundfunkempfängern üblichen Ansteuerung des magischen Auges (EM84) mit der Regelspannung wird hier die demodulierte Spannung zur Ansteuerung herangezogen. Das hat ganz wesentliche Vorteile: Erstens erkennen wir am rhythmischen Zucken der Auslenkung im Leuchtfeld, ob tatsächlich der Zeitzeichensender empfangen wird und (nach etwas Übung) auch, in welcher Stärke und wie gestört. Und zweitens können wir an der Verstärkertriode im magischen Auge Impulse in umgekehrter Polarität als am Demodulator abnehmen. Das brauchen wir auch, denn der Multivibrator spricht besonders gut auf negative Synchronimpulse an.


Die Spannungsversorgung

Um nicht Netzspannung in die ganze Anordnung hereinführen zu müssen, erfolgt die Speisung mit 6,3 Volt Wechselspannung, die mit zwei 100-Ohm-Widerständen an Masse symmetriert ist und auch der Röhrenheizung dient. Ein umgekehrt geschalteter Netztrafo transformiert die 6,3 Volt soweit hoch, dass sich etwa 180 V gleichgerichtete und gesiebte Anodenspannung ergeben.


Praktischer Aufbau

Der Aufbau entstand eher zufällig und planlos aus den Versuchschaltungen, die auf 50 mm breite Alu-Blechstreifen aufgebaut wurden. Die Übereinander-Anordnung hat durch die geringe Bautiefe den Vorteil, dass das Gerät gut vor einer Wand anzuordnen ist, dabei wenig Platz braucht und alles Wesentliche gut zu sehen ist. Das Uhrwerk stammt aus einem Möbelmarkt, wo Quarzuhren für knapp 4 Euro das Stück auf einem Stapel herumlagen. Man muss das kleine Werk hinten an der Uhr vorsichtig öffnen und die Einbauten soweit entfernen, bis man an die kleine Platine mit dem Quarz und dem Uhren-IC herankommt. Dort sind dann die zwei Verbindungen zum Schrittmotor zu identifizieren und eine der beiden ist aufzutrennen. Dann werden an die beiden Anschlüsse des Schrittmotors zwei dünne Drähte angelötet. Diese kann man dann bei der abschließenden Montage des Uhrwerks irgendwie herausführen. Eine 1,5-Volt-Zelle - an die beiden Drähte geschaltet - muss den Sekundenzeiger zum Zucken bringen.
Das Foto am Anfang des Beitrages zeigt den Gesamtaufbau. Das folgende Bild zeigt den Empfängerteil auf der oberen Platte. Rechts sieht man die russische 6K4P mit einem Stempel von 1963, in der Mitte die EBF89 und links die EM84. Die beiden Anodenschwingkreise sind auf kleinen Stücken Universalleiterplatte aufgebaut.


Empfänger mit Abstimmanzeigeröhre



Das Impulsteil zeigt das folgende Bild im Detail. Links ist der 1-Hz-Multivibrator, in der Mitte das Flipflop. Der "Ausgangsübertrager" ist rechts auf einem Stück Universalleiterplatte gemeinsam mit den Dioden des Anodenspannungsgleichrichters und der Siebschaltung (2 mal 47 µF und 100 Ohm) angeordnet. Die Drähte nach unten gehen zu den Schaltern. Den Anodenspannungstrafo sieht man teilweise links unten. Die beiden Glimmlampen zeigen jeweils die Schaltzustände des Flipflops und des Multivibrators an. Sie leuchten abwechselnd mal mit der linken und mal mit der rechten Elektrode.


Impulsteil mit Ausgangsübertrager


Erfahrungen

Solange der Leuchtbalken rhythmisch im Sekundentakt zuckt und die Begrenzungen des Leuchtbalkens scharf zu sehen sind, ist alles in Ordnung, die Uhr läuft ohne merkliche Abweichung. Die Empfängerschaltung ist ausreichend empfindlich, in 200 km Entfernung zu DCF77 ist die Antennenspannung bei der hier verwendeten Antenne etwa 300 µV. Zum Stellen brauchen wir allerdings eine echte Funkuhr als Referenz. Empfangsstörungen, wie sie durch verschiedene Geräte im Haushalt erzeugt werden, sind mit dem magischen Auge leicht zu identifizieren. Der Leuchtbalken ist dann unruhig oder unscharf. Da hilft nur die Abschaltung des Störers oder eine Drehung der Ferritantenne oder die Suche nach einem besseren Ort für die Uhr. In größerer Entfernung zum Sender (ab 400 bis 600 km) kann es in den Nachtstunden zu Empfangsausfällen durch die gegenseitige Auslöschung von Raum- und Bodenwelle kommen.
In den Sommermonaten sind auch Ausfälle und Störungen durch Gewitter möglich. Schließlich kann der Sender auch aus technischen Gründen, z. B. zur Wartung, kurzzeitig ausfallen.
Wir sollten uns also auf diese Uhr nicht verlassen.

Übrigens funktioniert das Prinzip auch mit anderen Zeitzeichensendern, da wir ja nichts dekodieren müssen. Beispielsweise könnte man auch die Stationen MSF (England) auf 60 kHz oder HBG (Schweiz) auf 75 kHz empfangen. Die bei diesen beiden Stationen zuweilen gesendeten Doppelimpulse stören uns kaum, da sich der Multivibrator nur von den Impulsen triggern lässt, die am Sekundenanfang liegen. In den USA ist der Empfang der Station WWVB auf 60 kHz möglich, allerdings wegen des Boden- und Raumwellenproblems nur in im Verhältnis zur Landesgröße geringer Entfernung zum Sender.

Zurück zur Hauptseite