Herb Molzen's Röhren-Netzgerät

Hallo Jogi.
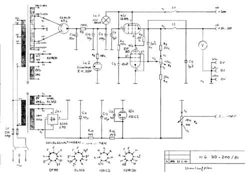
Das letzte, was ich mir gebaut habe, war ein Röhrennetzgerät, welches auf der Schaltung von Lothar Sabrowsky beruht (Topp-Buchreihe; Du zeigst es in 'Bastelbude'). Jedoch habe ich es mangels ED 8000 umdesigned: - Endröhre ist nun EL503, - statt zwei Glimmstabis habe ich nur einen benutzt (150 C2), - statt der Halbbrückengleichrichtung in Silizium verwende ich eine EZ 80 oder auch EZ 81, - die U_aus ist 30...200 V, 80 mA sowie 0...-150 V, 10 mA und Heizspannung 6,3 V. Null Volt braucht man nicht: Netzgerät 0-30 V hat fast jeder sowieso Zuhaus!

Schaltbild des Netzgeraetes
(Mit der Maustaste das Bild anklicken, es wird dann in voller Auflösung dargestellt.)

Das ganze versorge ich aus zwei Trafos, 1 x neu von ENGEL und 1 x aus der Wühlkiste.


Die Magnovalfassung für die EL 503 habe ich aus Pertinax und 1,3 mm Steckkontkten selbst gebaut.


Toller Tip aus einem 50er-Jahre-Bastelbuch für Funkamateure: Ich habe eine 12 V/100 mA-Lampe als Sicherung eingesetzt. Man sieht sofort, ob die angeschlossene Experimentierschaltung eine 'Macke' hat!


Wie festzustellen bleibt, fehlt noch eine Netzdrossel, die anstelle R5 einzusetzen wäre. Hat aber bei mir auch ohne funktioniert... ich hatte keine mehr parat. Die -150 V sind natürlich nicht groß belastbar, aber reichen für Gittervorspannungen bestimmt aus.
Die Glimmlampe zeigt mir die vollen Elkos an. - Ich hatte da schon bestimmte Erfahrungen... ;-}
- Ein Gehäuse habe ich auch noch nicht dafür...
Gruss, Herb

Zurück zur Hauptseite