DOPPELSUPER-KURZWELLENEMPFAENGER
- von Thomas Moppert




Überlegungen zum Frequenzkonzept
Zur Blütezeit der Röhrenempfänger wurden, speziell im Amateurfunk, im Prinzip zwei Konzepte bei Doppelüberlagerungsempfängern verfolgt:
Der variable Oszillator arbeitete auf den 1. Mischer, der 2. Oszillator war quarzbestückt. Der ganze Empfangsbereich wurde in Bänder von 500-1000 kHz aufgeteilt, für jeden Bereich war ein (variabler) Bandoszillator vorgesehen. Dieses Konzept hat den Nachteil, dass die Oszillatoren auf hohen Frequenzen arbeiten müssen (um die 1. ZF nach oben versetzt). Für Amateurfunk ist auf diese Weise eine genügende Frequenzstabilität kaum zu erreichen.
Deshalb arbeiteten die meisten Hersteller, wie z.B. Collins, Drake, Hammarlund etc. auf andere Weise: Die Bandoszillatoren waren mit Quarzen bestückt und setzten alle Bänder auf relativ tiefe Frequenzen um. Es ergibt sich zwangsläufig eine variable 1. ZF. Der VFO als Hauptabstimmung überstrich ein Frequenzband von z.B. 1 MHz Breite und arbeitete auf den 2. Mischer. Die Frequenz des VFO wurde tief gehalten, was der Frequenzstabilität sehr entgegenkommt (z.B. Collins 75A-4: 1,9-2,9 MHz, Collins 51S-1: 2-3 MHz).
Da dieser VFO immer eingeschaltet blieb, war nach einer Einlaufzeit von 15 bis 30 Minuten die Frequenz, auch für den schmalbandig arbeitenden Amateurfunk, stabil genug. Entsprechend der niedrigen VFO-Frequenzen lag auch die 1. ZF tief, dadurch wurde mit Spulenfiltern eine genügende Spiegelfrequenzsicherheit bezüglich der 2. ZF erreicht. Gleichzeitig erhielt der 2. Mischer ein schmalbandiges Signal, was die Intermodulationsprobleme minderte.
Der elektromechanische Aufwand war riesig: Alle Vor- und Zwischenkreise, die variable 1. ZF und der VFO, wurden im Gleichlauf abgestimmt. Beim Bandwechsel wurden die Quarze, bei Obertonquarzen auch deren Resonanzkreise, die Vor- und Zwischenkreise und die Frequenzskala gleichzeitig umgeschaltet...


Trotz der genannten Vorteile des zweiten Konzeptes habe ich mich für die erste Variante entscheiden müssen: Die Beschaffung von Quarzen für die Bandoszillatoren dürfte schwierig, immerhin aber sehr teuer werden. Der Empfänger ist nicht als Amateurfunkempfänger gedacht, die Frequenzstabilität für AM-Rundfunkempfang sollte erreichbar sein.


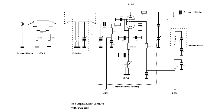
Vorstufe

Schaltung Vorstufe
(Mit der Maustaste das Schaltbild anklicken, es wird dann in voller Auflösung dargestellt.)

Die Kreise der Vorstufe haben die Aufgabe, die Spiegelfrequenzen vom 1. Mischer fernzuhalten und die Antenne korrekt anzupassen.
Ausserdem müssen sie die Abstrahlung der Oszillatorfrequenz von der Antenne verhindern, da die hier verwendeten, nicht balancierten Mischer die Oszillatorfrequenz nicht gegen den Mischer-Eingang unterdrücken.
Die Verstärkung soll nur gerade so gross sein, damit die Signale über das Rauschen des 1. Mischers angehoben werden.
Ich hatte zuerst Bedenken, hier eine EF 85 einzusetzen, da ich Kreuzmodulationsprobleme an ihrer (gekrümmten) Regelkennlinie befürchtete (wir haben es im Forum besprochen, nochmals Dank für die Diskussion!). Bei Versuchen an meiner 11 Meter langen Antenne auf dem Dachboden zerstreuten sich jedoch meine Bedenken.
Das 20 dB Dämpfungsglied und die von Hand reduzierbare Verstärkung (ca. Faktor 25, also 28 dB) sind nötig, um bei hohen Signalpegeln den Mischer vor Uebersteuerungen zu schützen.
Die Vor- und Zwischenkreise und deren Umschalter sind räumlich getrennt. Zwischen ihnen liegt die Röhre und der Drehko. Kopplungen würden zu wildem Schwingen führen.


Die volle Verstärkung in der Vorstufe, vom Antenneneingang bis zum Eingang des 1. Mischers, beträgt, je nach Band, 40-44 dB. In dieser Verstärkung eingeschlossen ist die Transformation der Antennenspannung in den Vorkreis. Reduktion mit dem Poti, wie beschrieben, um 28 dB. Die Verstärkung ist dann also immer noch 12-16 dB.
Der benutzte 3-fach UKW-Drehko hat Kapazitäten von 5-17 pF. Mit den Schaltkapazitäten ergeben sich insgesamt 18-30 pF! Das mittlere Paket habe ich an Masse gelegt.
Ich entschied mich für folgende 4 Rundfunkbänder: 49 m, 31 m, 25 m und 19 m

Band 49 m 31 m 25 m 19 m
Amidon-Kern T-68-2 T-68-2 T-68-6 T-68-6
AL (uH/100 Wdg) 57 57 47 47
Induktivität 16 uH 6 uH 3,9 uH 2,3 uH
Windungen 48 30 28 21
Antennenwindung 2 2 1 1
Paralleltrimmer 20 p 20 p 10 p 5 p

Mit dem Drehkondensator werden die Vor- und Zwischenkreise im Gleichlauf abgestimmt.
In der Kritik am Schluss des Beitrages werde ich das Problem der Vorstufe noch einmal aufgreifen.

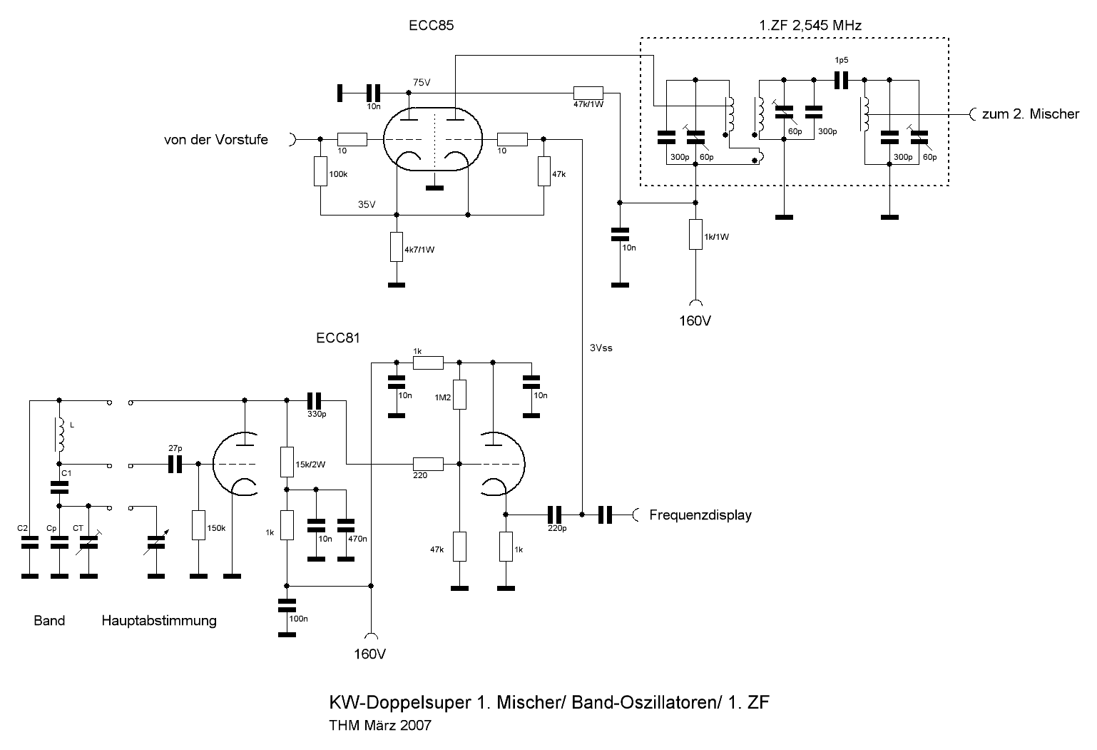
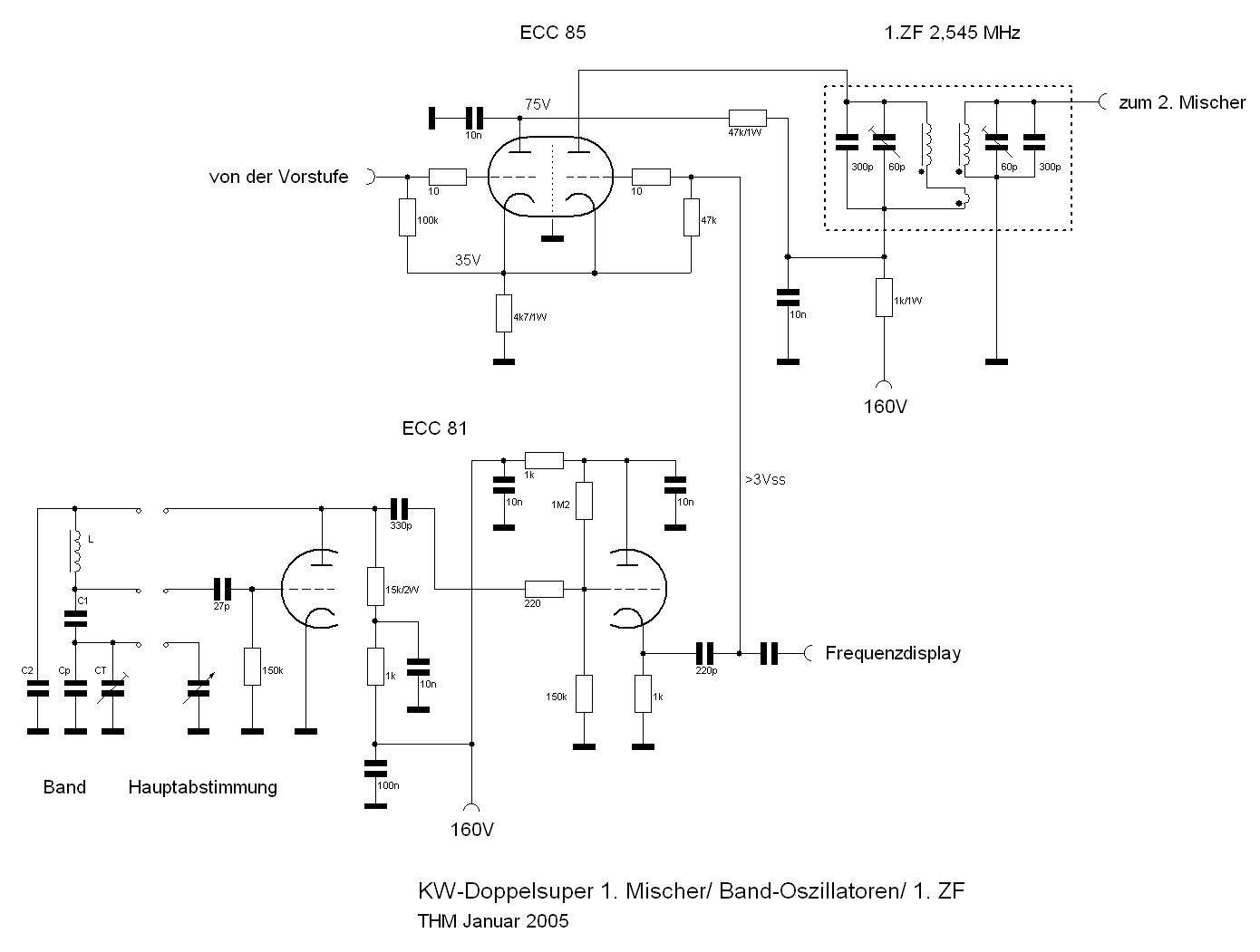
Erster Mischer, Band-Oszillatoren und erste Zwischenfrequenz

Schaltplan 1. Mischer, Bandoszillatoren, 1. ZF
(Mit der Maustaste das Schaltbild anklicken, es wird dann in voller Auflösung dargestellt.)

Als Mischer kommt die Doppeltriode ECC 85 zum Zuge. Die Schaltung lehnt sich an den Schaltplan des Empfängers Funke "Mikrohet" an (siehe Literaturverzeichnis). So ähnlich arbeiten auch die Mischer in Empfängern von Collins etc.
Trioden (und Pentoden) als Mischer sind den Mischheptoden, wie z.B. der ECH 81, bezüglich Rauschen und Kreuzmodulationsfestigkeit klar überlegen. Der Nachteil ist die schlechte Entkopplung zwischen Oszillator und Eingangskreis.
Für jedes Band sind umschaltbare Oszillator-Kreise vorhanden. Der Colpitts-Oszillator ist mit einer Kathodenfolger-Stufe gepuffert. Der Ausgang liefert ca.1 Volt effektiv HF an den Mischer.
Die Frequenzstabilität ist für AM-Rundfunk genügend. Die Amidon-Kerne T-xx-6 haben einen sehr kleinen Temperaturkoeffizienten. Die Kreiskondensatoren sind Polystyren-Typen.
Die Umschaltung der 3 Kontakte erfolgt mit 2 Drehschaltern, die mit Zahnrädern verbunden sind.
Als Hauptabstimm-Drehko für die Bandoszillatoren ist der gleiche Typ wie in der Vorstufe eingesetzt. Die Pakete sind parallel geschaltet. Die Frequenzvariation, inklusive Schaltkapazitäten, beträgt 27-63 pF. Der Drehko ist 3:1 untersetzt. Zusätzlich untersetzt ein Mentor-Getriebe 6:1. Insgesamt ergeben sich auf diese Weise 9 Umdrehungen des Abstimmknopfes. Die Einstellung läuft seidenweich.
Die Oszillator-Kreise sind so bemessen, dass sich bei den Bändern 49 m, 31 m und 25 m eine Frequenzvariation von 600 kHz und beim 19 m-Band von 700 kHz ergeben.
Alle Kreise sind auf Amidon T-50-6, AL 40 uH/100 Wdg gewickelt:

Band 49 m 31 m 25 m 19 m
Kreisspule L 7,0 uH 3,5 uH 3,1 uH 2,2 uH
Windungen 41 28 26 21
C1: Bandspreizung 100 p 82 p 56 p 47 p
C2: Rückkopplung 280 p 270 p 220 p 182 p
Cp 33 p 47 p 56 p 47 p
C Trimmer 40 p 40 p 40 p 40 p



Ueberlegungen zur ersten Zwischenfrequenz
Folgende Forderungen werden gestellt: - Sie muss hoch genug sein, um mit den Vorkreisen eine genügende Spiegelfrequenzdämpfung zu erreichen.
- Die Selektion auf der 1. ZF muss so gut sein, dass die Spiegelfrequenz bezüglich der 2. ZF genügend gedämpft ist und der 2. Mischer ein genügend schmales Frequenzband zur Umsetzung erhält, damit dort keine Intermodulationsprobleme entstehen. Immerhin sind hier die HF-Pegel schon recht hoch!
- Auf den Spiegelfrequenzen bezüglich der 1. ZF sollten keine starken Sender arbeiten, die Spiegelfrequenzen sollten also nicht auf ein Rundfunkband fallen.
- Die 1. ZF sollte so tief wie möglich liegen, damit die variablen Bandoszillatoren auf niederen Frequenzen arbeiten können (Frequenzstabilität).
Meine Wahl fiel schliesslich auf 2,545 MHz (andere Beispiele: Collins 51S-1: 2-3 MHz, Collins 75A-4: 1,5-2,5 MHz).

Ausführung:
2-Kreis Bandfilter mit Amidon-Ringkernen, induktive Kopplung mittels Koppelspule.
Die Koppelspule hat nur 1 Windung!

Kern Induktivität Windungen
T-80-2, AL 55 uH/100Wdg 12 uH 46

Die Abstimmung der Kreise geschieht mit den Trimmern parallel zu den Kreiskondensatoren. Die Selektivität ist ausgezeichnet. Spiegelfrequenzprobleme bezüglich der 2. ZF treten nicht auf.
Die Mischverstärkung des ersten Mischers, gemessen vom Mischereingang bis zum Ausgang des ZF-Bandfilters, beträgt 20-fach (26 dB).

Zweiter Mischer, zweiter Oszillator und zweite Zwischenfrequenz

Schaltplan 2. Mischer, Oszillator, 2. ZF
(Mit der Maustaste das Schaltbild anklicken, es wird dann in voller Auflösung dargestellt.)

Als zweiter Mischer ist eine ECF 80 eingesetzt. Im Pentodenteil liegt der Quarzoszillator mit 3,000 MHz. Auch diese Schaltung ist weit verbreitet. Ich entnahm sie ebenfalls dem Empfänger Funke "Mikrohet" und dimensionierte sie für meine Frequenzen um. Der Oszillator stellt ca. 4 Volt effektiv HF bereit, was für Pentodenmischer üblich ist. An der Anode wird die 2. ZF (455 kHz) ausgekoppelt.
Die Mischverstärkung beträgt ca. 150-fach (43 dB)!
Zwei hintereinander geschaltete Bandfilter folgen vor der ZF-Verstärkung mit der EF 89. Die Filter von Reinhoefer-electronic bieten die Möglichkeit, die Bandbreite mittels Rotation der geschlitzten Rohrkerne zu verändern. Ich konnte, angepasst an das 5-kHz-Raster auf Kurzwelle, eine Bandbreite von ca. 5 KHz gut einstellen. Zusammen mit dem 3. Bandfilter nach der EF 89 ist die Selektion genügend.

Zwischenfrequenzverstärker, Demodulation, AGC und Niederfrequenz

Schaltplan ZF-Verstärker, Demodulator, AGC, NF
(Mit der Maustaste das Schaltbild anklicken, es wird dann in voller Auflösung dargestellt.)

Die Schaltung mit der EF 89 bietet keine Besonderheiten. Die EF 89 und die Vorstufenröhre EF 85 werden in der Verstärkung geregelt. Im Kathodenkreis liegt ein S-Meter. Dieses hilft vor allem bei der Preselector-Abstimmung. An der Anode der EF 89 folgt das 3. ZF-Filter, ein Reinhöfer 45.02.


Die Beschaltung der EBC 81 ist wiederum Standard. Die Demodulation geschieht in der Diode d II, die Gleichspannungsgewinnung für die AGC in der Diode d I. Deren Lastwiderstand liegt auf Massepotential. Die Dioden-Anode ist also gegenüber der Kathode negativ. Es können nur ZF-Spannungen gleichgerichtet werden, deren Spitzenspannung höher ist als die Spannung zwischen Masse und Kathode (hier ca.1,5 Volt). Dies bewirkt den sogenannten "verzögerten" Regelspannungseinsatz.
Nach der AM-Demodulation folgt ein mehrpoliger NF-Tiefpass mit einer 6-dB-Grenzfrequenz von 4,5 kHz. Der Eingangskondensator von 1 nF erhöht die untere Frequenzgrenze auf 90 Hz (-6dB). (Toningenieursregel: Untere mal obere Grenzfrequenz in Hz sei 400000)
Nach dem Lautstärkeregler wird die NF von der Triode der EBC 81 verstärkt. Das Signal gelangt anschliessend, über einen weiteren Tiefpass, auf den Kathodenfolger mit der EC 92. Am Ausgang kann ein NF-Pegel von bis zu 250 mV effektiv abgenommen werden. Für einen Kopfhörer-Anschluss habe ich einen kleinen Ausgangstrafo aus einem früher ausgeschlachteten Mini-Transistorradio eingesetzt. Er hat ein Uebersetzungsverhältnis von ca. 8:1. Ein 32-Ohm Stereo-Kopfhörer mit parallel geschalteten Systemen bringt eine prima Lautstärke und klingt ausgezeichnet.


Frequenzanzeige
Da ich gerne weiss, welche Frequenz ich empfange, habe ich eine digitale Frequenzanzeige eingebaut. Natürlich muss der Offset entsprechend der verwendeten ZF eingestellt werden können. Dazu gibt die Zeitschrift "Funkamateur" einen wunderbaren Bausatz heraus. X-beliebige Offsets können eingestellt werden, also nicht nur die üblichen 10,7 MHz, oder 455 kHz. Die Anzeige hat eine Auflösung von 100 Hz. Mittels eines kleinen Koppelkondensators kann der Baustein direkt am Oszillator-Ausgang angeschlossen werden. Die Störstrahlung ist äusserst gering. Ich habe trotzdem einen Schalter für die Betriebsspannung eingebaut.

Stromversorgung
Der Netzransformator ist aus Platzgründen ausgelagert. Er liefert folgende Spannungen und Ströme: - 210 V/ 120 mA
- 13 V/ 300 mA
- 6,3 V/ 2,2 A
Die Gleichspannungen sind stabilisiert (Halbleiter).
Die Platinen dieser Schaltungen sind in einer Büchse an der Rückseite des Gehäuses untergebracht.


Ergebnisse
Als Vergleichsgerät hatte ich den bekannten Empfänger Lowe HF-150 zur Verfügung (1. ZF 45 MHz, 2. ZF 455 kHz, PLL-Abstimm-Oszillator, Empfindlichkeit für 10dB S+N/N: 1uV bei 6kHz Filterbreite).
Auf allen Bändern ist beim Röhrengerät ein geringeres Grundrauschen festzustellen. Ausserdem ist das Rauschen weniger unruhig, weniger prasselnd, insgesamt "angenehmer".

Empfindlichkeit: Kaum ein schwacher Sender, welcher mit dem HF-150 empfangen wurde, konnte nicht auch mit dem Röhrengerät gehört werden! Die Verständlichkeit von Wortsendungen ist mindestens gleich gut.
Bei Sendern, die deutlicher über dem Rauschflur liegen und bei starken Sendern, ist die Audio-Qualität ausgezeichnet. Bei nicht durch Selektiv-Schwund gestörten Sendungen ist das Hören ein Genuss. Der HF-150 ist dann auch in seinem Element!
Bei Fading verzerrt das Röhrengerät weniger als das Halbleitergerät. Trotzdem ist ein Anschluss für meinen Synchron-Detektor geplant ( www.jogis-roehrenbude.de/Leserbriefe/Moppert-Synchrondetektor).
Die Selektivität mit den insgesamt 3 ZF-Bandfiltern ist für AM-Rundfunk genügend. Schwache Sender, die neben einem "Giganten" liegen, sind problematisch, dies gilt aber, trotz der keramischen ZF-Filter, auch für den HF-150!
Frequenzstabilität: Nachdem das Gerät ca. 15 Minuten warmgelaufen ist, sind bei Bandwechsel folgende Frequenzänderungen festzustellen:
Auf 49 m, 31 m und 25 m ist nach 5 Minuten eine Drift von 100 Hz festzustellen, danach bleiben die Frequenzen stabil. Bei 19 m sind es 300 Hz, nach weiteren 5 Minuten noch 100 Hz.
Die genannten Eigenschaften würden den Empfänger geeignet machen für Tropenbandempfang. Allerdings wären hier schmalere ZF-Filter und eventuell ein gutes Notch-Filter wünschenswert.

Kritik
Bei den heutigen Sendestärken der internationalen Stationen ist das Augenmerk bei der Empfängerentwicklung auf die Grosssignalfestigkeit zu legen.
Genügende Empfindlichkeit ist nicht schwierig zu erreichen, insbesondere mit Trioden oder Pentoden als Mischer. Die Verstärkung vor der Hauptselektion ist so tief wie möglich zu halten. Dies gilt vor allem, wenn keramische oder Quarzfilter eingesetzt werden.
Nachdem ich das Verhalten meines Gerätes kennengelernt habe, würde ich diese Erkenntnisse bei einer Neukonstruktion folgendermassen berücksichtigen:
Vor der Vorstufenröhre würde ich Bandfilter vorsehen, die Spiegelfrequenzsicherheit wäre noch besser und der erste Mischer würde noch mehr entlastet.
Ausserdem könnte man eine weniger steile Pentode für die Vorstufe wählen, z.B. die EF 93.
Zu Ueberlegen wäre weiter, die Mischverstärkungen, vor allem im zweiten Mischer, zu reduzieren und dafür im ZF-Verstärker eine zweite EF 89 einzusetzen. Die Regelcharakteristik könnte auf diese Weise enorm verbessert werden.

Bauteile-Beschaffung Drehko: Shop der Zeitschrift "Funkamateur" (inzwischen vergriffen)
PIC-Frequenzdisplay: Shop der Zeischrift "Funkamateur" (www.funkamateur.de)
ZF-Filter: Reinhoefer-electronic (www.roehrentechnik.de)
Literatur Reinhard Birchel, DJ9DV: Kurzwellen-Amateurfunkgeräte in Röhrentechnik, Beam-Verlag 2003
American Radio Relay League: The Radio Amateur`s Handbook 1967

Dank
Ich danke an dieser Stelle Jochen für die Möglichkeit, dieses Projekt in seiner "Röhrenbude" zu veröffentlichen.

Guten Empfang wünscht Thomas
Basel, im Januar 2005

~~~~~~~~~~~~~~~~~~~~~~~~~~~~~~~~~~~~~~~~~~~~~~~~~~~~~~~~~~~~~~~~~~~~~~~~~~~~

AM-ZF-Verstärker mit mechanischem Telefunken Filter
- von Thomas Moppert


Nachdem im Shop von Military-Tubes mechanische Telefunken Filter angeboten wurden, erwachte der Wunsch, meinen KW-Doppelsuper damit nachzurüsten. Diese Filter sind auch heute noch High-Tech-Produkte!
Gleichzeitig bot es sich an, den ZF-Verstärker zweistufig aufzubauen. Vor allem die Regeleigenschaften sollten dadurch besser werden.
Die Filter arbeiten auf einer Frequenz von 525 kHz. Für einen reinen AM-Empfänger bietet sich das Filter FZ 05 an, es weist eine Bandbreite von 6 kHz auf. Die Ein- und Ausgangsimpedanzen betragen an den roten Anschlüssen 18 Kiloohm.
Zur Anpassung der Frequenz, Bandbreite und Impedanz benutzte ich modifizierte Reinhöfer Filter 45.01 (www.roehrentechnik.de).

Benutzte Beziehungen: Güte Q = Resonanzwiderstand dividiert durch Blindwiderstand
Bandbreite b = Resonanzfrequenz dividiert durch Q
Blindwiderstand XL = 2п mal f mal L (Ohm, MHz, µH)
Resonanzwiderstand Rres. = Q mal Blindwiderstand
Modifikation der Reinhöfer-Filter
Anpassung der Frequenz:
Die Filter haben für 455 kHz mit der eingebauten Parallelkapazität eine Induktivität von 816 uH. Insgesamt liegen in den 3 Spulenkammern 216 Windungen.
Bei gleicher Kapazität sind für 525 kHz 612 uH nötig, also 186 Wdg. (AL = 17,5 nH/Wdg2). Dazu sind 30 Windungen abzuwickeln. Es sind noch 186 Windungen auf der Spule.
Der Blindwiderstand der Spule bei 525 kHz beträgt 2018 Ohm.

Anpassung der Bandbreite:
Die Betriebsbandbreite der Anpassfilter soll mindestens so gross sein, wie die Bandbreite des mechanischen Filters.
Bei einem spezifizierten Qo von 240 ergibt sich eine Leerlaufbandbreite der Einzelkreise von 2,18 kHz (525:240).
Bei kritischer Kopplung der Kreise wird die Bandbreite 3,08 kHz (2,18 x 1,414).
Das ist zu schmal, denn die geforderte Betriebsbandbreite soll 6 kHz betragen.
Der Einzelkreis muss demnach 6:1,414, also 4,25 kHz breit sein.
Die Betriebsgüte Qb muss somit 525:4,25, also 124 betragen. Die Kreise müssen dazu mit Widerständen bedämpft werden.
Der Leerlauf-Resonanzwidertand Ro ist der Blindwiderstand mal Qo, also 2018 x 240 = 484 Kiloohm.
Der Betriebs-Resonanzwiderstand Rb ist der Blindwiderstand mal Qb, also 2018 x 124 = 250 Kiloohm.
Der nötige Parallelwiderstand beträgt somit 484 x 250 dividiert durch 484 - 250 = 517 Kiloohm.

Impedanz-Anpassung:
Die Anschluss-Impedanz der Telefunken-Filter beträgt 18 Kiloohm.
Das Windungsverhältnis rechnet sich zu Wurzel von 250 kOhm :18 kOhm = 3,73.
186:3,73 = 50.
Die Anzapfung für das Filter liegt somit an der 50. Windung vom kalten Ende der Spule.
Die Spule ist also um weitere 50 Windungen abzuwickeln, eine Schleife für die Anzapfung zu bilden, an einem Lötpin am Sockel anzulöten und danach sind wieder 50 Windungen aufzuwickeln.
Bei den für die Telefunken-Filter angepassten Filtern wird also die Seite, an welcher abgewickelt wurde, das kalte Ende der Spulen.

Anpassung der weiteren Filter
Das Filter 45.01 zwischen den beiden ZF-Röhren muss nur nach der Frequenz modifiziert werden. Die Oeffnungen der Ferrithülsen sollen sich für kritische Kopplung leicht "anschielen".
Das Demodulator-Filter 45.02 wird ebenfalls nach der Frequenz modifiziert. Da vom heissen Ende her abgewickelt wird, wandert die Anzapfung für die Demodulator-Diode, die original bei einem Drittel liegt, gegen die Mitte. Auch hier habe ich kritische Kopplung eingestellt.
Es fällt auf, dass an der Anoden-Seite der ECF80 dem Filter nicht 511 Kiloohm parallel liegen. Der Grund liegt im Innenwiderstand dieser Röhre von 800 Kiloohm.




Weitere Änderungen am Empfänger:
Frequenz des zweiten Oszillators
Um die Bandoszillatoren und die Frequenz des ersten ZF-Filters nicht ändern zu müssen, habe ich den Schwingquarz für den zweiten Mischer auf 3,070 MHz geändert (2,545 MHz + 0,525 MHz = 3,070 MHz).

Filter in der ersten ZF
Zur Verbesserung der Selektion auf der ersten Zwischenfrequenz habe ich dieses Filter um einen dritten Kreis erweitert. Als Spulenkörper dienen Amidon-Ringkerne T-68-2.
Zur Impedanzanpassung des Filters an den Innenwiderstand der ECC85 ist die erste Spule bei der 33. von 44 Windungen angezapft.
Der dritte Kreis liegt mit kapazitiver Spannungskopplung am zweiten Kreis.
Zur Reduktion der Spannung am Gitter der zweiten Mischröhre ist die dritte Spule in der Mitte angezapft.
Diese Massnahmen entlasten den zweiten Mischer, seine Grosssignalfestigkeit ist dadurch beträchtlich besser geworden.

Vorstufe
Die EF85 in der Vorstufe wurde gegen die EF80 getauscht und die Vorstufe wurde aus der Einbindung in die automatische Verstärkungsregelung herausgenommen.
Mit dem zweistufigen ZF-Verstärker hat sich die Regelcharakteristik geändert. Der Effekt war, dass die Vorröhre zu früh abgeregelt wurde, was den Signal / Rauschabstand verschlechterte, d.h. die volle Empfindlichkeit wurde nicht erreicht.
In der vorliegenden Schaltung, die von Funke übernommen wurde, kann die Verstärkung der Vorstufe, und damit die Empfindlichkeit, sehr gut von Hand angepasst werden. Die Verstärkung wird sachte soweit angehoben, bis das Rauschen verschwindet.
Der Widerstand 3k3 vom Poti gegen Masse begrenzt die Verstärkung auf maximal 10 dB. Eine höhere Verstärkung verbessert den Rauschabstand auch bei kleinsten Signalen nicht mehr.
Es ist mir klar, dass auch hier eine automatische Verstärkungsregelung realisierbar wäre. Collins hat dazu einen eigenen Regelverstärker eingesetzt, der für jede Stufe im Empfänger die genau richtige Regelspannung bereitstellte...

Automatische Verstärkungsregelung der ZF-Röhren (AGC)
Da schon bei ganz schwachen Signalen eine Regelspannung von -2 Volt generiert wird, konnte ich auf eine Grundgittervorspannung der ZF-Röhren verzichten.
Versuche, die Regelspannung verzögert wirken zu lassen, zeigten keine Verbesserung der Empfindlichkeit, sodass ich auf diese Massnahme verzichtete.

Schaltplan Vorstufe

Schaltplan 1.Mischer, Bandoszillatoren

Schaltplan 2. Mischer, Oszillator, 2.ZF

Schaltplan ZF,AGC, Demodulator
(Mit der Maustaste das jeweilige Schaltbild anklicken, es wird dann in voller Auflösung dargestellt.)

Resultate
Die Empfindlichkeit ist gleich gut, wie bei einem Halbleiter-Vergleichsgerät, für welches bei 10 dB S+N/N und vergleichbarer Bandbreite 1 Mikrovolt Eingangsspannung an 50 Ohm nötig ist.
Das Regelverhalten hat sich durch die zweite ZF-Stufe naturgemäss deutlich verbessert.
Die Audio-Qualität für Sprache ist gut, die Sprachverständlichkeit ist auch bei Stationen an der Rauschgrenze befriedigend, verglichen mit dem Halbleitergerät oft sogar etwas besser.
Bei stärkeren Signalen wird das Hören trotz der eingeschränkten Bandbreite, die durch das Telefunken-Filter gegeben ist, zum Vergnügen.
Die Trennschärfe ist sehr gut, man profitiert von den steilen Filterflanken, welche die Sender richtiggehend "ausstanzen" und auch schwache Stationen zwischen Giganten hörbar werden lassen.
Das Grosssignalverhalten ist gegenüber dem früheren Entwurf deutlich besser geworden.
Messmöglichkeiten habe ich nicht, aber ich muss davon ausgehen, dass der zweite Mischer durch die Modifikationen am Filter in der ersten Zwischenfrequenz so stark entlastet wurde, dass jetzt keine Probleme mehr entstehen, wenn man mit der Verstärkung der Vorstufe vorsichtig arbeitet.
Insgesamt hat dieser Kurzwellenempfänger mit dem Telefunken-Filter an Gebrauchswert und an Unterhaltungswert deutlich gewonnen!

Bezugsquellen
Spulen-Filter: Reinhöfer electronic www.roehrentechnik.de
 
Dank
Danken möchte ich Jochen, er hat wieder ermöglicht, dass dieser Beitrag auf seiner Seite "Leserbeiträge" erscheinen kann!
Guten Empfang wünscht Thomas
Basel, im Mai 2007

Zurück zur Hauptseite