EL84 PP Wandbox
von Armin Ohrem
Seit einiger Zeit suchte ich nach einer Möglichkeit, Röhrensound in der Küche genießen zu können.
Platzprobleme für einen Röhrenverstärker und der WAF (Women Acceptance Faktor) hinderten mich lange an der
Durchführung.
Schließlich kam die Idee auf, den Verstärker in die Lautsprecher Gehäuse zu integrieren, und so aktive
Küchen-Monitore mit einem NAD Vorverstärker anzusteuern.
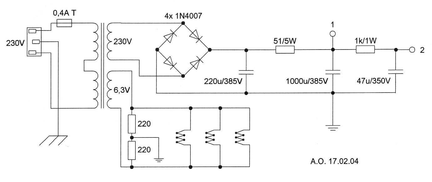
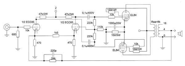
(Mit der Maustaste das jeweilige Schaltbild anklicken, es wird dann in voller Auflösung dargestellt.)

Die Wahl fiel auf ein flaches Gehäuse, welches ich bei IT (Intertechnik) entdeckt hatte.
Es ist der Bauvorschlag "Dali", ein 2-Wege System. Mit 19 mm Seas Kalotte ohne Ferrofluid im Luftspalt und einem
130 mm Peerless Tief-Mitteltöner, mit guten Mittelton Wiedergabe- Qualitäten.
Die Frequenzweiche ist nur aus Luftspulen und Folienkondensatoren aufgebaut, Einzelheiten siehe IT Katalog oder Homepage.
Das Gehäuse ist aus 10 mm Spanplatte, gespachtelt, geschliffen und vor der Acryl-Lackierung mit Tiefengrund behandelt.
Rauminhalt : 10 Liter, mit Bassreflex-Öffnung.
Der Verstärker ist selbst ausgedacht und so einfach wie möglich aufgebaut.
Die ECC 85 wurde gewählt, weil ich davon noch eine Menge aus alten Radios nutzlos herumliegen hatte. Die ECC 85
unterscheidet sich von einer ECC 81 auch durch andere Pinbelegung und einer zusätzlichen Abschirmplatte zwischen den
beiden Triodensystemen. Die Platte sollte an Masse gelegt werden.
Die EL 84 werden nicht an der Leistungsgrenze betrieben, um die Wärmeentwicklung in Grenzen zu halten und um die
Lebensdauer zu verlängern. Eine Paarung durch Selektion ist allerdings notwendig, die Werte sollten nicht sehr
abweichen. Der Eingangs Wiederstand von 600 Ohm soll Einstreuungen auf der langen Zuleitung gering halten und ist kein Problem
für den niederohmigen Vorverstärker- Ausgang. Die Ausgangsleistung liegt bei 10 Watt, welche aber völlig
ausreichend ist.
Die Eingangsempfindlichkeit kann durch Umlegen der Gegenkopplung von der 4 Ohm Anzapfung auf die 16 Ohm Anzapfung reduziert
werden, oder durch ändern des 24 K Widerstands. Dadurch wird auch der Dämpfungsfaktor beeinflusst, welcher sich
in mehr oder weniger Basspegel beim Impedanzmaximum des Tieftöners zeigt, was aber Geschmackssache ist.
Der 220 pF Kondensator verbessert das Rechteck-Übertragungsverhalten.
Die Isophon Übertrager mit Raa = 8k sind Fundstücke von einem Berliner Schrottplatz, und waren noch in original
Verpackung. 2,5 Kilo schwer, Kilopreis: 4 DM.
Der Verstärker wurde in Funktionsblöcke aufgeteilt.
Die Blöcke " Anschluß-Platte" , "Netztrafo", "Ausgangstrafo" und
"Verstärker" wurden auf 2.5mm Alu-Bleche montiert und in entsprechende Aussparungen eingesetzt.
Die Netztrafos sind speziell für diesen Amp angefertigt.
Netzteil und Frequenzweiche wurden einfach nur mit Bubble-Folie eingewickelt und in das Gehäuse gelegt, damit nichts
klappert.
Die viele Arbeit hat sich doch gelohnt, der Küchen-Sound ist jetzt einmalig.
Und auch der WAF ist in grünem Bereich.
Gruß aus Zülpich,
Armin Ohrem
eMail: armin.ohrem@arcor.de