Kopfhörer-Amp mit der C3g
- von Oliver Stick

Hallo Jochen,
anbei nun ein paar Fotos meiner Interpretation des C3g-Kopfhörerverstärkers von Heinrich Siemens.


Vorab muß ich sagen, dass ich absoluter Laie der Elektrotechnik oder Elektronik bin, aber passionierter DIY-Lautsprecherbauer.
Über das Stöbern im Internet und einer gewissen "analogen" Veranlagung begann ich mich, für Röhrenverstärker zu interessieren, und über kurz oder lang kam ich auch auf Deine Seite.
Über den Zeitraum eines Jahres habe ich mir dann ein Grundverständnis der Röhrentechnik angelesen, so daß ein Schaltplan keine reine Grafik mehr war.
Nach dem Abwägen einiger Schaltungen (auch auf Headwize) hatte mir Heinrich Siemens C3g-Amp sofort angetan, und die Arbeit begann.


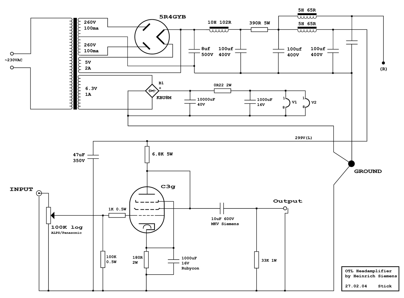
Änderungen an der Schaltung habe ich nur wenige vorgenommen, so zum Beispiel, dass das Netzteil sehr klassisch mit Röhrengleichrichter und Drosseln ausgestattet ist. Natürlich ist eine 5R4 absoluter Overkill für diese Schaltung, aber man schaut ja auch hin..

Schaltung
(Mit der Maustaste das Schaltbild anklicken, es wird dann in voller Auflösung dargestellt.)

Der Aufbau basiert auf einer 8mm starken Aluminiumplatte für die solide Optik und die Möglichkeit, von unten Gewinde in die Platte schneiden zu können. Das Layout des Verstärkers ist wohl nicht ganz optimal, wie mir auch Herr Siemens in einem netten Emailaustausch bestätigte, aber als Neuling macht man nun mal Fehlerů.




Ansonsten ging die Verkabelung problemlos vonstatten, und auch bei der Inbetriebnahme wurden keine Bauteile abgefackelt. Allerdings hatte ich zuerst ab mittleren Lautstärken etwas Netzbrumm auf den Kopfhörern, so daß ich mich nach einer Reihe von Maßnahmen zu einer kompletten Neuverkabelung entschloss. Das löste meine Probleme tatsächlich!


Die verwendeten Bauteile sind von guter Qualität, der Trafo und die Drosseln kamen von



Klanglich hat sich über die Monate viel getan, klang der Amp doch anfangs "nett", aber nicht wirklich berauschend. Über die Zeit brannten die C3g aber wohl ein, denn der Klang wurde immer freier und definierter. Jetzt empfinde ich ihn als sehr ehrlich und ausgewogen, mit einer gewissen Wärme im Bass.
Auf jeden Fall war es ein prima Einstieg in die Röhrenwelt, und weitere Taten werden sicher folgen!

Viele Grüße,
Oliver

Zurück zur Hauptseite