Der "Red Devil" - Amp
von JoFi und Peter Schippmann (Schippi)


Ein Kollege (Schippi nämlich) bot mir an, mit ihm einen Röhrenverstärker zu bauen.
Natürlich sollte das Gerät hübsch anzuschauen sein und gut klingen.
Ausserdem brauche ich vier Eingänge (Cinch) und es müssen "normale" Lautsprecherboxen anschließbar sein.


Nach 1 ˝ Jahren mühsamer Arbeit und einigen mechanischen und elektrischen Rückschlägen ist nun der Bau des Verstärkers abgeschlossen.

Aufbau und Design
Das Chassis des Verstärkers besteht aus vier U-Profilen mit aufgeschraubter Deck- und Bodenplatte.


Die "feminin" geschwungene Front besteht aus drei zusammengeleimten Edelholzteilen, welche mit Teaköl behandelt sind.


Die Bedienung erfolgt über drei Metalldrehknöpfe an der Front.


Ein weiteres Holzteil, das sich auf der Deckplatte befindet, nimmt die Vorverstärkerröhre auf, während zwei rotlackierte Winkelbleche als Sichtblende dienen.


Auf dem U-Profil, welches die Rückwand bildet, befinden sich: Acht Chinchbuchsen, vier Lautsprecherklemmen, die Netzbuchse und zwei Sicherungshalter.
Die Bodenplatte ist mit Lüftungslöchern versehen und eloxiert.
Die Trafos sind auf die obere Chassisplatte geschraubt und ragen durch die roten Sichtblenden.
Verstärkerschaltung
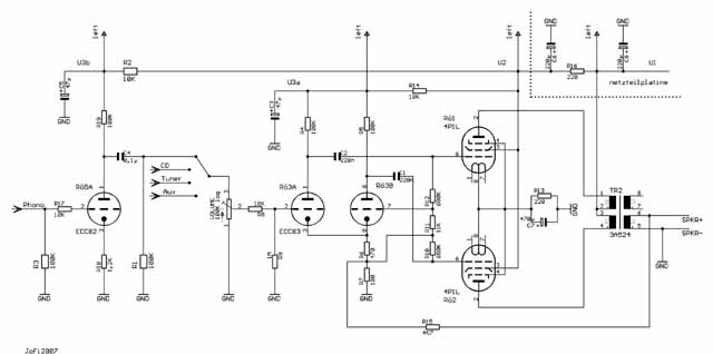
Schaltplan Amp
(Mit der Maustaste das Schaltbild anklicken, es wird dann in voller Auflösung dargestellt.)

Das Eingangssignal gelangt von den Chinchbuchsen auf den Eingangswahlschalter, wobei das Signal aus dem ersten Buchsenpaar über eine extra Verstärkerstufe (Röhre 5 a) geführt wird. Danach gelangt es über das Lautstärkepoti an die Phasenumkehrstufe (Röhre 3) und steuert die Endröhren (Röhre 1 & Röhre 2) im Gegentakt an. Eine geplante Phasenumkehrstufe in Katodynschaltung (engl.: Concertina) wurde auf Grund der zu geringen Ausgangswechselspannung verworfen. Bei der vorliegenden Schaltung erhalten wir 50 Vss Nutzwechselspannung gegen nur 5Vss der Katodynschaltung.
Die Endröhren arbeiten im Klasse-A-Betrieb, wobei sich der Ruhestrom über den Katodenwiderstand automatisch einstellt.
Über den Ausgangstrafo gelangt das Signal an die Lautsprecherklemmen. Über R15 wird ein Teil der Ausgangsspannung auf die Phasenumkehrstufen gegengekoppelt, um den Klirrfaktor und den Innenwiderstand der Endstufe zu verringern.

Schaltungsbeschreibung Netzteil:

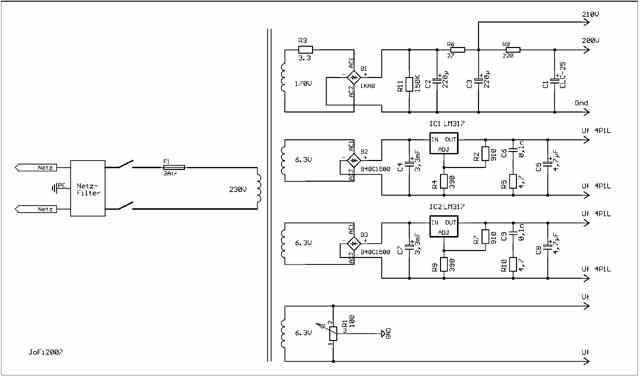
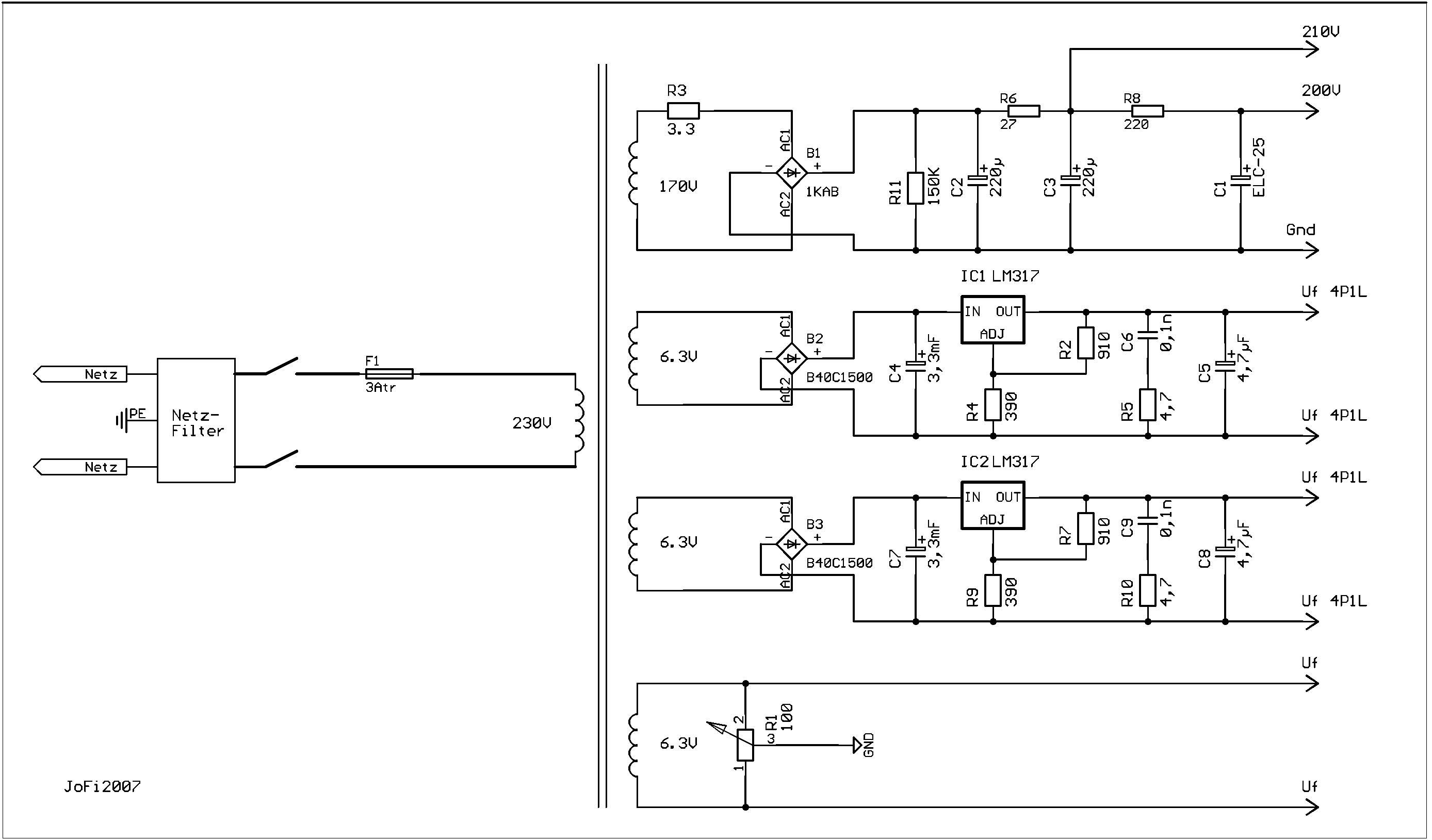
Schaltplan Netzteil
(Mit der Maustaste das Schaltbild anklicken, es wird dann in voller Auflösung dargestellt.)

Das Netzteil stellt vier unabhängige Spannungen zur Versorgung des Röhrenverstärkers zur Verfügung: 1. die Hochspannung von 200 V
2. Wechselspannung von 6,3 V, zur Heizung der Vorstufenröhren
3. geregelte Gleichspannung von 4,2 V, zur Heizung eines Endröhrenpaares
4. geregelte Gleichspannung von 4,2 V, zur Heizung des anderen Endröhrenpaares
Zu 1.:
Die Trafospannung von 170 V gelangt über die Sicherung und den Strombegrenzungswiderstand R3 an den Gleichrichter B1 und lädt den Ladeelko C1. Widerstand R11 dient zur Entladung der Elkos nach Abschalten des Gerätes. Über die Widerstände R6, R8 und die Siebkondensatoren C3, C1 werden die Endstufen mit Gleichspannung versorgt. Weitere Siebglieder in freier Verdrahtung versorgen die Phasenumkehrstufen und die Vorstufe mit Gleichspannung.

Zu2.:
Die Heizung der Vorstufenröhren ist direkt mit der 6,3 V-Wicklung des Netztrafos verbunden.

Zu 3./4.:
Die Heizungsspannung der Endröhren wird für den linken und rechten Kanal getrennt aus zwei 7,5 V-Wicklungen des Trafos gewonnen. Nach der Gleichrichtung und Regelung mit dem integrierten Spannungsregler LM317 erhalten wir die erforderliche Gleichspannung von 4,2 V. Der Spannungsteiler für den LM317 errechnet sich wie folgt:
Zwischen Regeleingang und Ausgang stellt der Regler eine Spannung von Uref = 1,25 ein. Somit brauchen wir noch einen Spannungsabfall von 2,95 V vom Regeleingang nach Masse, um auf die Ausgangsspannung von 4,2 V zu kommen. Wir wählen für R1 = 200 Ω und berechnen R2 zu: R2 / 2,95 V = R1 / 1,25 V

R2 = 200 Ω * 2,95 V / 1,25 V

R2 = 472 Ω

Tagebuch:


Nach Beschaffung des Materials geht es frisch ans Werk:


Die Alu-U-Profile werden abgelängt und mit den nötigen Bohrungen versehen.


Probehalber werden die Buchsen eingesetzt: passt!
Die Deckplatte erhält Löcher für Röhrensockel, Netztrafo und Befestigungselemente.


Ich vergiesse die Ausgangstrafos in den zuvor etwas gekürzten Bechern.


Lackierung der Trafos: der Haftgrund hält nicht auf den Trafobechern und muß wieder mühsam abgekratzt werden. Ich lackiere die Trafos ohne Haftgrund.
Die Bodenplatte wird mit Lüftungslöchern in Form meiner Initialen gebohrt.




Nach dem Lackieren der Alu-Profile verschraube ich diese mit der Deckplatte und montiere Röhrenfassungen, Schalter, Buchsen, Poti und Sicherungshalter.


Der Netztrafo und Lötösenleisten werden montiert.
Ich entwerfe das Layout für die Netzteilplatine am Computer und belichte, ätze und bohre die Platine; danach Schutzlackierung und Bestückung.


Jetzt kann die Platine im Chassis montiert und mit dem Netztrafo verbunden werden.
Test: Alle Spannungen sind wie erwartet.
Die Eingangsbuchsen, Input-Schalter und Lautstärkepoti werden verdrahtet und alle Heizleitungen verdrillt verlegt.
Test: Die eingesteckten Röhren glühen freundlich.
Die Bauteile werden laut Schaltplan mit den Fassungen und den Lötleisten verlötet und der Rest der Verkabelung erstellt.


Ich schliesse die Ausgangstrafos provisorisch an.
Test: ziemliches Brummen in den Lautsprechern und keine richtige Leistung.
- Schippi muss ran. Er ändert die Schaltung (Phasenumkehrstufe) und ändert die Verkabelung leicht um. Ausserdem ermittelt er die optimale Ausrichtung der Ausgangstrafos zum Netztrafo, um den Brumm zu minimieren.






Wir sind zufrieden und fertigen die Holzteile und die roten Sichtbleche, was leichter gesagt als getan ist und einige Präzision sowie Spezialwerkzeug erfordert.


Nach der Endmontage erstrahlt der Red Devil in vollem Glanz.
Bei der Hörprobe läuft es uns kribbelnd den Rücken runter: der Denon Transistorverstärker hat ausgedient...!

Die Messdaten


Ausgangsleistung: 2 * 4,5 W an 4 Ω
Frequenzgang: 7,8 Hz - 46 kHz bei -3 dB
Klirrfaktor: 0,96 % bei 1 Veff
Verstärkung Lineeingänge: 26 dB
Verstärkung Eingang 1: 48,52 dB
Fremdspannungsabstand: 58 dB
Materialbeschaffung:
Bauteile für Röhrenverstärker gibt´s bekanntlich nicht an jeder Ecke, daher die Bezugsquellen der wichtigsten Sachen: Aluminiumplatten und -Profile: Gemmel Metalle GmbH
Edelholz: Geschäft für Schiffszubehör
Ausgangstrafos: Amplimo (Holland, seit kurzem bei Tube Audio auch in Deutschland)
Netztrafo: MultiPCB
Röhren: BTB Elektronik
Kleinteile: Segor Elektronik
Knöpfe und Füsse: Ausschlachtgeräte
Der Phono-Amp:






Als krönenden Abschluss sozusagen baute ich noch schnell einen passenden Phonovorverstärker, den jedoch konventionell mit einem Doppel-Opamp. Vom Design her passt er hervorragend zum Vollverstärker

Viel Freude beim Nachbauen, wünchen
JoFi und Schippi

Zurück zur Hauptseite