Der "Piccolino"
von Hans-Dieter Haase

Entstehungsgeschichte des Piccolino

Als Schüler baute ich mir den Piccolo 58 von Radio-RIM. In meiner Lehrzeit verkungelte ich das Gerät leider an einen Mitlehrling. Durch die Beschreibungen des Piccolo 49 und des Piccolo 58 auf der Homepage von Jogi‘s Röhrenbude reifte in mir der Entschluss, dieses Gerät noch einmal zu bauen.

Eine alte Holzschatulle war vorhanden, leider jedoch flacher als das Original. Somit passten die Flachbatterien nicht hinein. Auch war der 4-KOhm-Kopfhörer nicht mehr vorhanden. Der hätte ohnehin nicht in den flachen Deckel gepasst. Da erinnerte ich mich daran, dass ich vor 40 Jahren mit der P2000 einen 2m-Sender in Streifenbauweise gebaut hatte. Die P2000 wurden dabei auf einem Chassisstreifen festgeschraubt und direkt verdrahtet. Die Fassungen enfielen wegen der erforderlichen kurzen Verbindungen auf UKW.

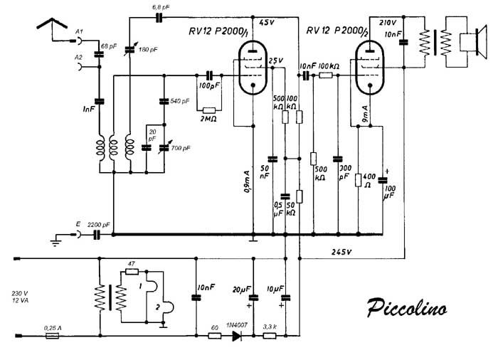
Dieses Prinzip wendete ich auch hier an. Die Fassungen mussten jetzt aber aus Platzgründen entfallen. Als Schaltung bot sich die Schaltung des Heinzelmann an. Als Schwingkreis fand sich ein ausgeschlachteter Ferritstab in der Bastelkiste, auf dem sich Schwingkreisspulen für Mittel- und Langwelle einschließlich Koppelspulen für einen externen Antennenanschluss befanden. Aus Platzgründen musste der Stab gekürzt werden und somit auf Langwelle verzichtet werden. Der Bereichsumschalter hätte auch nicht mehr in das Gehäuse gepasst, und der Piccolo hatte ja auch nur Mittelwelle. Der vorhandene alte Flach-Drehko hat eine Kapazität von ca. 700pF. Der Mittelwellenbereich von 500 bis 1600 kHz musste deswegen mit Parallel- und Serien-C entsprechend eingestellt werden.

Für die Heizung wurde ein kleiner Trafo (der graue im Bild) eingesetzt. Somit entfiel auch der "Heizofen" Vorwiderstand. Dieser Lösung wurde der Vorzug gegenüber der Heizung über Vorschaltkondensator gegeben, da die Fadenwiderstände der vorhandenen P2000 doch differierten.
Vielleicht sollte man noch darauf hinweisen, dass bei dieser Schaltung ein Pol des Netzes am Chassis liegt. Deswegen isolierter Einbau und die obligatorischen spannungsfesten Kondensatoren zwischen Antennen- und Erdbuchse !

Wie im Heinzelmann sollte natürlich auch ein Lautsprecher eingebaut werden. Aus Platzgründen fiel die Wahl auf einen mit 0,8 Watt Leistung und ca. 7 cm Durchmesser. Nach dem ersten Probelauf ergab sich am großen Laborlautsprecher eine brüllende Lautstärke, während der kleine nur leise quäkte. Also musste nachträglich eine größere Lösung gefunden werden, die aber auch noch hineipassen musste. Die Lösung war das Vorziehen des Lautsprechers in den Deckelinnenraum. Damit passte die Netzzuleitung nicht mehr in den Deckel. Für den Netzanschluss wurde daher im Kastenunterteil ein Miniatur-Netzeinbaustecker (wie im Trockenrasierer) vorgesehen.
Der Ausgangstrafo hat übrigens die Größe M 42.

Das Ganze hört sich hinterher recht einfach an. Nachdem die Grundidee feststand, ergab sich der endgültige Aufbau erst durch stundenlanges Hin- und Herschieben der Bauteile. Aus Platzgründen mussten teilweise moderne Bauteile eingesetzt werden. Sicherlich kann man manches damit noch kleiner machen, aber die Bastelkiste gab dies nicht immer her und die P2000, die es sein sollte, kann man nun mal nicht kleiner machen.

Die Empfangsleistungen des kleinen Gerätes sind beachtlich. Mit 2 Meter Draht als Antenne ohne Erde sind immer mehrere Sender in Lautsprecherstärke zu hören. Im Keller tut es auch das Metallgitter des Kellerfensters. Mit meiner außen angebrachten Aktivantenne, lose über 56 pF angekoppelt, ergibt sich brüllender Lautsprecherempfang vieler Sender. Durch den hier wegfallenden Störnebel des Gebäudes und der definierten Erde ist der Empfang erstaunlich klar und frei von Störungen.

Ein Name für das Gerätchen musste natürlich auch her. Der Piccolo war‘s ja nun nicht mehr. Ein Heinzelmann war’s aber auch nicht. Also fiel die Wahl wegen der Piccolo ähnlichen Verpackung auf Piccolino.

Es folgen Fotos, incl. Detailfotos, und das Schaltbild des Piccolinos.





Aus Gründen der Nachbausicherheit habe ich das folgende ursprünglich kleine und komprimierte, dadurch leider aber auch unscharf gewordene, Bild gegen dieses unkomprimierte große ausgetauscht.








Auf Anfrage von mir schrieb mir Hans-Dieter :

Hallo Jochen,
der Ausgangstrafo ist ein Ausgangstrafo für eine ECL 80 mit 11 KOhm Impedanz auf sekundär 4 Ohm. Die P 2000 würde aber mindestens das Doppelte benötigen, nur so etwas ist heute sehr schwer zu bekommen.
Die rote Wicklung auf dem Ferritstab ist die Rückkopplungswicklung. Von einer vorhandenen Spule mit passendem Durchmesser wurde soviel abgewickelt, bis sich ein vernünftiger Rückkopplungseinsatz ergab. Ich habe nicht nachgezählt, aber es sind ca. 10 Windungen. Die Aussenantennenwicklung war auf dem Ferritstab zusammen mit der Schwingkreisspule vorhanden.
Gruß, Dieter

Zurück zur Hauptseite