Verrückt?

Ja ein wenig schon, aber der Reihe nach. Verstärker und solch ähnlichen "Mist" baue ich schon eine ganze Weile. Angefangen hatte es mit einem Kassetten-Radio-Recorder Anett zur Jugendweihe und dem Wunsch etwas lauter hören zu können. Na ja, wie es so ist, alte Radiochassis vom Müll, etwas später dann ein kleiner 1Watt IC, A211 glaube ich, und so weiter und so weiter. So wie es sicherlich vielen Bastlern ergangen ist. Irgendwann kam dann das Interesse für Klassik und damit die Begeisterung recht ordentlich und entsprechend laut über Kopfhörer hören zu können. Klassik abends (spät abends!!) über Lautsprecher adäquat zu hören, war nicht möglich. Nachbarn und eigene Familie, wie es so ist. Ich hatte einen Klasse-A -Verstärker mit Transistoren diskret aufgebaut inklusive einer Schaltung zur Vermeidung der "Im Kopf Lokalisation". Funktionierte ganz gut und klang auch nicht schlecht. Ungefähr 13 Jahre ist das jetzt her. Ja dann kaufte ich einen CD-Player, einen weiteren und etwas später ein AKG K 1000.

Alle Testberichte lobten den Kopfhörer. CD war sowieso über jeden Zweifel erhaben, oder? Angeschlossen an verschiedenste Verstärker und …. es war nicht so toll wie überall beschrieben und langsam aber sicher hörte ich immer weniger Musik! Schon damals vor zwei Jahren eine Fundgrube. Bis dahin hatte ich abgesehen von Fernseher-Reparaturen noch nie etwas mit Röhren gebaut. Also Lesen und nochmals Lesen war angesagt. Eigentlich wollte ich ein SE-Amp mit EL34 oder KT88 bauen, um damit den Kopfhörer zu treiben. Interessant fand ich auch die Schaltung des WCF-Kopfhörer Verstärkers von Volker Jeschkeit in der Röhrenbude vorgestellt. Aber einen AKG K 1000 (Kennschalldruckpegel 74dB/mW und Impedanz 120 Ohm) kann die 12B4A nach meiner Rechnung nicht ausreichend laut ansteuern. Also doch der SE-Amp? Inzwischen las ich in Frihus Forum etwas über die Svetlana-"Telefunken" 6AS7 und deren gar nicht so schlechte Qualität. Als ich kurz darauf etwas preiswerter die "Svetlanas" erwerben konnte, griff ich zu und rechnete sehr lange, ob mit diesem "Rohr" der K 1000 ausreichend laut zu treiben wäre.

Auf dem Papier sah alles ganz gut aus, also Pfingsten genutzt und eine Versuchsschaltung aufgebaut, Treiber noch mit 6N8S als SRPP. Ja abgesehen von einer vergessenen Lötstelle und Masseverbindung (zu wenig Kontrolle im Eifer des Gefechtes) spielte das Ding auf Anhieb und in einer Qualität ….. Ich kramte eine CD nach der anderen hervor und Musikhören macht(e) wieder Spaß! Der "Klang" überzeugte mich restlos. Das eigene Baby ist immer das schönste, oder? Außer der Kontrolle aller statischen Gleichspannungen, die verblüffend identisch mit meiner Rechnung übereinstimmten, hatte ich nur mit Rechteck geprüft. Ich prüfe Verstärker lieber mit Rechteck als Sinus. IMHO sieht man beim Sinus nicht allzu viel. Volker hatte recht, "Frequenzgang ohne Ende". 100 KHz Rechteck am Ausgang bei Vollaussteuerung so wie es eingespeist wurde! Ich hörte mehrere Wochen mit dem Provisorium getreu dem Motto: "das Provisorium überlebt immer das Laboratorium", bis es knallte! Der zu knapp bemessene Kathoden-Kondensator (40Volt!) der 6N13S war geplatzt. Zum Glück kein weiterer Schaden.

Nun begann die für mich "schwierigere" Aufgabe, ein Gehäuse zu bauen. Das Chassis ist von Schaeffer, das Holzgehäuse selbst gebaut.


Die Verdrahtung ist nicht so "qualvoll" wie der Gehäusebau! Ich denke und hoffe es geht vielen Bastlern so.


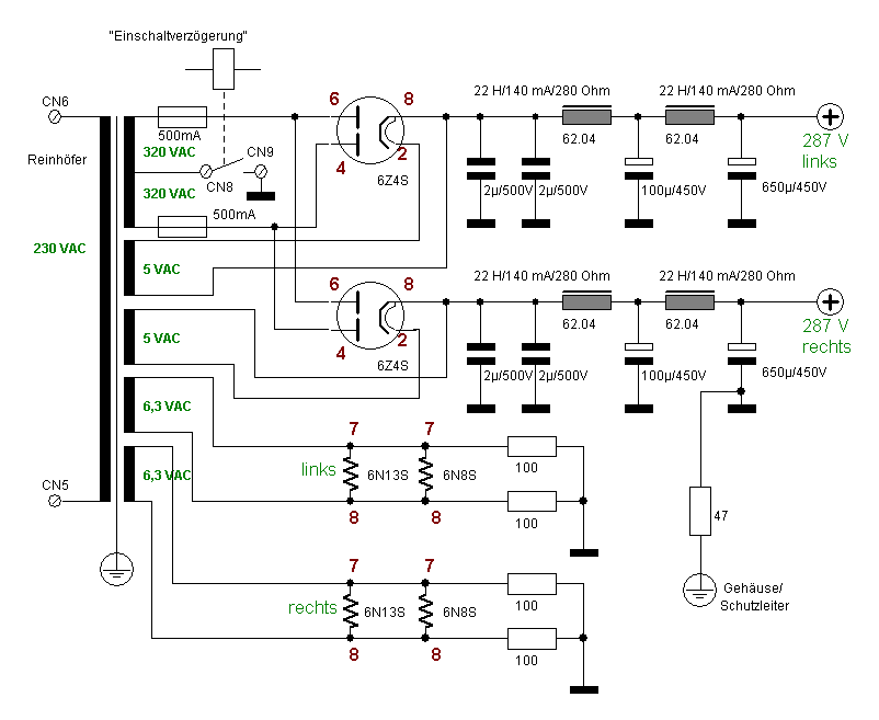
Die Drosseln und der Trafo stammen von Reinhöfer, Danke an Gerd, exzellente Qualität! Das Netzteil hatte ich vorher mit dem PSUD-Programm von Duncan simuliert.

Von Volker Jeschkeit bekam ich den Hinweis, die Gittervorspannung für die obere Hälfte des WCF nicht über einen Spannungsteiler aus der Betriebsspannung zu gewinnen, sondern über einen Kathoden-Widerstand zu erzeugen. Es ist die sichere Arbeitsweise für den Kathodenfolger. Die Zwar erhöht das den Ausgangswiderstand, trotzdem ist der Verstärker noch laut genug, zumal mittlerweile der Eingang keine SRPP-Stufe mehr ist und ich ein wenig Verstärkung gewann. Zwar reizt es mich, das ganze einmal ohne den (oberen) Kathoden-Widerstand aufzubauen, aber der Rat des "alten Hasen" hielt mich bis jetzt davon ab und wird es wahrscheinlich auch in Zukunft tun.

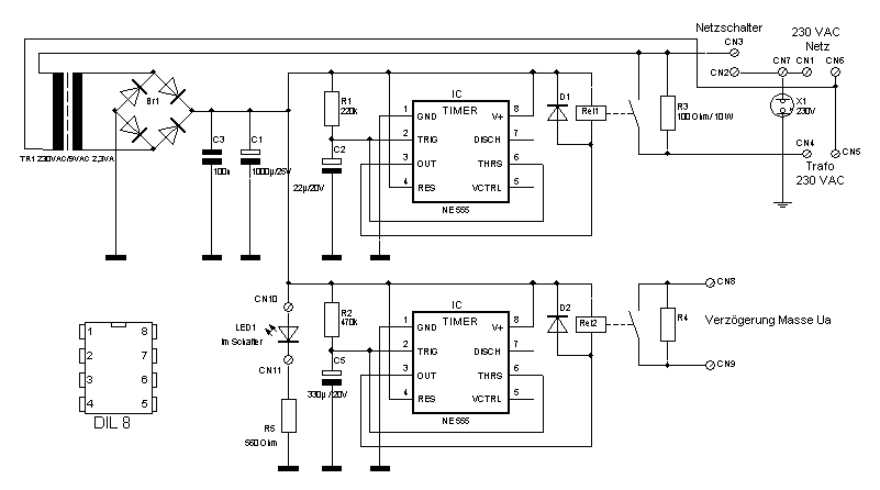
Die Schutzschaltung dient zur Unterdrückung des Einschalt-Stromimpulses und der verzögerten (ca. 1 Minute) Zuschaltung der Anodenspannung. Ja Silizium im Verstärker, ich habe damit kein großes Problem. Ich hoffe die Röhren werden es mir danken.

Die aufgenommenen FFT-Spektren eines 315 Hz -Tones von der CD ist mittels einer recht einfachen Soundkarte entstanden. -10 dB entsprechen 1,8Volt an 122 Ohm. Brummen und Rauschen ist mit dem K-1000 nicht zu hören, man muss schon einen sehr empfindlichen Kopfhörer anschließen, um das zu hören. Dafür ist aber der Verstärker nicht entstanden, sondern speziell für den K-1000. Auch ein DDR-Kopfhörer (teilweise für 20,-€ bei Ebay), der HOK80, spielt ganz gut, allerdings bei weitem nicht auf dem Niveau des K-1000.


Mittlerweile habe einen zweiten Verstärker aufgebaut, denn der erste Verstärker erfreut einen guten Freund. Hier ein kleiner Kommentar von ihm dazu, den ich per Mail erhielt:

Hallo, mein lieber Ralf, von etwa 22:35 bis jetzt hatte ich DAS Hörerlebnis; ich habe ein Teil meiner CD´s mit Deinem Verstärker abgehört: "Unfassbar" Ich habe keine Worte mehr, macht´s gut Werner
Geschickt hatte Werner die Mail 01:49 Uhr. Und ich fragte vorsichtshalber noch einmal nach, Unfassbar war positiv gemeint!

Inzwischen habe ich auch einige 6J5 bzw. 6S2S die ich demnächst als Eingangsstufe einsetzen werde. Hatte es mit einem System der 6N8S versucht und festgestellt, es reicht aus die 6N13S auszusteuern.
Fazit: Es hat viel Spaß gemacht den Verstärker zu bauen. Was will man mehr? Außerdem bin ich, und ich bin mir der Subjektivität bewusst, klingt das Teil verdammt gut. Ich werde noch probieren, was eine Stromquelle mit Halbleitern, so wie von Heiko Lange in seinem Projekt 6AS7 SE-AMP beschrieben, in der Eingangsstufe als Anodenlast etwas bringt.
Das Teil ist nicht billig! Manche kaufen sich für das Geld eine komplette "Anlage". Aber wir sind nicht manche, sondern krank; vom Röhren-Virus befallen......

Über Hinweise und Kritiken würde ich mich freuen. Das wird nicht das letzte Röhrenprojekt gewesen sein, es macht einfach Spaß mit den "Oldtimern" zu bauen.

Ich danke meiner Familie, dass sie es tolerierten, wenn ich, selten zu Hause, auch noch im Bastelkeller verschwand.

Tschüss
Ralf Raudonat

Zurück zur Hauptseite