Gegentakt-Verstärker in AB-Betrieb für EL34 / 6L6GC
in Anlehnung an die Schaltung des legendären "Grommes 260A"
von Ernst Rößler

Beim Durchstöbern verschiedener Internetseiten, die sich mit Audio-Röhrenprojekten befassen, stieß ich vor einiger Zeit auf eine Gegentakt-Schaltung aus dem Jahre 1958. Urheber war die Fa. Grommes/Precision Electronics in USA, die schon damals HI-FI- Verstärker produzierte. Die Schaltung zeigt einen Monoblock mit 2 x 6550 / KT 88 in der Endstufe, dessen Vorstufen DC-gekoppelt sind. Außerdem wurden die Schirmgitterspannung der Endröhren sowie die Anodenspannung der Vorröhren mit Hilfe einer 6L6 GB stabilisiert. Auch die Gittervorspannung der Endstufe wurde mittels einer Stabilisatorröhre OB2 geregelt. Dieser Verstärker hatte zu seiner Zeit erhebliches Aufsehen erregt und außerordentlich gute Kritiken bekommen. Im übrigen kann man diese auf der Webseite der Fa. Grommes (diese Firma exisitiert heute noch!) nachlesen, denn genau diese Monoblöcke werden zur Zeit in limitierter Auflage nochmals produziert und angeboten! (zu stolzen Preisen natürlich!) -

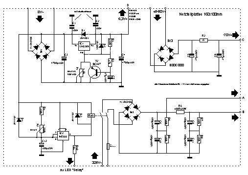
Das Bild der Originalschaltung :

Original Grommes-Schaltung

(Mit der Maustaste das Bild anklicken, es wird dann in voller Auflösung dargestellt.)

Da ich nach diversen SE-Projekten in Verbindung mit meinen Canton-Boxen Ergo 1200 (90 dB) den Wunsch hatte, jetzt einmal einen Verstärker zu bauen, mit dem ich meine Musik auch einmal in der von mir geliebten höheren Lautstärke hören konnte, und mich nicht wieder der inzwischen beiseitegestellten Transistorendstufe bedienen wollte, beschloß ich, die Schaltung nachzubauen.
Wenn ich auch beruflich mit Elektronik absolut nichts zu tun habe, (ich bin Augenoptikermeister) so beschäftigte ich mich doch schon um zarten Alter von ca. 12 Jahren (ich bin jetzt 54) mit der Röhrentechnik, baute Audions, Zweikreis-Empfänger und vor allem auch HF-Schaltungen, was dann auch mit 18 Jahren den Erwerb der A-Lizenz Amateurfunkprüfung zur Folge hatte. Mein Interesse am Bau von Audio-Röhrenverstärkern begann allerdings erst vor etwa einem Jahr. Nach diesem kleinen Exkurs zu meiner Person kehren wir jetzt aber schnell wieder zum Thema zurück :
Nach diversen Versuchen wurden an der Originalschaltung folgende Veränderungen vorgenommen:

  • 1. Ich wollte keine Monoblöcke, sondern einen Stereo-Vollverstärker bauen

  • 2. Die Endstufe wird in Ultralineartechnik betrieben

  • 3. Die "Dual Damping Control" Schaltung wurde nicht übernommen.

  • 4. Die Spannungsversorgung wurde komplett neu geplant; es werden Silizium Dioden statt Gleichrichterröhren benutzt. Gleichstromheizung und Anodenspannungsverzögerungsschaltung wurden neu hinzugefügt

  • 5. Die Anodenspannungen der Vorstufen- und Phasenumkehr/Treiberröhren werden statt mit einer 6L6GB mit Hilfe des IC's VB408 stabilisiert

  • 6. Die Kathoden der Endröhren werden nicht über eine Meßbuchse am Gehäuse "beerdigt", sondern über einen 1 Ohm Widerstand auf der Platine. Dort ist ein Meßpunkt der auf Kathodenpotential liegt, vorgesehen. Dieser wird mit einer Bananenbuchse an der Gehäuserückwand verbunden, um dort die Kathodenströme mit Hilfe eines Meßinstrumentes im Millivoltbereich direkt ablesen zu können. 1 mV Spannungsabfall an 1 Ohm entspricht bekanntlich 1mA! - Mehr dazu im Abschnitt Abgleich und Inbetriebnahme

  • Der Aufbau sollte möglichst einfach und mit heute problemlos erhältlichen Bauteilen realisiert werden; außerdem entschied ich mich, die Schaltung auf 3 Platinen aufzubauen ( je 1x Verstärker für Kanal R & L, 1x Netzteil ). Dies gewährleistet ein hohes Maß von Nachbausicherheit, da Verdrahtungsfehler weitgehend ausgeschlossen sind.
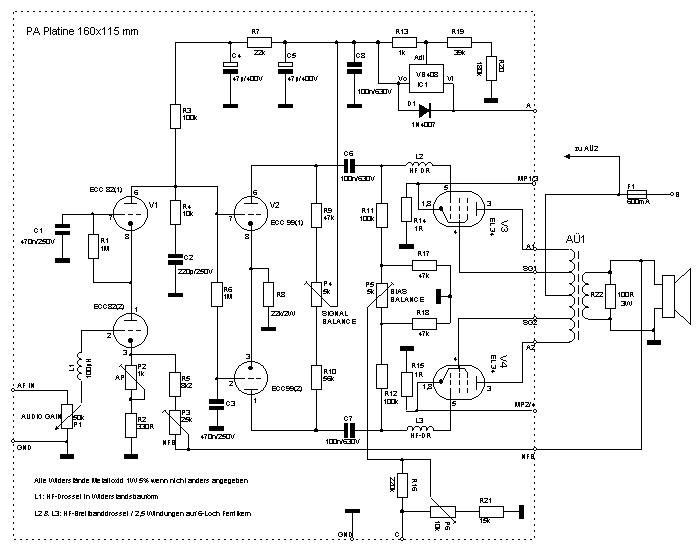
    Hier nun die Schaltung, so wie der Verstärker letztendlich aufgebaut wurde:

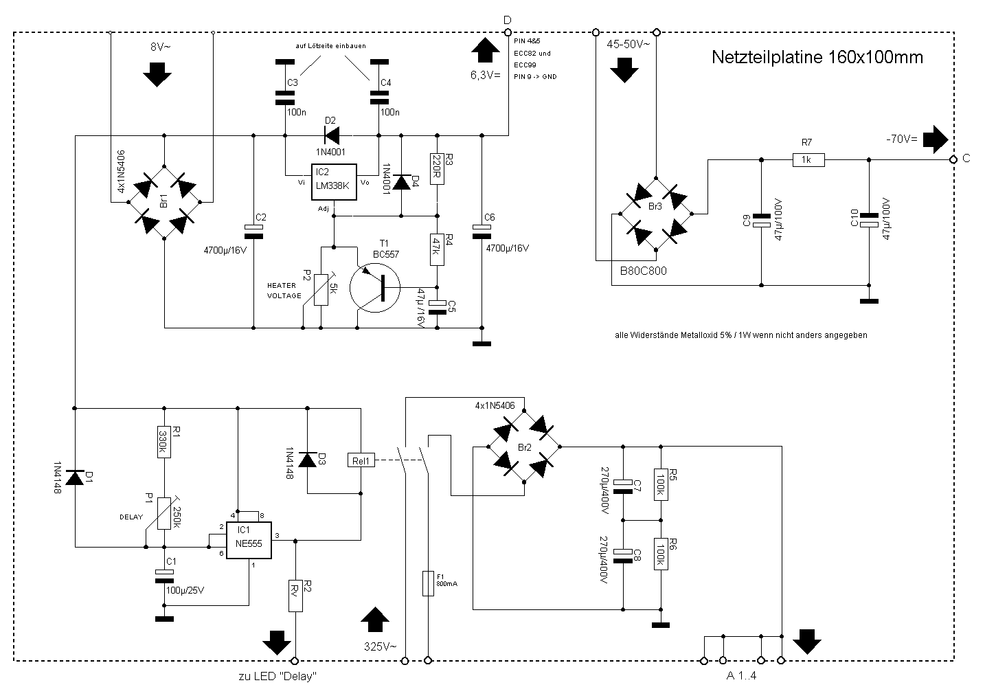
    Schaltung Endstufe

    (Mit der Maustaste das jeweilige Bild anklicken, es wird dann in voller Auflösung dargestellt.)

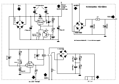
    Schaltung Netzteil

    Grundsätzliches zur Verstärkerschaltung :
    Es können sowohl EL 34, 6L6 GC, 6550 oder KT 88 eingesetzt werden, wenn der Netztrafo in der Lage ist, den erforderlichen Strom für die eingesetzten Röhren zu liefern. Natürlich muß die Primärimpedanz der Ausgangsübertrager den Endröhren angepaßt sein. Ansonsten sind keine Schaltungsänderungen erforderlich.
    Die hier beschriebene Version ist für EL 34 oder 6L6 GC ausgelegt.
    Die Phasenumkehr- und Treiberröhre 12 BH 7A kann auch durch den Typ ECC 99 JJ Tesla ersetzt werden.
    Bemerkenswert ist noch, daß es in dem Verstärker nur 2 Koppel-C's gibt, vom Treiber zur Endstufe. Ansonsten wird DC-Kopplung angewandt. Das ist sicher mit ein Grund für die Breitbandigkeit dieser Schaltung.
    Wem die ECC 82 und 12 BH 7A in Vorstufe und Phasenumkehrstufe zu "mickrig" sind, kann auch die altbewährte 6 SN 7 an deren Stelle verwenden. Auch dies ist ohne Schaltungsänderung problemlos möglich. Bei mir läuft ein solches Exemplar seit einigen Wochen. Vom Design ist das sicherlich eine sehr schöne Lösung! Auch hierfür habe ich ein Platinenlayout entwickelt.
    Anstelle der ansonsten üblichen 1k-Widerstände am Steuergitter der Endröhren wurden hier HF-Breitbanddrosseln eingesetzt, die HF-Schwingungen der Endstufe verhindern. Auch im Eingang der Verstärkerschaltung wird eine HF-Drossel von 1 mH direkt am Steuergitter eingesetzt. Sie sperrt hochfrequente Signale und verhindert, daß aus unserem Verstärker unter ungünstigen Voraussetzungen (Nähe zu starken Sendestationen) ein Empfänger wird.
    (Hier haben die leidvollen Erfahrungen eines Amateurfunkers mit Störeinstrahlungen in allen möglichen Geräten wie Hi-Fi Anlagen, Heimorgeln etc. ihre Auswirkungen hinterlassen ...)
    Die Anodenspannung für die ECC 82 und die 12 BH7 A bzw. ECC 99 werden mit dem IC VB 408 (Conrad) stabilisiert. Am Ausgang des IC's stehen ca. 280 - 290 V an, sofern die Werte von R13, R19 und R20 genau eingehalten werden. Wer will, kann R19 durch ein 50 K-Poti (0,6 W) ersetzen, um die Spannung auf beiden Endstufenplatinen exakt und gleich einzustellen (285 V sind hier erwünscht). Dies ist aber nicht zwingend erforderlich, da man auch durch Ausmessen und Paaren der Widerstände Spannungsdifferenzen kleiner 3 V erzielen kann, was durchaus tolerierbar ist.
    Manch ein Hi-Fi Freak mag vielleicht angesichts des 50 k-Trimmpotis im Eingang der Schaltung entsetzt sein. Ich benutze es zur Balance-Regelung, weil die Verstärkerschaltung sonst keinen Ansatz bietet, mit Ausnahme der Arbeitspunkteinstellung durch P2 oder der regelbaren Gegenkopplung (P3), aber da wollen wir wohl nicht drüber diskutieren. Wem es nicht gefällt, der kann es aber auch weglassen und das Lautstärkepoti in der Frontplatte direkt mit der Drossel verbinden. Bis jetzt habe ich jedoch keine nachteiligen Erfahrungen machen können.
    Das Netzteil ist auf einer Platine im Europa-Format (100 x 160 mm) aufgebaut und stellt alle erforderlichen Spannungen zur Verfügung. Die Gleichspannung für die Heizung der ECC 82 und der 12 BH 7A (ECC 99 ) wird mit Hilfe des LM 338K stabilisiert und kann mit P1 auf 6,3 V eingestellt werden.
    Außer der Einschaltverzögerung, die bei den angegebenen Bauteilwerten in weiten Grenzen mit P2 vorgewählt werden kann, bietet es keine großen Besonderheiten. Das Relais, welches von dem integrierten Schaltkreis NE 555 direkt angesteuert wird, sollte allerdings Goldkontakte besitzen. Ich verwende eines vom Typ E 3208, welches von Experience-Electronic geliefert wurde.

    Zum Aufbau:
    Das Platinenlayout wurde mit Target 3001 light entwickelt. Isoliert habe ich die Platinen mit einem lötbaren Plastikspray-Lack, die Details des verwendeten Plastiksprays :
    Name : Teslanol Uni Plast
    Hersteller: Teslanol AG , CH 3426 Aefligen
    Tel. 0041344452033
    Fax 0041344452017
    Da die Röhrenfassungen auf der Lötseite angebracht werden, sind alle Bauteile im Inneren des Verstärkers zugänglich. Die Platinen werden mit M3 Schrauben und einer 5mm Abstandshülse montiert. Die Öffnungen für die Fassungen sowie die Bohrungen für die Befestigungsschrauben mit Senkung wurden bei der Herstellung der Gehäuse-Deckplatte gleich im CNC-Verfahren mitgefräst, so daß keine mechanischen Arbeiten am Gehäuse mehr erforderlich waren. Gleiches gilt für die Trafoausschnitte und die Bohrungen für alle Elemente in Front- und Rückplatte.
    Die Platinen besitzen Bohrungen unter einigen Potis, so daß diese durch in der Gehäusedeckplatte ebenfalls eingeplante 3 mm Bohrungen von außen für den Abgleich zugänglich sind (BIAS, BIAS Balance und LS-Pegel).

    Das Layout der Platinen als Postscript-Datei :

    Grommes260A_AMP_Layout.PS

    Grommes260A_NT_Layout.PS

    Postscript Dateien bieten beste Auflösung. Einfach in Corel Draw oder anderes Vektor-Zeichenprogramm importieren und dann drucken oder auf Film belichten lassen, das ergibt höchste Kantenschärfe und beste Maßhaltigkeit !

    Das Layout der Platinen als JPG Datei:

    Grommes260A_Amp_Layout



    Grommes260A_NT_Layout



    Bestückungspläne als JPG Datei:

    Grommes260A_Amp_Best_Plan



    Grommes260A_NT_Best_Plan


    Das Gehäuse besteht aus schwarz eloxiertem, 2,5 mm starkem Aluminium und wurde von der Fa. Schaeffer Apparatebau in Berlin gefertigt.
    Die Verbindungen zwischen den Platinen und den externen Bauteilen wurden mit Lötnägeln (1,3 mm) auf der Platine und Kontaktfedern an den Kabelenden hergestellt. Dies ist im Aufbau- und Versuchsstadium sehr praktisch, da man Platinen ohne große Löterei aus- und wieder einbauen kann. Wenn das Projekt abgeschlossen ist, sollte man jedoch der Lötverbindung den Vorzug geben, da Kontaktfedern oxydationsanfällig sind. Auf den Abbildungen sind noch die Kontaktfedern zu sehen, die mit Hilfe von Schrumpfschlauch isoliert sind.
    Bitte nicht vergessen: Die Heizungsanschlüsse der beiden Endröhren müssen auf der Leiterbahnseite der Platine vor dem Einbau der Platine verdrahtet werden! (Siehe Bild!)




    Der Netztrafo und die AÜ's wurden von der Fa. Gerd Reinhöfer Electronic gefertigt. Hier die Daten :
    NT: Typ 52.26 - M102B / 325V 0,6A / 45V 0,6A / 6,3 - 8V 3A / 2x 6,3V 3,5 A
    AÜ: 2 x Typ 53.23 - 6,2K / 4 Ohm.
    Die Verkabelung der einzelnen Gerätekomponenten ist im Beschaltungsplan dargestellt :

    Beschaltungsplan der einzelnen Platinen

    (Mit der Maustaste das Bild anklicken, es wird dann in voller Auflösung dargestellt.)


    Inbetriebnahme und Abgleich:
    Nach Abschluß aller Verkabelungen wird zunächst ohne eingesetzte Röhren die Netzteilplatine überprüft. Nach dem Einschalten muß an Punkt D eine langsam ansteigende Gleichspannung meßbar sein, die mit dem 5 k Spindelpoti auf 6,3 V eingestellt wird.
    Diese Spannung wird später, nach dem Einsetzen der Röhren, nochmals kontrolliert und evtll. korrigiert. An Punkt C steht die negative Gittervorspannung mit ca. -60V. Mit dem Poti 2 (250k) kann die Verzögerungszeit für das Zuschalten der Anodenspannung eingestellt werden. Diese ist bei den gewählten Bauteilwerten zwischen ca. 30 und 60 sec. regelbar. An Punkt A muß nach Anziehen des Relais eine Spannung von ca. 455 V= zu messen sein.
    Anschließend werden die Trimmpotis auf den Verstärkerplatinen folgendermaßen voreingestellt: P1 - 5 in Mittelstellung, P6 Linksanschlag (Draufsicht auf die Platinen-Bestückungsseite).
    Folgende Spannungen müssen meßbar sein:
    An den Endröhrenfassungen von PIN 2 zu PIN 8 jeweils 6,3V ~
    Weiterhin auf Masse bezogen:
    ECC 82 und 12 BH 7A (ECC 99) Pin 4,5 6,3V=
    PIN 5 Endröhren (Steuergitter) ca. - 55..60 V=
    PIN 3 und 4 ca. 455 V=
    an R13 ca. 285 V=, Spannungsabfall über R13 ca. 1,25 V
    Wenn alle Meßwerte ok sind, ausschalten und Endröhren einsetzen.
    Bitte unbedingt spätestens jetzt die LS-Boxen anschließen !
    Je nach verwendeter Endröhre muß nun der Ruhestrom eingestellt werden.
    Den Ruhestrom für AB Betrieb kann man überschlagsmäßig wie folgt berechnen:
    IR = (Pa / Ub) x 0,7
    Bei der 6L6 GC ergibt das in unserem Fall 30 / 455 x 0,7 = 0,046 A = 46 mA.
    Da wir den Kathodenstrom messen, in dem der Schirmgitterstrom ebenfalls enthalten ist, und der Spannungsabfall am AÜ durch dessen ohmschen Widerstand nicht in Ub eingerechnet ist, können wir mit diesem Richtwert in keinem Fall zu hoch liegen und die Röhren beschädigen.
    Jetzt wird der Ruhestrom wie folgt eingestellt :
    P6 Linksanschlag, Meßgerät im Millivoltbereich an MP1 (Buchse V1 Rückseite Gehäuse), und Masse (Schwarze Buchse). Warten, bis Anodenspannung zugeschaltet wird.
    Sollte der Verstärker jetzt schwingen, vor der Messung bitte Verstärker ausschalten und GK- und Masse-Anschluß an der Sekundärwicklung des AÜ's vertauschen.
    Mit P6 auf 46 mV abgleichen. Dann Meßgerät an MP1 und MP2 anschließen. Mit P5 auf 0 mV abgleichen. Anschließend erste Messung widerholen und erneut auf 46 mV einpegeln.
    Diesen Abgleich führen wir an beiden Verstärkerplatinen durch.
    Verstärker ausschalten und ECC 82 und 12 BH7 A oder ECC 99 einsetzen.
    Einschalten und auf Anodenspannung warten.
    Meßgerät an PIN 6 ECC 82 anlegen. Mit P2 auf 80V einstellen.
    Achtung: durch die Änderung des Arbeitspunktes bei der angewandten DC-Kopplung braucht die Schaltung ca. 3 sec., bis die Spannung steht. Bitte immer nur kleine Veränderungen vornehmen und dann abwarten!
    Jetzt ist der Verstärker für den ersten Hörtest bereit.
    Mit P3 kann die Gegenkopplung mehr oder weniger stark eingestellt werden, je nach persönlichem Geschmack. P4 wird auf minimale Verzerrungen eingeregelt, wobei das erfahrungsgemäß ohne Sinusgenerator und Oszillograph schlecht möglich ist. Wer diese Meßmittel nicht besitzt, lasse den Regler in Mittelstellung.
    Somit ist der Abgleich abgeschlossen.

    Der hier beschriebene Verstärker ist jetzt seit ca. 4 Wochen bei mir in täglichem Gebrauch und treibt ein Paar Canton Boxen vom Typ Ergo 1200 an. Ich bin sehr beeindruckt von den äußerst kräftigen Bässen und den glasklaren Höhen, die auch schwierige Zischlaute absolut sauber wiedergeben. Eine Klangregelung erscheint völlig überflüssig. Mehr will ich zum Klangbild hier nicht ausführen, man muß es einfach hören !

    Bitte unbedingt beachten: Der Verstärker arbeitet mit Spannungen, die bei Nichteinhaltung der allgemein gültigen Vorsichtsmaßnahmen und Vorschriften lebensbedrohlich sein können. Der Verfasser übernimmt keine Verantwortung für Sach- oder Körperschäden, die beim Nachbau des oben beschriebenen Gerätes entstehen.
    Ernst Rößler, 55232 Alzey
    email : e.roessler@antzoptik.de

    Es folgen Layout und Bestückungsplan des Verstärkers mit Octal-Vorröhren-Bestückung.





    Es folgen Fotos des fertig aufgebauten Verstärkers.



















    Die verwendeten Trafos von Gerd Reinhöfer sind hier gut erkennbar. Die verwendeten Ausgangsübertrager mit der Bestell-Nummer 53.23 (M102b) hier im folgenden Bild erkennbar, sind für die Endröhren 6L6 GC bis KT 88 ausgelegt. Will man den Amp jedoch für die 6L6GC festlegen, so genügt der Aü mit der Best.-Nr. 53.14 (M102a).
    Soll die EL 34 Verwendung finden, ist der AÜ mit der Best.-Nr. 53.18 die erste Wahl.



    Wer sich den vom Ernst gebauten Verstärker nachbauen will und sich auch genau das gleiche Gehäuse nachbauen möchte, für den stelle ich hier die Original-Dateien ein, die mit dem CAD-Programm welches man sich von Schaeffer-Apparatebau Berlin herunterladen kann, erstellt wurden. Aber - Vorsicht ! Die Ausschnitte der Trafos sind für die im Artikel beschriebenen. Werden andere Trafogrößen verwendet, so sind selbstverständlich die Dateien anzupassen! Ebenfalls die Bohrungen der Chinchbuchsen auf der Rückseite sowie die Bohrung für den Netzschalter auf der Frontseite müssen ggflls. angepasst werden!

    Grommes_260A_Frontplatte.fpd

    Grommes_260A_Deckplatte.fpd

    Grommes_260A_Rückplatte.fpd

    Grommes_260A_Bodenplatte.fpd

    Wer an diesen Platinen interessiert ist, jedoch nicht inder Lage sich diese selber herstellen zu können kann sich diese auch bei Ernst bestellen. - Nur bohren muss man sich die Platinen noch selbst.

    Seit gestern Abend hat mein neuestes (vielleicht auch mein letztes) Projekt seine Testphase hinter sich und diese erfolgreich bestanden. Es ist der gleiche Verstärker mit 2 x 6 SN 7, aber als Parallel-Gegentakt Ausführung, mit einem ganz dicken Netztrafo (EI 150) von Experience Electronic und 4 x KT 90 pro Kanal. Natürlich läuft der auch mit weniger dicken Flaschen, wie z. B. EL 34. Die AÜ's sind auch von Gerhard Haas (Experience Electronic) und sind genau wie der NT allererste Sahne! Die ganze Sache läuft auch hier, trotz der momentan fliegenden Testverdrahtung, absolut brummfrei.
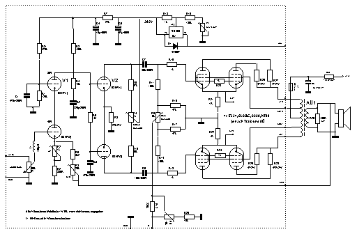
    Zum (vorläufigen) Abschluß dieser Seite stelle ich das Schaltbild, Layout sowie den Bestückungsplan dieses Parallel-Gegentakt-Amps incl. dem angepassten Netzteil vor.

    Zunächst die Schaltungen des Parallel-Gegentakt-Amps und des angepassten Netzteils:

    Schaltbild des Grommes-Parallel-Gegentakt-Verstärkers

    (Mit der Maustaste das jeweilige Bild anklicken, es wird dann in voller Auflösung dargestellt.)

    Schaltbild des Netzteils zum Grommes-Parallel-Gegentakt-Verstärker

    Es folgt das Layout der Platinen als Postscript-Datei :

    Grommes260A_PPP_6SN7_Layout.PS

    PPP_6SN7_NT_Layout_PS

    Das Layout als JPG-Datei:



    Der Bestückungsplan dazu :



    Das Layout des Netzteils als JPG-Datei:



    Der Bestückungsplan des Parallel-Gegentakt-Netzteils:



    Die fertig bestückte Platine des Parallel-Gegentakt-Verstärkers, von der Bestückungsseite gesehen :



    Bilder des Testaufbaus :




    Zu den Parallel-Gegentakt-Dateien schreib mir Ernst die folgenden Zeilen:

    Hallo Jochen,
    wie versprochen erhältst Du als Anlage noch die fehlenden Dateien für die Parallel-Gegentakt-Version meines Verstärkers.
    Das Netzteil mußte noch leicht angepaßt werden, der 25-W-Widerstand ist für den Stromfluß beider Endstufen zu schwach bemessen, ich habe jetzt jeder Endstufe ihren eigenen Widerstand verpaßt, der jetzt nicht mehr auf der Platine sitzt, sondern zur besseren Kühlung auf die Gehäuse-Deckplatte geschraubt wird.
    Die Siebelkos von 47 µF werden jetzt direkt am AÜ angelötet und befinden sich ebenfalls nicht mehr auf der NT-Platine.
    Der Verstärker marschiert hervorragend, es ist wirklich nur die Endstufe geändert, die Ansteuerung funktioniert mit der 6 SN 7 ganz problemlos.
    Das Schaeffer Gehäuse ist bestellt, der Verstärker wird in ca. 3 Wochen fertiggestellt sein, dann folgen die Fotos dazu.
    Gruß Ernst.

    Mittlerweile hatte Ernst das Gehäuse bekommen und den Parallel-Gegentakt-Amp fertig aufbauen können. Ernst schrieb mir nun folgende eMail:

    Hallo Jochen,
    jetzt sind auch die Sovtek KT66's alle eingetroffen und ich kann Dir ein paar Bilder vom Parallel-Gegentaktverstärker zusenden. Er steht jetzt schon an seinem endgültigen Platz im Wohnzimmer neben dem Eigenbau Vorverstärker, der im Design auch dazu paßt.











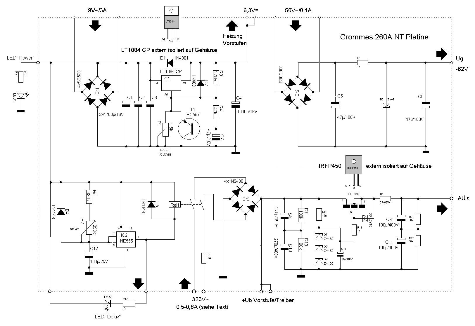
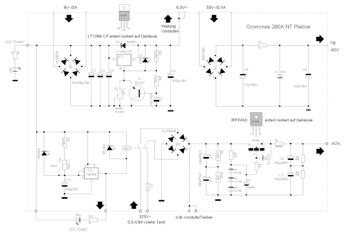
    Alternative Spannungsversorgung für den modifizierten Grommes 260A-Nachbau

    Der im folgenden beschriebene Schaltungsaufbau stellt eine Alternative zu dem ursprünglich vorgestellten Netzteil für den Grommes 260A Nachbau dar.
    In diese Schaltung sind alle inzwischen gemachten Erfahrungen eingeflossen. So wird jetzt auch der Endstufe über die Aü's eine geregelte Anodenspannung angeboten, welche über eine vernachlässigbar geringe Restwelligkeit verfügt. Für die Regelung sorgt ein IRFP450 N-Channel-Mosfet, welcher seine Referenzspannung über drei in Reihe geschaltete Z-Dioden erhält.
    Der Spannungsregler für die Gleichstromheizung von Vorstufe und Treiber wurde durch einen Low Drop vom Typ LT1084 ersetzt, die Si-Gleichrichter durch Schottky-Dioden.
    Sowohl der IRFP450 als auch der LT1084 müssen auf einer angemessenen Kühlfläche montiert werden.

    Diese Schaltung kann unverändert sowohl für die PP-Version, als auch für die Parallel-Gegentakt Version des Grommes-Amps eingesetzt werden. Voraussetzung hierfür ist jedoch, daß die Anodenspannungswicklung des Netztrafos den geforderten Strom problemlos liefern kann.

    Schaltung Netzteil-Neu
    (Mit der Maustaste das Schaltbild anklicken, es wird dann in voller Auflösung dargestellt.)


    Layout des neuen Netzteils

    (Mit der Maustaste das jeweilige Bild anklicken, es wird dann in voller Auflösung dargestellt.)

    Bestückungsplan zum neuen Netzteil


    Es folgt das Layout der neuen Netzteil-Platine als Postscript-Datei :

    Grommes260A_NT_neu_Layout.PS

    Zurück zur Hauptseite