Der Vollverstärker mit der 6C33C-B SE "Sophia Cathleen"

von Sven Uwe Seidel





Hmm.. Wie soll ich nun anfangen? Ich glaub, ganz am Anfang...
Eigentlich wollte ich überhaupt nichts mit Röhren beginnen. Sie waren für mich zwar hübsch, aber doch lange überholt. Stolz erzählte ich meinem Freund Steffen, der Hobby- Restaurator für alte Röhrengeräte ist, das der Röhrenfimmel mich wohl nie erreichen kann, alles nur Guru.
Doch bat ich Ihn in Erinnerung an unsere Undine II, mit der ich mich in meiner Kindheit beschallen ließ, mir ein restauriertes Stereoröhrenradio zu besorgen, natürlich aus meinem Geburtsjahr 1966.
Und dann kam das gute Stück als Paket. Ein Saba Freudenstadt in einem Zustand, in dem es nur schwer von einem Neugerät zu unterscheiden war.
Irre, sag ich nur! Das war ein Erlebnis! Ich glaube, dass war genau der Zeitpunkt, in dem ich vergaß was ich vorher über mich und Röhrentechnik behauptete.
Nun wollte ich aber mehr Röhrensound - und vor allem: lauter und sauberer, als es mein SABA bot. Also durchstöberte ich das Internet nach Möglichkeiten, mir etwas derartiges aufzubauen.
In einem bin ich mir aber treu geblieben. Röhrentechnik ja - aber Guru nein. Bei mir gibt es also kein "Halbleiterverseucht". Der Klang zählt am Ende.

Beim Stöbern traf ich nun auf Jogis Seiten, woher fast mein gesamtes Wissen zum Thema Röhren stammt. Ein herzlicher Dank sei deshalb an dieser Stelle dafür ausgesprochen.
Mein erstes Projekt wurde nun ein EL34 SE-Verstärker nach einer Schaltung von Hans Borngräber mit zwei mal 6W. Wer sich dafür interessiert, der kann diese Schaltung hier in Jogis Röhrenbude finden.
Nur die Pegelanzeige und den RIAA ließ ich weg und überlies einem kleinen Trenntrafo mit 230V Ausgang auch ohne Drossel die Arbeit. Dazu hab ich den Vorwiderstand in der Spannungsversorgung entsprechend verringert.
- Ein voller Erfolg! Ich höre noch jetzt mit Begeisterung mit diesem kleinen Verstärker. Ein kleines PA-Boxenpaar ein "Phoenix" (IT) - Nachbau ist dazu der ideale Schallerzeuger. Klingt super!


Nun wollte ich es aber noch lauter, - womit ich nun zum eigentlichen Projekt komme.
Ca. 2x20W sollten es nun werden. Wieder stöberte ich auf Jogis Seiten. Nach reichlichen Überlegungen stand die Entscheidung dann fest. Ein SE mit der 6C33C-B sollte es werden! Und nach meinen Vorstellungen in Punkt auf Technik und Budget entschied ich mich dann für einen Nachbau von Ernst Rösslers 6C33C-B SE, der in seinem Artikel bequemerweise auch gleich die Platinenlayouts bereit stellt.
Wenn ich auch die Gesamtschaltung in diesem Artikel noch zeigen werde, so sei in Betracht auf die originalen Artikel der Urheber verwiesen. Jeder Pfau sollte sich mit seinen eigenen Federn schmücken und ich finde hier nun die Arbeit von Ernst Rössler beachtlich, habe auch bei weitem nicht sein Wissen, dass ich alles lückenlos erklären könnte.
Nun ja, wozu sind nun Lehrer da? Jetzt wollen wir es selbst erlernen. Also ran ans Werk!

An dieser Stelle sei jedoch erwähnt, dass ich mit meinem Artikel keineswegs jeden Erst-Löter dazu ermutigen möchte, einfach darauf los zu arbeiten. Wenn ich auch nur wenige Jahre in diesem Job (als Anlagenelektriker) tätig war, so hab ich doch eine Ausbildung zum Elektriker absolviert und bin geschult mit Spannungen in dieser Höhe umzugehen.
Das Arbeiten mit Spannungen in dieser Höhe ist ! Lebensgefährlich !


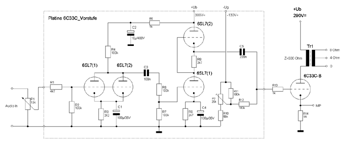
Mein Freund Steffen schenkte mir dann noch zwei EM 800, womit der nächste Schritt in der Planung festgelegt war, die Pegelanzeige! Dazu stieß ich dann auf die Platinen (Universalplatinen) vom Stefan. (Auch auf dieser Homepage zu finden.) Wieder gleich mit Layout - wie angenehm für mich. Eins fehlte noch, - es sollte ein Vollverstärker werden also musste noch realisiert werden, dass die unterschiedlichsten Eingangssignale auch stark genug für meinen Verstärker ankommen. Deshalb brauchte ich noch eine Vorstufe und auch dafür wurde ich hier auf Jogis Seiten fündig. Es ist die Vorstufe aus dem Artikel: Hifi Vorverstärker mit RIAA Entzerrer Stufe aus Elrad 10/86, für die diese Spannungen, durch Ernst Rösslers Netzteil, ja bereits vorhanden sind. Den RIAA habe ich jedoch weggelassen da meine Plattenspieler integrierte Entzerrerstufen besitzen und ich recht wenig Vinyl höre.
Für die drei Paare der Eingangsbuchsen habe ich mich eines kleinen Tastensatzes bedient. Das langt für meine Zwecke vollständig.

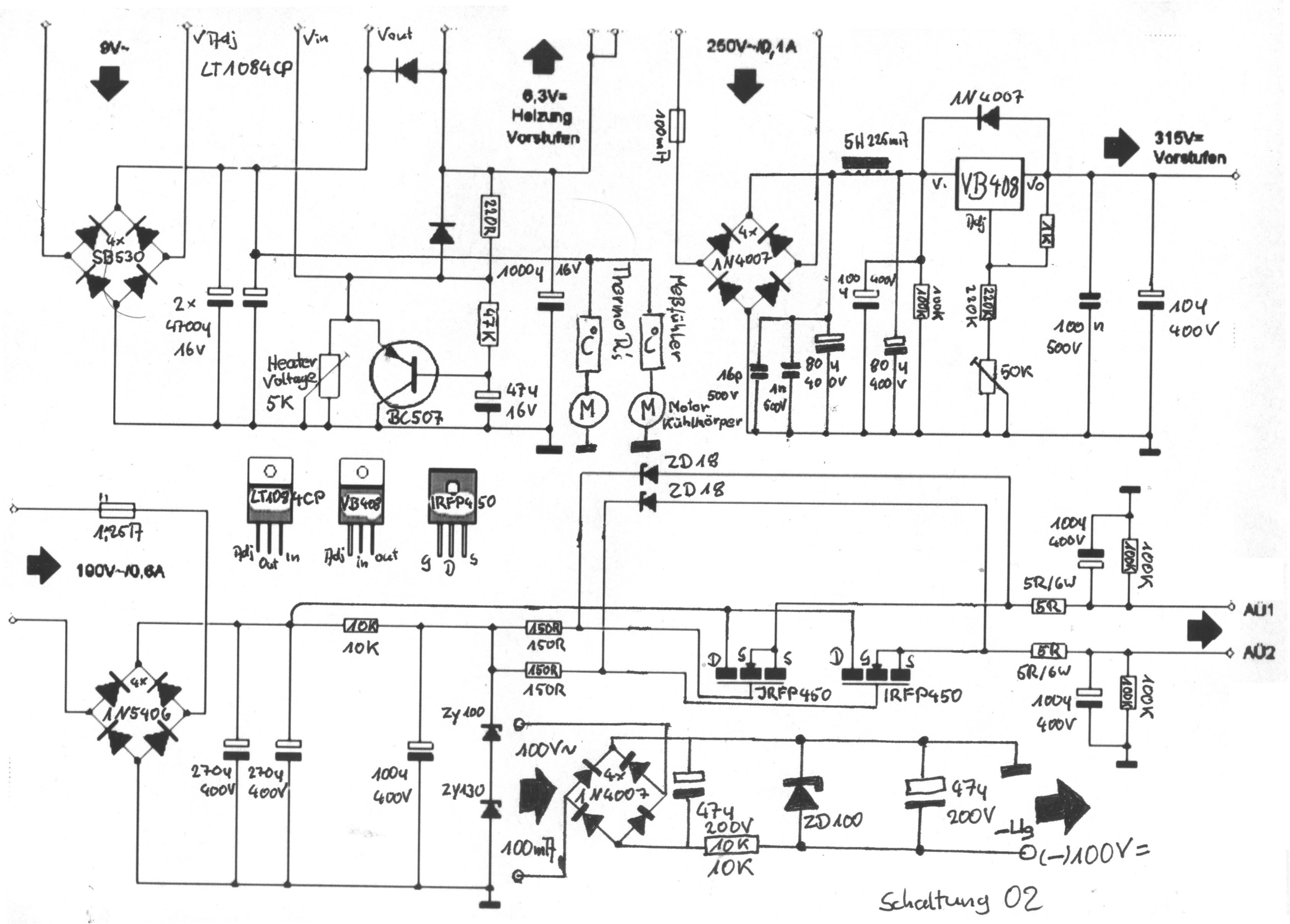
Hier nun die Schaltungen insgesamt. Die Schaltung mit der eigentlichen Endstufe stammt original von Ernst Rössler, die anderen sind von mir verändert worden. Ich empfehle die originalen Artikel zu finden und alles nach den persönlichen Gegebenheiten anzupassen.

(Mit der Maustaste die folgenden Schaltbilder anklicken, sie werden dann in voller Auflösung dargestellt.)

Original-Schalbild Ernst Rößler

Schaltbild Netzteil

Schaltbild Vorstufe

Schaltbild Pegelanzeige

Nachdem die Planung nun vollständig war, konnte das Projekt gefertigt werden. Zu meinem Geburtstag im Oktober 2005 war es dann auch pünktlich in der Erstfassung fertig.
Dummerweise hatte ich noch starkes Brummen auf den LS und der Ruhestrom pulsierte beim einstellen. Da half dann auch vieles Basteln nicht, - ein neuer Trafo musste gewickelt werden, der alte handumgewickelte brachte die erforderliche Leistung eben doch nicht, - dumm gelaufen!
Gleich in Auftrag gegeben war der neue dann im November ins Gerät integriert. Prima! Das Brummen war Vergangenheit!


Die Abdeckplatte konnte durch die maßlich übereinstimmenden Bauteile von Kühlkörper (Fassungen der 6C33C-B sind auf Kühlkörpern montiert) und Ausgangsübertrager recht klein gehalten werden und besteht aus einem neumodernen kunststoffartigen Asbest-Ersatzstoff, der sich mit Fostnerbohrern leicht bearbeiten ließ. Ich habe sie danach angeschliffen und mit grünen Glühlampentauchlack eingefärbt. Sieht irre aus.


Das Gehäuse hat einen doppelten Boden, wobei die obere Platte mit einer Stahlplatte abgedeckt ist. Somit konnten das Netzkabel und die Heizkabel für die Endstufe magnetisch von den Signalleitungen abgeschirmt verlegt werden. Ebenso die empfindlichen Eingangsleitungen. Aus Platzgründen sind dann auch noch die dicken LS - Leitungen nach unten verschwunden.

Wer Interesse an einem Nachbau hat, der schaue bitte auf die Originalseiten, um die Layouts für die Platinen zu ätzen. Ich selbst körne durchs Papier und zeichne dann die Leiterzüge selbst, daher taugen Sie nicht besonders zum kopieren. Nur für die Vorverstärkerstufe gibt es kein Vorbild, daher hier ein Bild von der gescannten Platine. Und auch gleich noch einmal bestückt.






Ich habe die ECC83 durch die russischen 6N2P-EB ersetzt. Der Klang gefällt mir besser und außerdem sind die Doppeltrioden durch ein Masseblech voneinander abgeschirmt, welches die Übersprech-Eigenschaften erheblich verbessert. Bei dem Einsatz dieser Trioden ist die geänderte Pin-Beschaltung zu beachten. Pin 9 ist die Abschirmung und muss deshalb an Masse und Pin 4 und 5 sind für die Heizung bei 6,3V AC oder DC. Der Rest der Pin-Belegung entspricht der ECC83.
Die Spannungsversorgung der Heizung erfolgt über Leitungen, die direkt an den Sockel gelötet wurden.
Da die 0,22 Kondensatoren für die maßliche Bestückung zu groß waren, habe ich sie in 0,15 oben und 0,1 auf der Unterseite aufgetrennt. Die Pico’s werden auf der Unterseite direkt an die Fassungen gelötet.
Auf der Beispielplatine sind außerdem die Elkos noch auf der Unterseite angelötet und die 0,1 von den 0,22 nochmals in 2 x 0,049 aufgesplittet. Ich verlöte halt gern was ich vorrätig habe, jedoch nur Materialien bester Qualität.
Bei der Verbindung vom Vorverstärker zur Eingangsstufe muss das Eingangspotentiometer durch einen 10K Einstellregler ersetzt werden. Nur richtig justiert arbeitet der Amp brummfrei.
Die Pegelanzeige ist über einen NF-Übertrager an den Ausgang der Ausgangsübertrager gekoppelt. Der NF-Übertrager hat ein Verhältnis von 6:1.

Der Bereich vom Netztrafo der Netzplatine mit geregelter Aktiv-Kühlung und der Drossel-Platine:


(enthält Drossel, beide 80µ Elkos und dem 10n und 16p Kondensator aus der Netzschaltung für die 315V - dafür muss nach der Graetzschaltung die org. Platine aufgetrennt und per Draht ausgeführt werden - Masse nicht vergessen) ist durch eine senkrechte Blechplatte und weiter durch die Lochblechabdeckung magnetisch abgeschirmt. Auch die Anschlussbuchsen befinden sich abgeschirmt in einem Metallkasten (altes Hub-Gehäuse).
An den Eingangsbuchsen ist außer dem abgeschirmten Eingangskabel jeweils ein 16pF Kondensator gegen Masse gelötet. Dieses dient zum Ausfiltern von eventueller HF - Einstreuung.
Die Bauweise hat sich für mich bewährt Es gibt nicht das kleinste Brummen aus dem Verstärker.
Zu der Drossel sei zu sagen, dass ich sie im Zuge von Brummen während des Bauens hineinkonstruiert habe. Dies lag dann aber am zu klein dimensioniertem Trafo. Es kann also durchaus eventuell auch auf sie verzichtet werden, das kann ich im Nachhinein nicht mehr sagen. Dies hätte den Vorteil, dass die Netzplatine vom Ernst Roessler unverändert übernommen werden könnte.
Das Einstellen des Ruhestromes (eine 4tel Stunde die Röhren vorher warm laufen lassen!!! Bis dahin Negativstrom auf maximal!!!)) erfolgt an den Einstellreglern auf der Treiberplatine. Daher die Röhren des Vorverstärkers erst nach dem Einstellen des Ruhestromes einsetzen. Der Ruhestrom sollte in dieser Schaltung nicht 170mA überschreiten. Lieber etwas weniger einstellen.


Die von mir verwendete geregelte aktive Kühlung für die Spannungsstabies und Power-Mosfets ist wohl auch übertrieben, Passivkühlung dürfte völlig ausreichen. Ich habe im Vorfeld die Wärmeabgabe der Bauelemente wohl überschätzt und wollte auch für heiße Tage im Hochsommer auf Nummer sicher gehen.






So, ich glaube das war das wichtigste zum Verstärker, nun fehlen noch die Boxen zum gutem Ton.
Da ich saubere Musik mit möglichst breitem Spektrum liebe, hab ich mich doch für ein höher volumiges 3-Wege-System entschieden. Die Wahl fiel dabei auf eine Kombination vom Tieftöner Vifa C20WJ dem Mitteltöner Vifa M13 WG 05 und einem Konushochtöner von Peerless.


Hier eine kurze Bauanleitung:
Das Grundmaterial ist MDF. Empfohlen wird eine Mindestdicke von 1,9cm. Ich habe mich mit 1cm Dicke begnügt, was sich mit entsprechenden Versteifungen auch als Ausreichend erwies. Bei der Verwendung von MDF ist zu beachten, dass dieses mit spezial MDF - Vorstreichfarbe grundiert werden muss. Die ist zwar teuer jedoch auch sehr ergiebig. Nur die Frontplatten sind bei mir aus Sperrholz wegen der guten Optik.
Die Rundungen sind mit einzelnen Leisten wie ein Fass beklebt. Um die Zwischenräume auszufüllen habe ich das entstandene Sägemehl mit Leim vermischt und diese Paste in die Lücken eingespachtelt. Das ganze wurde dann mit einem Bandschleifer abgerundet.
Damit die Leisten besser auf der Rundung aufliegen, kann man sie am Schleifbock vorher auf beiden Seiten anrunden.
Der Resonanzraum für den Tieftöner muss mindestens 60 ltr. betragen, besser sind noch 64 liter. Dieses ergibt sich aus der Formel: Vb = Vas:((Qtc zum Quadrat : Qts zum Quadrat )-1).
Für das Dämpfungsmatterial werden 10% berechnet. Das beste Material zum stopfen ist Schafwolle, die aber im Hifi-Zubehör sehr teuer ist, daher hab ich mir einfach Rohwolle besorgt und damit gestopft. Klingt ideal!
Da ich den Raum für den Mitteltöner einzeln auf die Bassbox aufgeleimt habe, musste ich mir etwas einfallen lassen, damit man die Klebefuge auf der Sperrholzfrontplatte nicht sieht. Deshalb habe ich dann Zierleisten aufgeklebt. Dieses ist ja auf dem Foto gut zu sehen. Der Hochtöner ist gekapselt und benötigt kein eigenes Volumen. Die Durchführungen der Leitungen zwischen den beiden Volumen wurden mit Silikon versiegelt.


Wer solch hohe MKPs nicht hat, der sollte wenigstens die Kondensatoren, die zu den LS in Reihe liegen, mit Wickelkondensatoren besetzen, auch Kaskaden solcher oder Motor- MKPs, MKTs etc. Bei guten Boxen gilt: möglichst keine Elkos, auch wenn sie sich Tonelkos nennen. Elkos haben ähnlich wie NC-Akkus eine Erinneringsfunktion sowie einen Rest-Ohmschen Wiederstand und taugen daher im Signalweg nicht.
Für eine Belastbarkeit von ca. 80W RMS müssen die Kondensatoren möglichst höher als 63V Spannungsfestigkeit gewählt werden, jedoch für diesen Amp reichen 63V völlig aus.




Viel Freude am Nachbau oder an evtl. Anregungen, Sven Uwe Seidel

P.S.: Bei mir liegen schon wieder die Einzelteile für einen 300B-Amp!

Zurück zur Hauptseite