Leistungsmesser
- von Thomas Müller


Ursprünglich sollte es nur ein Lastwiderstand sein, in einem Gehäuse, umschaltbar zwischen 4 und 8 Ohm. - Natürlich kann man stattdessen auch einen Lautsprecher verwenden, die Testphase gerät dann aber schnell zur Nervensäge für die Mitbewohner.
Ganz praktisch wäre es auch, wenn man dabei gleich noch eine Aussage über die abgegebene Leistung machen könnte und vielleicht doch noch einen kleinen (abschaltbaren) Kontrolllautsprecher hätte.
Und wenn man schon mal am Bauen ist, packt man gleich noch einen kleinen NF-Verstärker mit an Bord - mit Röhren, versteht sich, denn ein einfacher Signalverfolger ist ja auch nicht ganz unnütz. Und vielleicht könnte man noch dies oder jenes...

Bei begrenztem Bastelbudget entscheidet der Blick in die Bastelkiste, was wie gebaut wird. Ich verwende also zuerst das was da ist und kaufe nur das nötigste hinzu. Bei diesem Projekt war letzteres aber nicht nötig, es war eine gute Gelegenheit, altes Zeugs sinnvoll zu "recyceln".

Zuerst zum Leistungsmesser: Das sollte nun kein "TrueRMS-Präzisionsmeßgerät" werden, sondern ein einfach zu handhabendes Prüfgerät, das einen guten Anhaltspunkt dafür liefert, was denn unter bestimmten Bedingungen nun so an Leistung aus dem zu testenden Verstärker kommt.
Das Konzept dieser Schaltung ist gut dreißig Jahre alt und stammt im Wesentlichen aus dem "Stereowattmeter SWM 3000" von Radio-RIM. Es arbeitet völlig passiv, braucht also keinerlei Stromversorgung und ist im Grunde nichts anderes als ein umschaltbares Mikroamperemeter mit in Watt geeichter Skala.
Letztere bereitet denn auch die meiste Arbeit, denn es muß alles Punkt für Punkt von Hand vermessen und im Zeichenprogramm eingetragen werden. Hierzu verwende ich den "FrontDesigner" von Abacom, meiner Meinung nach eine tolle Software für wenig Geld. Das Ergebnis ist so häßlich nicht, wie ich finde. Selbstverständlich gilt das angezeigte Meßergebnis nur bei sinusförmiger Spannung an einem ohmschen Widerstand und natürlich nur für diesen im Gerät eingebauten Widerstand. Natürlich sollte man nicht auf die Idee kommen, den Lastwiderstand durch einen Lautsprecher zu ersetzen, denn dieser ist alles andere als ein idealer Ohmscher Widerstand. Das Meßergebnis hätte dann mit der tatsächlich am Lautsprecher anliegenden Leistung kaum mehr etwas zu tun...

Der Lastwiderstand wurde aus vorhandenen Hochlastwiderständen durch Reihen-und Parallelschaltung zusammengestellt und auf einen großen Alu-Kühlkörper montiert, dem man den Einsatz in früheren Basteleien durchaus ansieht.



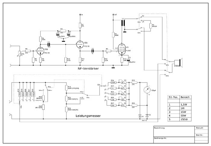
Schaltbild
(Mit der Maustaste das Schaltbild anklicken, es wird dann in voller Auflösung dargestellt.)

Eichen kann man z.B.folgendermaßen: Die Original-Skala des Instruments wird eingescannt und als Bitmap im FrontDesigner importiert. Darüber wird mit dem Skalenassistenten eine passende Blankoskala ohne Teilung konstruiert.
Ein 12V-Netztrafo wird primärseitig über einen Stelltrafo ans Netz gehängt und sekundärseitig mit dem zu verwendenden 4 Ohm-Lastwiderstand belastet, so erhält man genügend fein und genau einstellbare Wechselspannung.
Die Spannung über diesem Widerstand wird -möglichst genau- gemessen, parallel dazu wird der Leistungsmesser angeschlossen. Mit dem Stelltrafo wird eine Spannung von 4,472V am Lastwiderstand eingestellt, dies entspricht einer Leistung von 5W an 4Ohm.
Mit dem entsprechenden Trimmpoti wird das Instrument auf Vollausschlag gebracht. Nun stellt man eine Spannung von z.B 2V ein und erhält so den Anzeigewert von 1W Leistung auf der ursprünglichen 100ľA-Skala.
Die Zeigerstellung des Drehspulinstuments überträgt man in die Software.

Insgesamt waren das 85 Werte, eine Menge Arbeit, denn es schadet nichts, die Sache mehrmals zu kontrollieren.




Der NF-Verstärker ist eine recht primitive Angelegenheit, zusammengeschustert aus alten Fernsehröhren, die seit Jahrzehnten in der Kiste liegen. Die PL802 wurde ursprünglich als Videoendstufe in Farbfernsehern der ersten Generation eingesetzt und eigentlich nicht für NF-Anwendungen gebaut. Der AÜ stammt aus einem alten Radio, das irgendwann in den Siebzigern geschlachtet wurde. Er scheint so eben zur PL802 zu passen und natürlich kommt hier kein HiFi raus, muß es ja auch nicht.

Trotzdem habe ich mal eben -"nur so zum Spaß"- einen "richtigen" Lautsprecher drangehängt und war über das Ergebnis einigermaßen erstaunt. Diese Röhre könnte doch eigentlich... na, schau mer mal.

Zusammen mit der PCC85-Vorstufe genügt eine Eingangsspannung von wenigen Millivolt, um ein Signal im Lautsprecher hörbar zu machen. Für Testzwecke als Signalverfolger ist das empfindlich genug. Der Lautsprecher kann per Umschalter entweder dem Leistungsmesser als Kontrolllautsprecher oder dem Verstärker zugeteilt werden, im ersten Fall wird dann ein Belastungswiderstand an die Sekundärseite des AÜ gehängt.

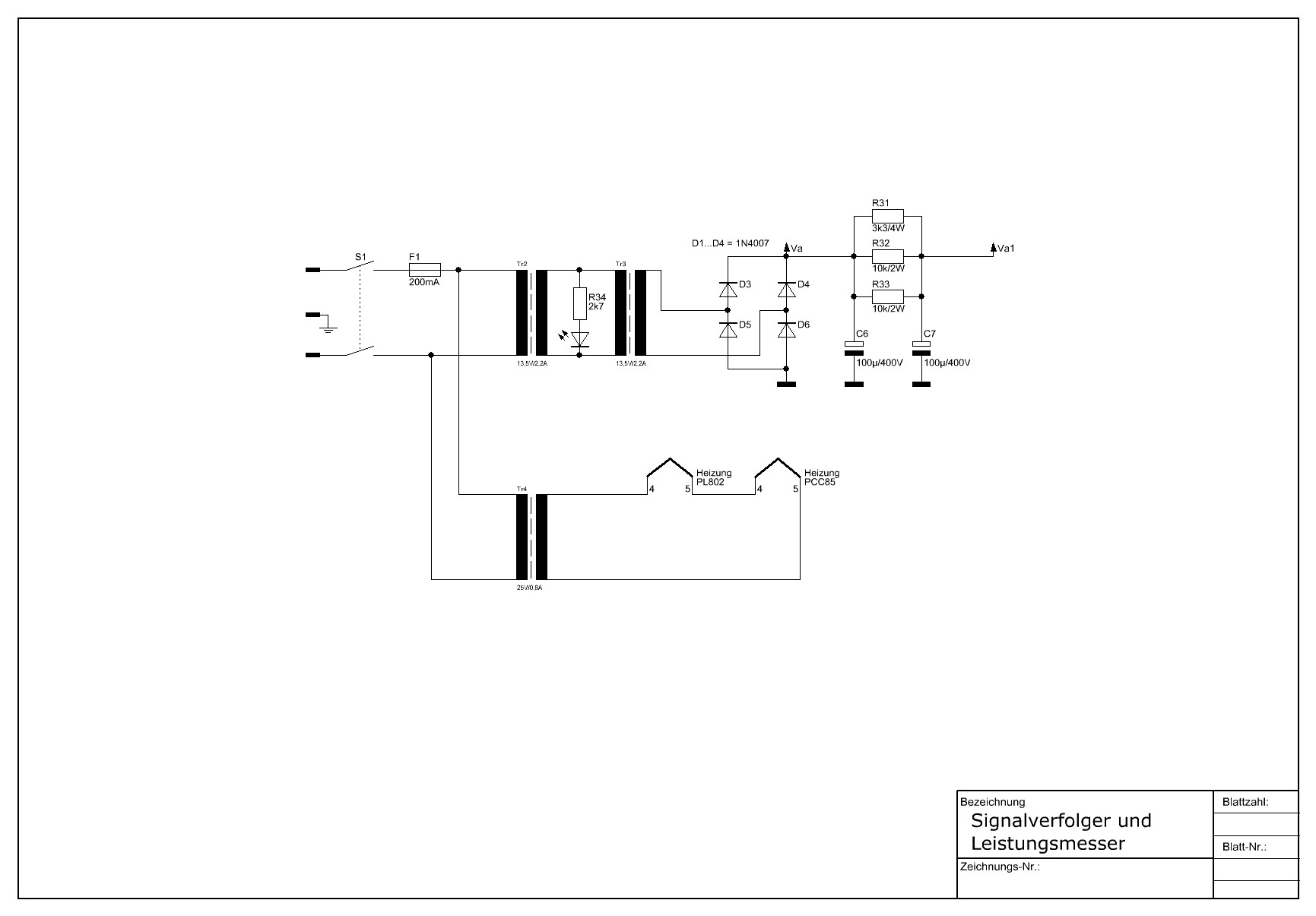
Das Netzteil ist an Schlichtheit nicht zu unterbieten, zwei sekundärseitig zusammengeschaltete gleichartige Trafos liefern die Anodenspannung, gefolgt von der üblichen Gleichrichtung und Siebung. Gesiebt werden kann hierbei recht großzügig, denn das Datenblatt empfiehlt für die PL802 einen AP bei ca. 170V, dementsprechend wurde der Siebwiderstand zusammengebastelt.
Geheizt werden die Röhren in Serie an einem zufällig passenden Netztrafo aus einem alten Kassettenrekorder, aus dem auch der Lautsprecher stammt. All das wurde in Freiluft-Verdrahtung aufgebaut und erfreulicherweise brummt es auch bei voll aufgedrehtem Eingangspoti nur ganz wenig. Zudem kann das Netzteil ausgeschaltet bleiben, wenn man nur den Leistungsmesser braucht.

Netzteil-Schaltbild
(Mit der Maustaste das Schaltbild anklicken, es wird dann in voller Auflösung dargestellt.)

Das Gehäuse besteht teils aus 3mm starken Alu-Dibond-Platten, irgendwann mal als Restposten billig erstanden und für solche Zwecke recht gut geeignet, die Seitenteile aus 1mm Alu. Gehalten wird das Ganze von alten Alu-Gehäuseprofilen die, bestünden sie aus Eisen, schon lange im Keller verrostet wären. Die Frontplatte wird auch mit obiger Software erstellt, auf selbstklebende Folie gedruckt und mit einer transparenten Folie (gibt's im Baumarkt als Fensterfolie) überzogen, was die Beschriftung absolut abriebfest macht.


Wie eingangs erwähnt habe ich hier nur Bauteile und Materialien verwendet, die sowieso schon vorhanden waren. Das gilt auch für das Meßinstrument, hier geht praktisch jedes 100ľA-Drehspulinstrument, egal wie die Skala aussieht - die muß man ohnehin neu zeichnen, wie oben beschrieben.
Was noch fehlt, ist ein Ausgang für das Oszilloskop oder vielleicht noch ein kleiner Sinusoszillator oder... ;-)

Schöne Grüße,
Tommi








Fragen-Anregungen-Kritik: coranick ätt gmx punkt de

Zurück zur Hauptseite