EL34-Röhrenverstärker mit Abdeckung
- von Ulrich Graf

Nachdem ich mich über mehrere Jahrzehnte fast ausschließlich mit Hochfrequenzprojekten im Amateurfunk
befasst hatte, reizte mich die in den ELEKTOR Ausgaben 4/2003 und 5/2003 beschriebene Verstärkerschaltung zum Nachbau
und zur Auffrischung meiner in der Jugend gesammelten spärlichen Erfahrungen mit Röhren. Die vorgestellte
Schaltung ist vergleichsweise einfach, offensichtlich recht nachbausicher und bietet ein überzeugendes Ergebnis.
Wer am Nachbau interessiert ist, sollte sich am Besten den Originalartikel besorgen. Die Bauanleitung ist sehr
ausführlich und vollständig mit Teilelisten, Funktionsbeschreibung und Verdrahtungsplan ergänzt.
Besonders der Verdrahtungsplan ist beachtenswert, denn die absolute Brummfreiheit meines fertigen Verstärkers
beweist, dass die Vorgaben des Autors äußerst sachkundig erarbeitet wurden. Aus diesem Grund möchte ich
mich hier auch nur auf die Details meines Verstärkers beschränken, die vom Original abweichen.
Verstärkerteil:
Mir gefiel weder die Auslegung des Platinenlayouts des Originals, noch die Anordnung der Röhren. Das Original
ermöglicht zwar die Verwendung eines Layouts für beide Kanäle, dadurch stehen sich aber die Endröhren
am Rand des Chassis gegenüber, was meinen Design-Vorstellungen nicht entsprach. Daher entwarf ich mit EAGLE zuerst ein
Layout für den rechten Verstärker und spiegelte diesen dann für den linken. Da man alle Bauteile spiegeln
kann außer den Röhren, musste ich nur deren Anschlüsse nachträglich im Layout korrigieren.
So entstanden zwei individuelle Layouts, die nun die Röhren in spiegelsymmetrischer Anordnung zeigten. Diese Layouts
wurden dann aus zwei 2,5 mm dicken, einseitig beschichteten Epoxiplatinen ausgefräst.
Wie üblich wurden die Röhrensockel auf der Lötseite eingelötet, ebenso die Verbindungen zwischen den
Heizanschlüssen der Röhren mittels dicker verdrillter Litzen.
In verschiedenen Verstärker Applikationen ist immer wieder von der Verwendung von alten Ölpapierkondensatoren
aus Militärbeständen zu lesen. Ich wage zu bezweifeln, dass deren Güte modernen Produkten so sehr
überlegen ist; zumindest der induktive Blindwiderstand des Wickels dürfte nicht geringer sein als bei heutigen
Folien-Cs. Daher habe ich ausschließlich Kondensatoren entsprechender Spannungsfestigkeit von Wima verwendet.
An kritischen Positionen habe ich den Trick angewendet, der auch in der HF-Technik bestens funktioniert: der vorgeschlagene
Kapazitätswert wurde halbiert und der Kondensator durch zwei parallel geschaltete ersetzt. Bei halbem Kapazitätswert
ist der induktive Blindwiderstand geringer und durch die Parallelschaltung wird er zusätzlich, ebenso wie die ohmschen
Verluste, halbiert. Dadurch wird die Resonanzfrequenz des Kondensators zu höheren Frequenzen verschoben und seine
Anwendung definitiv breitbandiger bei höherer Güte.
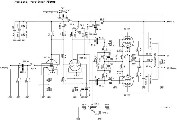
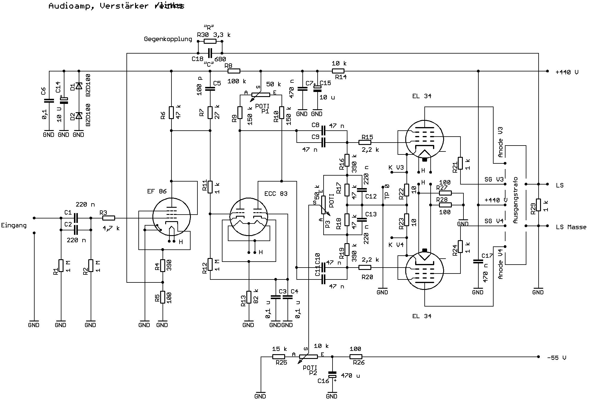
Die Schaltung des Verstärkers:
(Mit der Maustaste das Bild anklicken, es wird dann in voller Auflösung dargestellt.)
Die vorgeschlagene RC-Kombination in der Gegenkopplung hat sich auch in meiner Variante als optimal erwiesen. Mit
Rechteckaussteuerung war eine perfekte Kompensation ohne Überschwinger festzustellen und erst bei 20 kHz zeigte sich
eine geringe Verrundung der Anstiegsflanke.
Im Gegensatz zur Bauanleitung habe ich anstelle der Lundahl Ausgangstrafos solche von Van der Veen verwendet (Typ VDV6040PP,
Vertrieb Amplimo). Sie sind im Gegensatz zu den Lundahl Trafos bereits im pulverbeschichteten Gehäuse vergossen.
Allerdings handelt es sich um Ringkerntrafos, die mangels Luftspalt nicht durch zu hohe DC-Anteile gesättigt werden
dürfen und daher eine sehr sorgfältige Einstellung der Arbeitspunkte/Ruheströme der Endröhren verlangen.
Sie sind jedoch nur unwesentlich preiswerter als die Lundahl Trafos.
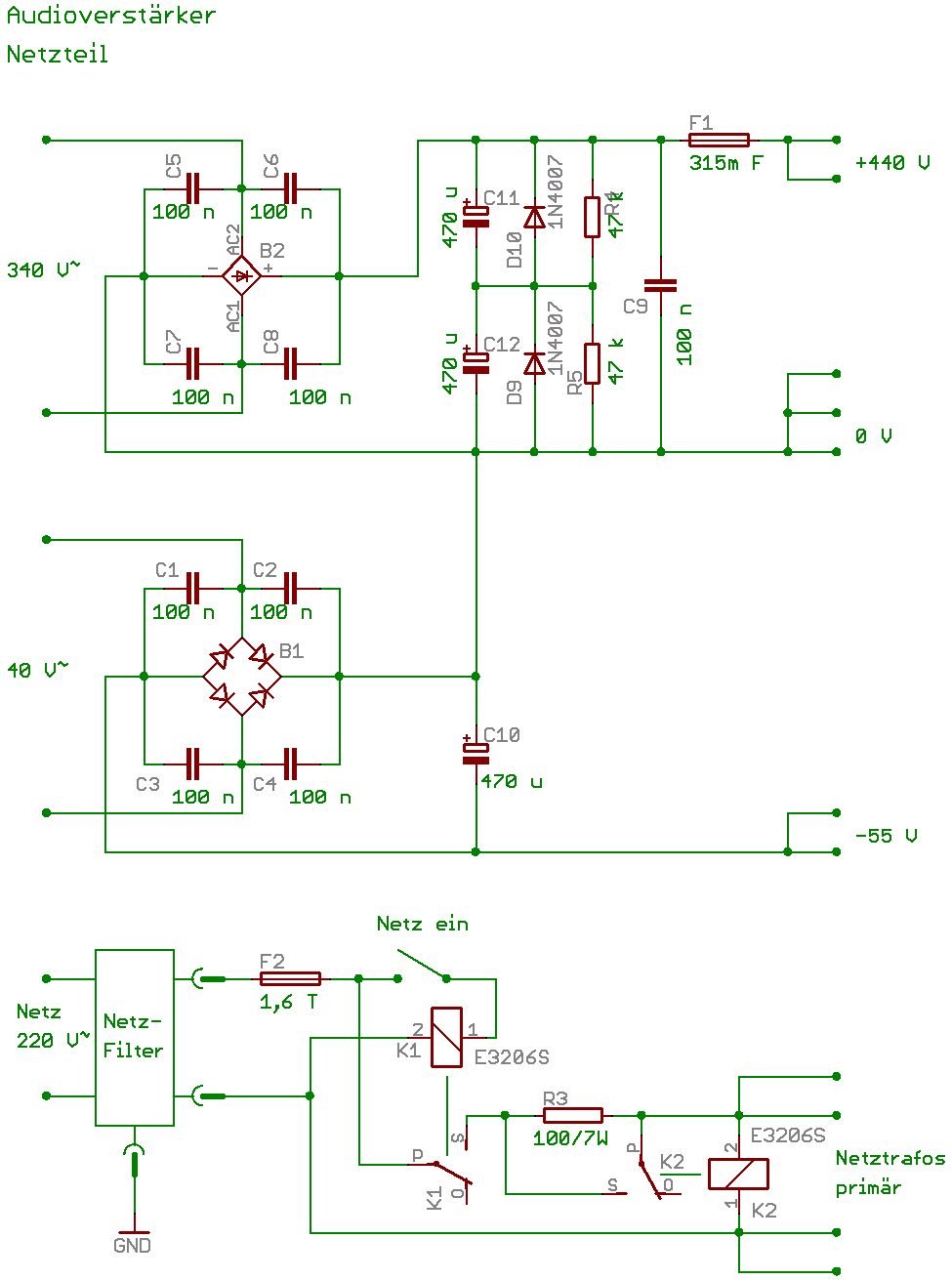
Netzteil:
Das Netzteil wird aus dem Ringkerntrafo Typ 7N607 gespeist (ebenfalls Amplimo). Allerdings statte ich alle Ringkernnetzteile
höherer Leistung grundsätzlich mit einer Relaisgesteuerten Einschaltstrombegrenzung aus. Auch die Einschaltung
erfolgt über ein Relais, um den Schalter zu entlasten. So kann man auch zierliche, kleine Schalter verwenden.
Während des Einschaltens ist dem Trafo ein Serienwiderstand vorgeschaltet, an dem ein wesentlicher Teil der Netzspannung
abfällt, bis die sekundärseitigen Elkos weitgehend aufgeladen sind. Ist dies der Fall, sinkt der Spannungsabfall
am Widerstand und die Spannung am Trafo und dem parallel geschalteten, zweiten Relais steigt an.
Ist die Schaltspannung erreicht, wird der Vorwiderstand kurzgeschlossen.
Das Ganze passiert innerhalb einiger zehn Millisekunden.
Die Schaltung des Netzteils:
(Mit der Maustaste das Bild anklicken, es wird dann in voller Auflösung dargestellt.)
Diese Schaltung ist sehr einfach, funktioniert aber in vielen meiner Geräte seit Jahren anstandslos. Für die
Schaltung werden natürlich Relais mit 230 V Wicklung benötigt. Der Rest der Schaltung ist original, eine Platine
wurde ebenfalls gefräst.
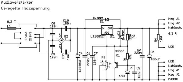
Geregelte Heizspannung:
Um jeglichen Brummeinstreuungen aus dem Weg zu gehen, habe ich eine geregelte DC-Versorgung für die Heizung der
Vorröhren vorgesehen. Die Schaltung ist schon vielfach veröffentlicht worden und bietet nichts Neues.
Schaltung der geregelte Heizspannungsversorgung:
(Mit der Maustaste das Bild anklicken, es wird dann in voller Auflösung dargestellt.)
Allerdings sollte auf hinreichende Kühlung geachtet werden. Die in manchen Applikationen vorgeschlagene
Verwendung eines kleinen Kühlkörpers für den LT1085 mag nicht immer ausreichend sein, vor allem wenn man
nicht konsequent Hitzestaus innerhalb des Gehäuses vermeiden kann und ohne zusätzlichen Lüfter auskommen
will. Selbst beim Test auf dem Labortisch, drehte sich der LT-1085 thermisch bereits nach 30 Minuten selbst "den Hahn
zu" (Kühlkörpertemperatur 65°!). Daher habe ich einen Bolzen auf das Chassis geschraubt, der als
Wärmesenke für den Regler dient. Auch der Gleichrichter wurde bei etwa 1,2 A siedend heiß und erhielt einen
Kühlkörper. Der Netztrafo für die geregelte Versorgung ist ebenfalls ein kleiner, vergossener Ringkerntrafo
(Reichelt Typ RKPT 25209).
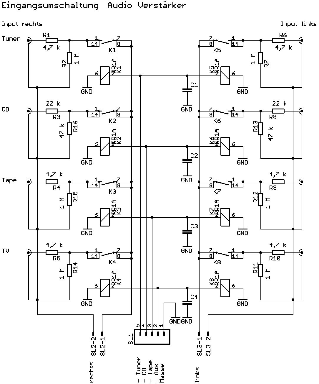
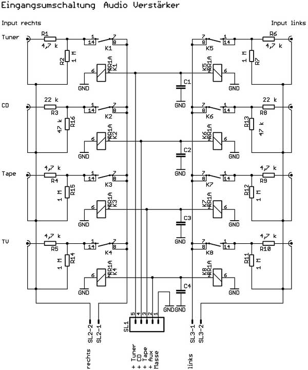
Eingangsumschalter:
Ergänzend zur Originalschaltung habe ich einen Umschalter für vier Quellen vorgesehen. Diese werden mit kleinen
DIL-Relais ausgewählt. Die Versorgung der Relais über einen Wahlschalter an der Frontplatte, sowie eine LED zur
Betriebsanzeige werden ebenfalls aus der Heizungsversorgung betrieben. Es ist darauf zu achten, dass nur jeweils die Masse
des Eingangs eines Kanals am zentralen Massepunkt angeschlossen wird. Weitere Massepunkte sind strikt zu vermeiden. Nur die
Erdung des Netzfilters wird noch auf diesen Massepunkt gelegt.
Die Schaltung der Eingangsumschaltung:
(Mit der Maustaste das Bild anklicken, es wird dann in voller Auflösung dargestellt.)
Zwischen Eingangsumschaltung und Verstärker ist ein 2 x 100 k Alps-Stereopoti zur Lautstärkeregelung eingeschleift.
Eine Klangregelung ist nicht vorgesehen.
Der Verstärker wurde in ein selbstgebautes Aluminiumgehäuse integriert. Rahmen, Chassis und Bodenplatte bestehen
aus 3 mm Alu-Platten, die mittels schwarzer M3-Torx-Senkschrauben und 8 x 8 mm Profilen verschraubt sind.
Die Frontplatte besteht aus einer 10 mm Platte, die eine Einfräsung erhielt um Schalter und Lautstärkeregler
aufzunehmen.
Rund um die Röhrensockel wurden Lüftungsbohrungen angebracht. Auch die Bodenplatte erhielt einen gelochten
Teilbereich. In vier Bohrungen im Chassis wurden kleine Kunststoffführungen eingedrückt, die die Führungsbolzen
der Röhrenabdeckung aufnehmen. Deren Seitenteile bestehen ebenfalls aus 10 mm Platten mit Einfräsung.
Alle Teile wurden farblich eloxiert, der Chassisrahmen und der Boden schwarz, Chassis und Abdeckung dunkelrot und die
Front samt Seitenteilen der Abdeckung bronzefarben. Gleichzeitig wurde die Frontplatte schwarz Eloxal-beschriftet. So sieht
der Verstärker professionell aus, mit einer unverwechselbar individuellen Note.
Die Platinen sind so ausgelegt, dass sie einerseits auf den Profilen zu liegen kommen, mit denen der Gehäuserahmen
verschraubt ist und andererseits auf einer Schiene, die zentral durch das Gerät führt und dafür sorgt, dass
das Aluchassis nicht durch das Gewicht der drei Trafos durchgebogen wird. Damit sich die Verstärkerplatinen beim
Einstecken der Röhren nicht durchbiegen, sind sie mehrfach verschraubt und aus 2,5 mm Epoxi gefräst. Damit
dasselbe mit der Eingangsplatine beim Stecken der satt sitzenden Cinch-Stecker nicht passiert, wurde sie zusätzlich in
zwei Haltern aus Kunststoff befestigt. - Der Kegelspitz auf der Oberseite deckt übrigens nur den hässlichen
Schraubenkopf der Trafobefestigung ab.
Innenansicht ohne Verdrahtung:
Zur Verdrahtung der NF-Leitungen bis zum Verstärker habe ich dünnes Teflon-Koaxialkabel verwendet. Dessen
Abschirmung ist wesentlich dichter als von üblichem NF-Kabel und durch die Versilberung auch niederohmiger. Der Rest
ist mit Litze passenden Querschnitts verschaltet und die Leitungen sind gruppenweise mit Kabelbindern fixiert. Alle
Verbindungen zu den Platinen erfolgten über Lötnägel und Kabelschuhe; nur die Trafoanschlüsse wurden auf
eine Anschlussplatte auf dem Netztrafo geführt. So ist die Entnahme einer Platine für Reparaturzwecke ohne jede
Lötarbeit möglich.
Innenansicht mit Verdrahtung:
Nach der Fertigstellung und Prüfung wurde gemäß Anleitung abgeglichen und dann der Verstärker mehrere
Stunden standby betrieben. Dann wurde nochmals nachgetrimmt. Nun steht der Verstärker seit einiger Zeit im Regal und
speist meine neuen HECO-Boxen. Die klanglichen Eigenschaften sind einfach hervorragend ...
Bild Rückansicht:
Gruß, Ulrich Graf