EL34 Basic Trio
von Uwe Radke

Kürzlich war im Forum eine Alternative zu klassischen Trioden gefragt. In diese Lücke paßt dieser Amp. Deshalb habe ich ihn vorm Urlaub schnell "feingeschliffen" und einen Namen gegeben: EL34 Basic Trio.


Warum eine Triodenschaltung?
Mit zwei EL34 in der Hand fasste ich den Vorsatz, einen Amp bauen zu wollen. Dies sollte ein SE werden. Aber Pentoden sind umfangreicher zu beschalten und ohne Gegenkopplung erschien der Innenwiderstand recht hoch. Diese Probleme gibt es bei einer Triodenschaltung nicht und damit war die Entscheidung indiziert.

Die Endstufe - Aus dem Mullard Datenblatt ergibt sich ein AP bei 250V / 70 mA; bei Philips und Telefunken 375 V / 70mA. Eine breite Spielwiese von cirka 1 bis 5 Watt am Lautsprecher, aber welcher wäre für meinen Amp geeignet?
- Auf der Recherche im Internet fand ich im asiatischen Raum viele UL- und Trioden-Schaltungen. Diese Schaltungen lagen so bei 300-330V / 70 mA.
- Orientierend am Mullard Datenblatt lassen sich schöne Arbeitspunkte an der Ug1 -20V Linie ab 70 mA an einem 3k5 AÜ finden. Das sollte es dann sein: Ua so bei 300 bis 320 V.


Treiberstufe
Mein erster Versuch war eine 1/2 ECC81 und lief elektrisch stabil. Aber irgendwie klang alles ein wenig flach. Deshalb mußte eine stärkere Treiberröhre her. Die 6SN7 brachte für eine einstufige Treiberschaltung vermutlich zu wenig Verstärkung mit. Die EF180 paßte optisch nicht zur EL34. Da kamen mir ein paar gebrauchte C3g günstig in die Finger. Deshalb konnte ich diese gewissenlos Entkleiden. Da G1 sowohl an der Röhre, als auch am Sockel, eine eindeutige Form hat, läßt sich die Röhre danach verwechselungssicher mit Auspuffkit wieder zusammensetzen.


Netzteil und Bauteileauswahl
Eine Röhrengleichrichtung sollte her und ist auch schon vorbereitet. Aber meine 5U4-Cokebottle paßt nicht so richtig. Deshalb wurden zunächst Sanddioden verbaut und R1 eingefügt, der den Verlußt des Innenwiderstandes der Gleichrichterröhre simuliert. So läßt sich der Verstärker auch gut und stabil am Regeltrafo gut hochfahren und einstellen. Jetzt muß nur noch eine GZ34 angeschafft werden.
Die Drossel war Bestandsware und ist vielleicht ein wenig hochohmig. - Die 62.83 von Gerd wäre mit Sicherheit eine bessere Wahl.
Die Kondensatoren sollten wenigstens 450V, besser 500V vertragen.


Schaltung
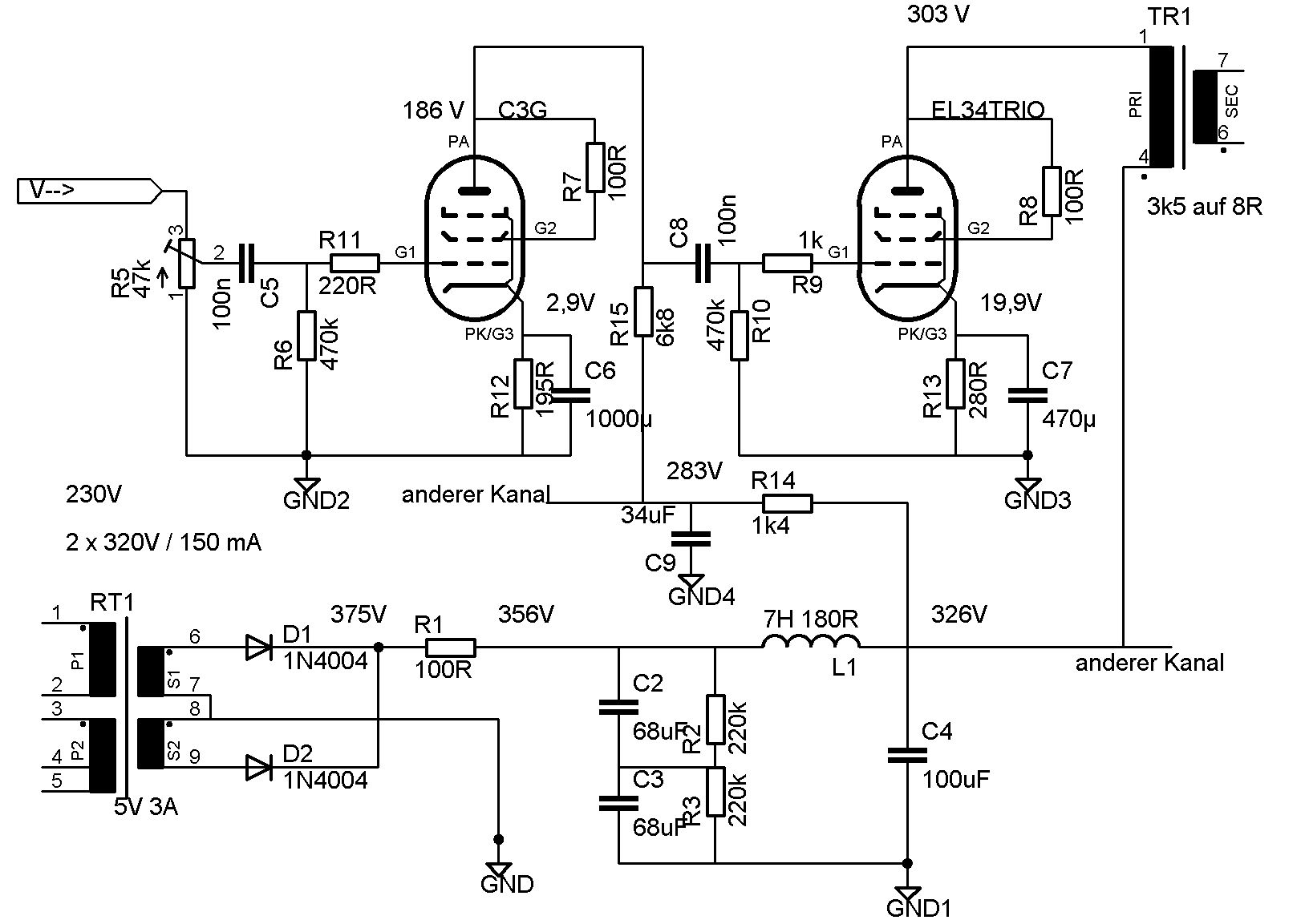
Die Schaltung ist völlig Standard und damit sehr nachbausicher. Anzumerken wäre, dass R15 sehr heiß wird. Aber er verträgt bei mir 10W. 6k8 ist hier als Minimum zu betrachten, weshalb auch R10 nicht kleiner gewählt werden sollte. Wenn ausreichend Anodenspannung vorhanden ist, sind für R15 8k2 möglicherweise günstiger.

Schaltbild
(Mit der Maustaste das Schaltbild anklicken, es wird dann in voller Auflösung dargestellt.)

Messwerte
... gibt es bei mir nicht. Ich verfüge über ein Multimeter und alles Andere kann ich leider auch nicht bedienen. Aber nach Norman H. Crowhurst läßt sich für die EL34 ein Klirr von cirka 1,2% bei 1 Watt, 2,5 % bei 2 Watt ermitteln. Hierbei sollte nicht vergessen werden, dass sich diese Werte durch den Klirr der Treiberstufe aufgrund der Phasendrehung teilweise aufheben. Es lebe der zweistufe Aufbau. Die Maximalleistung dieser Schaltung könnte so bei knapp 3 Watt liegen. Wem das nicht reicht, sei der AP von Telefunken nahegelegt.
Gehäuse
Die Deckplatte ist von Schaffer, leicht zu erkennen. Front- und Rückseite sind Alu-L-Profile. Die Seiten Rechteckprofile. Front- und Bodenplatte sind aus Acryl. Letztere muß den Wärmetest noch bestehen.


Klang
Dieser Punkt ist sehr subjektiv; ich bin jedenfalls begeistert. Wichtig ist, das die Lautsprecher keinen all zu wilden Impedanzverlauf haben. Gute Erfahrung habe ich mit ferrofluid-gedämpften Hochtönern mit Textilmembrane gemacht, deren Impedanzverlauf fast als linear bezeichnet werden kann. Weiterhin arbeitet bei mir ein 13 cm "Basschassis" auf ein kleines Horn (cirka 90 dB), das reicht.


Nachspann
Perfekt ist dieser Verstärker sicherlich nicht. Als Anfänger mit Null Vorahnung in der Elektronik habe ich dieses Projekt nach viel Lernen selbst erdacht, entworfen und erfolgreich umgesetzt. Deshalb bedanke mich herzlich für die guten Tips und Hilfestellungen aus dem Forum der Röhrenbude. Und wer einen Fehler findet oder einen Verbesserungsvorschlag hat, möge mich gerne bitte unter u-radtke@gmx.de anmailen.




Gruss, Uwe (Uwe Berlin)

Zurück zur Hauptseite