Mini-Batterieradio
von Volker Jeschkeit

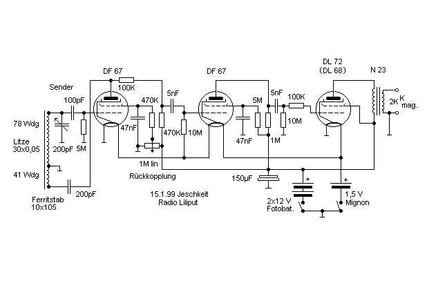
Die Schaltung ist eine Dieffenbach-Schaltung, nur anstatt der DL 68 hab ich eine DL 72 verwendet.
Der AÜ hat 12,5 x 12,5 mm, Blechpaketstärke 7 mm, primär 1,46 kOhm, sekundär 0,14 kOhm. - Sie stammen wahrscheinlich aus Hörgeräten.
Die Batterien sind 2 x 12 Volt Fotobatterien und eine Mignon-Zelle für die Heizung.







Ein Blick ins Innere :



Das Audion-Teil :



Die NF-Vor- und Endstufe :



Zurück zur Hauptseite