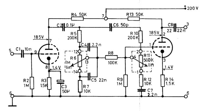
RIM Klangregelung KR-100





Zurück zur Hauptseite