
(1961)

Auf vielseitigen Wunsch unserer Bastelfreunde haben wir diesen Kleinmischpultverstärker
geschaffen, der so universell verwendbar ist, daß es sich fast erübrigt, dessen Verwendungsmöglichkeiten
aufzuzählen.
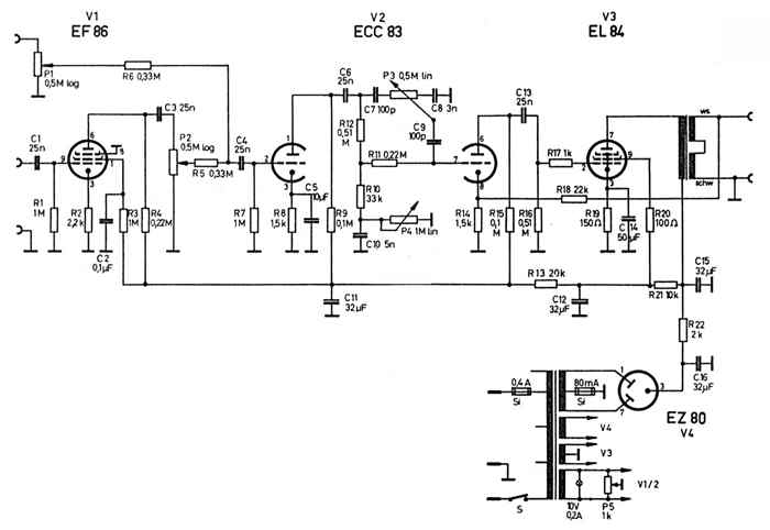
Unser Kleinmischpultverstärker ist vor allem als kleiner Universal-Verstärker für die Mikrofon-, elektrische
Gitarrentonabnehmer-, Schallplatten- und Tonbandwiedergabe in kleineren Räumen verwendbar.
Ebenfalls läßt er sich sehr gut als Kommandoverstärker verwenden und besitzt ein rückwirkungsfreies,
stufenloses Mischpult zur Mischung zweier Tonfrequenzquellen. Er ist selbst mit einem gewissen "Klangkomfort" ausgestattet.
Getrennte Höhen- und Tiefenregler ermöglichen die Einstellung der gewünschten Klangfarbe. Seine
hervorragenden technischen Eigenschaften, seine geringen Abmessungen, wie auch sein geschmackvolles Äußeres
machen ihn zu einem beliebten, leicht transportablen Universal-Kleinverstärker.