2-Watt-Verstärker RIM Konzertmeister (1953)

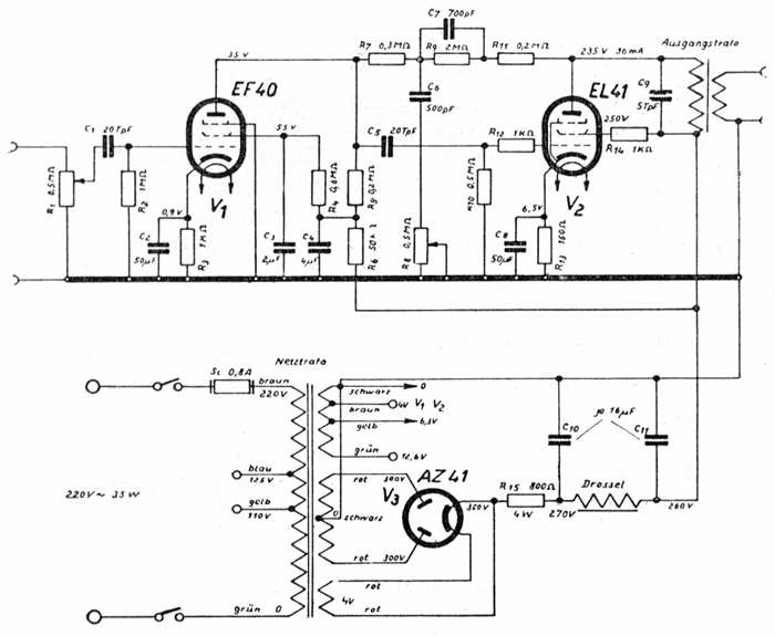
Wir ersehen aus der untenstehenden Schaltung, daß der Allzweckverstärker
"Konzertmeister" mit Rimlockröhren bestückt ist. Mit Hilfe der einstellbaren Gegenkopplung können
die hohen Frequenzen in einem Bereich von 10 db verändert werden.
Die Anhebung der tiefen Frequenzen ist fest eingestellt und beträgt etwa 6 db. Sollen auch die tiefen Frequenzen in
ihrer Intensitat verändert werden, dann empfiehlt es sich, einen Sprache-Musik-Schalter einzubauen, mit dem der Wert
des Kondensators C5 verändert wird.