Baumappe 45-Watt-Verstärker RIM Titan (1961)


Allgemeines
In der Ela-Praxis tritt immer wieder der Fall ein, daß ein vorhandenes Rundfunkgerät oder eine bereits
installierte Verstärkeranlage zur Beschallung von Flächen oder neu hinzugekommenen Räumen nicht ausreicht.
Aus wirtschaftlichen Gründen will man aber nicht die bereits vorhandenen neuwertigen Geräte zu einem
Schleuderpreis verkaufen - sondern ausnutzen:
Die zusätzliche Verwendung einer "Leistungsendstufe" ermöglicht es nun, mit verhältnismäßig
geringem Aufwand die vorhandene Übertragungsanlage auf einfachste Weise weiter auszubauen um die erforderliche
Schalleistung zu erzielen.
Unsere Endstufe "Titan" wurde daher durch folgende konstruktive Maßnahmen so ausgelegt, daß sie
praktisch überall dort verwendet werden kann, wo die Sprechleistung des vorhandenen Verstärkers, Rundfunk- oder
Tonbandgerätes etc. nicht ausreicht :
a) Die für die Leistungsendstufe notwendige Steuerspannung von 1 V liefert fast jedes Rundfunk- bzw.
Tonbandgerät an seinem niederohmigen (ca. 3-10 Ohm) Ausgang für den Anschluß eines Zweitlautsprechers.
b) Der Eingang unserer Endstufe ist zur Anpassung an nieder- und hochohmige Steuerstufen umschaltbar.
Dadurch ist unser Titan nicht nur zur Nachschaltung an kleinere Endstufen verwendbar, sondern auch für den
Anschluß an Steuerverstärker, Vorverstärker und sonstigen Spannungsverstärkern mit einer
Spannungsabgabe von ca. 1 V Tonfrequenz geeignet.
c) Die vier Ausgangimpedanzen des Gegentaktausgangsübertragers gestatten die Anpassung unterschiedlicher
Lautsprechergruppen und Lautsprecher-Ringleitungen an die Endstufe.
d) Zur Überwachung der Endstufe ist ein Aussteuerungsmesser vorhanden.
e) Trotz der erstaunlichen Leistung konnte das Gerät in einem verhältnismäßig kleinen Gehäuse
untergebracht werden, sodaß die Endstufe unter Berücksichtigung einer guten Luftkühlung nur einen
verhältnismässig geringen Platz beansprucht.
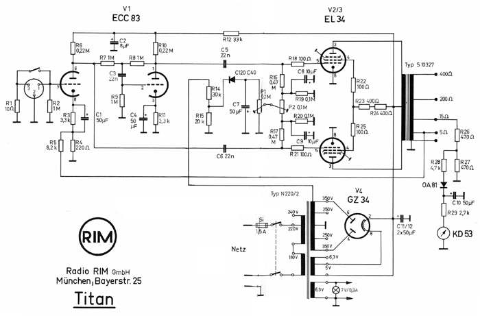
Die Schaltung
Der Anschluß der Endstufe an ein Rundfunkgerät oder Verstärker mit einer Ausgangsimpedanz von ca. 3-10
Ohm erfolgt über die Anschlüsse 2 (Masse) und 3 der Eingangsnormbuchse. Bei dieser Schaltung ist der Schalter S
geschlossen und der Widerstand R 1 liegt parallel zum Ausgang der vorgeschalteten niederohmigen Steuerstufe. Der
Ausgangsübertrager eines vorgeschalteten Verstärker-, Rundfunk- oder Tonbandgerätes muß entweder mit
einem Lautsprecher oder Widerstand gleicher Größe belastet werden.
Die Tonfrequenz-Wechselspannung an der Sekundärseite kann leicht zu Spannungsüberschlägen im Übertrager
führen und diesen u. U. zerstören. Keinesfalls darf daher eine vorgeschaltete Endstufe ohne Belastung an die
Leistungs-Endstufe eingangsseitig angeschlossen werden.
Der Widerstand R 1 entfällt, wenn der zur Ansteuerung der Endstufe notwendige Verstärker bereits durch Lautsprecher
belastet ist.
Der Anschluß eines Steuer-Spannungsverstärkers (z.B. Vorverstärker), an die Endstufe erfolgt über die
Anschlüsse 1 und 2 (Masse), wobei der Umschalter S geöffnet ist.
Die Tonfrequenz gelangt von der Eingangs-Normbuchse her auf das Gitter der ersten Triode von V 1. Dieses System arbeitet als
normale Verstärkerröhre und liefert die Steuerspannung für V 2.
Gleichzeitig erhält das zweite Triodensystem der Phasenumkehrstufe als Gitterwechselspannung einen Teil der
Ausgangsspannung des ersten Triodensystems. Die Gegenkopplungsglieder, welche zwischen den beiden Anoden der
Phasenumkehrstufe angeordnet sind, wurden so dimensioniert, daß die von dem ersten und zweiten Triodensystem von V 1
gelieferten und um 180 Grad phasenverschobenen Ausgangsspannungen, automatisch amplitudenmäßig
übereinstimmen.
Neben der Gewinnung zweier amplitudengleicher Steuerspannungen mit einem Phasenunterschied von 180 Grad für die
Versorgung der Gegentaktendstufe, liefert die Phasenumkehrstufe noch eine zusätzliche Spannungsverstärkung, so
daß die Endstufe mit der zur Erzielung von 45 Watt Ausgangsleistung notwendigen Gitterwechselspannung von 24 Volt
"angesteuert" werden kann.
Die beiden in Gegentaktschaltung arbeitenden Endröhren werden nun über C 5 und C 6 mit je einer um 180 Grad
phasenverschobenen Spannung gleicher Amplitude angesteuert.
Während beispielsweise V 2 eine Steuerspannung von + 24 Volt erhält, bekommt die Röhre V 3 eine Steuerspannung
von - 24 Volt. Die Primärwicklung des Gegentaktübertragers ist daher in zwei symmetrische Hälften aufgeteilt.
Die Einspeisung der Anodengleichspannung für die Endröhren erfolgt über die Mittelanzapfung der
Primärseite des Gegentaktausgangsübertragers.
Durch die gleichzeitige, amplitudengleiche und phasenverschobene Ansteuerung der beiden Endröhren erhält man daher
bei der Gegentaktschaltung eine große Ausgangsleistung und durch die symmetrische Anordnung der beiden
Wicklungshälften heben sich gegenseitig die nichtlinearen Verzerrungen der Endröhren auf.
Die für den B-Betrieb notwendige feste Gittervorspannung der Endröhren wird wechselspannungsseitig der
Anodenwicklung des Netztrafos entnommen.
Der Spannungsteiler R 14, R 15 sorgt dafür, daß nur ein Teil der Anodenwechselspannung an den Gleichrichter
gelangt.
Die durch den Gleichrichter gleichgerichtete Wechselspannung gelangt über P l, P 2, R 16, R 18 und R 17, R 21 als
negative Vorspannung auf die Steuergitter der beiden Endröhren.
Die Kondensatoren C 8, C 9 werden zur Siebung der gleichgerichteten neg. Vorspannung verwendet, C 7 dient als
Ladekondensator.
Die Einstellung gleicher Anodenruheströme der beiden Endröhren kann durch Änderung der Gittervorspannungen
mittels P 2 vorgenommen werden.
Um ein Selbstschwingen der steilen Endröhren zu vermeiden, sind unmittelbar an den Fassungsanschlüssen der beiden
Endröhren die Schutzwiderstände R 18, R 21, R 22 und R 25 angebracht.
Von der 5-Ohm-Anzapfung der Sekundärwicklung des Ausgangsübertragers führt ein Gegenkopplungskanal über
R 5 zurück zur Katode des ersten Triodensystems von V l, der zur Linearisierung des Frequenzganges dient und den
Klirrfaktor der gesamten Anlage reduziert.
Am 15-Ohm-Ausgang wird über einen Spannungsteiler ein Teil der Ausgangsspannung abgenommen und mit Hilfe der Diode OA
8l gleichgerichtet. Die Größe der so gleichgerichteten Ausgangsspannung wird durch das Drehspulmesswerk angezeigt
und ist so ein Maßstab für den Grad der Aussteuerung.
Neben den niederohmigen Anschlußmöglichkeiten (5,15 Ohm) besitzt der Gegentaktausgangstrafo weitere Anschlüsse,
die bei Leistungsverstärkern zur Anpassung unterschiedlicher Lautsprecher und Lautsprecherringleitungen üblich
sind.
Die für die Endstufe notwendigen Anoden- und Heizspannungen werden einem Engel-Netztransformator entnommen.
Die GleicErichtung der Anodenwechselspannung erfolgt durch die Gleichrichterröhre GZ 34 in Doppelwegschaltung.
Für eine welligkeitsarme Anodenstromversorgung und eine ausreichende Entkopplung der einzelnen Verstärkerstufen
untereinander sorgt eine reichlich bemessene Siebkette, die aus den Kondensatoren C 11 / C 12, C 2 und dem Widerstand R 12
besteht.
Die 6,3 Volt Heizwicklung liefert die Heizspannung für sämtliche Röhren außer der Gleichrichterröhre.
Die für die Gleichrichterröhre notwendige Heizspannung von 5 Volt liefert eine separate Heizwicklung. Ein
Kontrollämpchen liegt parallel zur 6,3 Volt Heizwicklung und dient zur Betriebsanzeige.
Die Primärseite des Netztrafos ist auf die üblichen Netzspannungen umschaltbar und durch eine Sicherung gegen
Überlastung geschützt.

Aufgrund der großen Datenmenge habe ich das Bild - mit Rücksicht auf die
Ladezeit - sehr stark verkleinert und komprimiert dargestellt. Mit einem Mausklick kann man es sich in der
Originalgröße (212.150 kByte) anzeigen lassen.
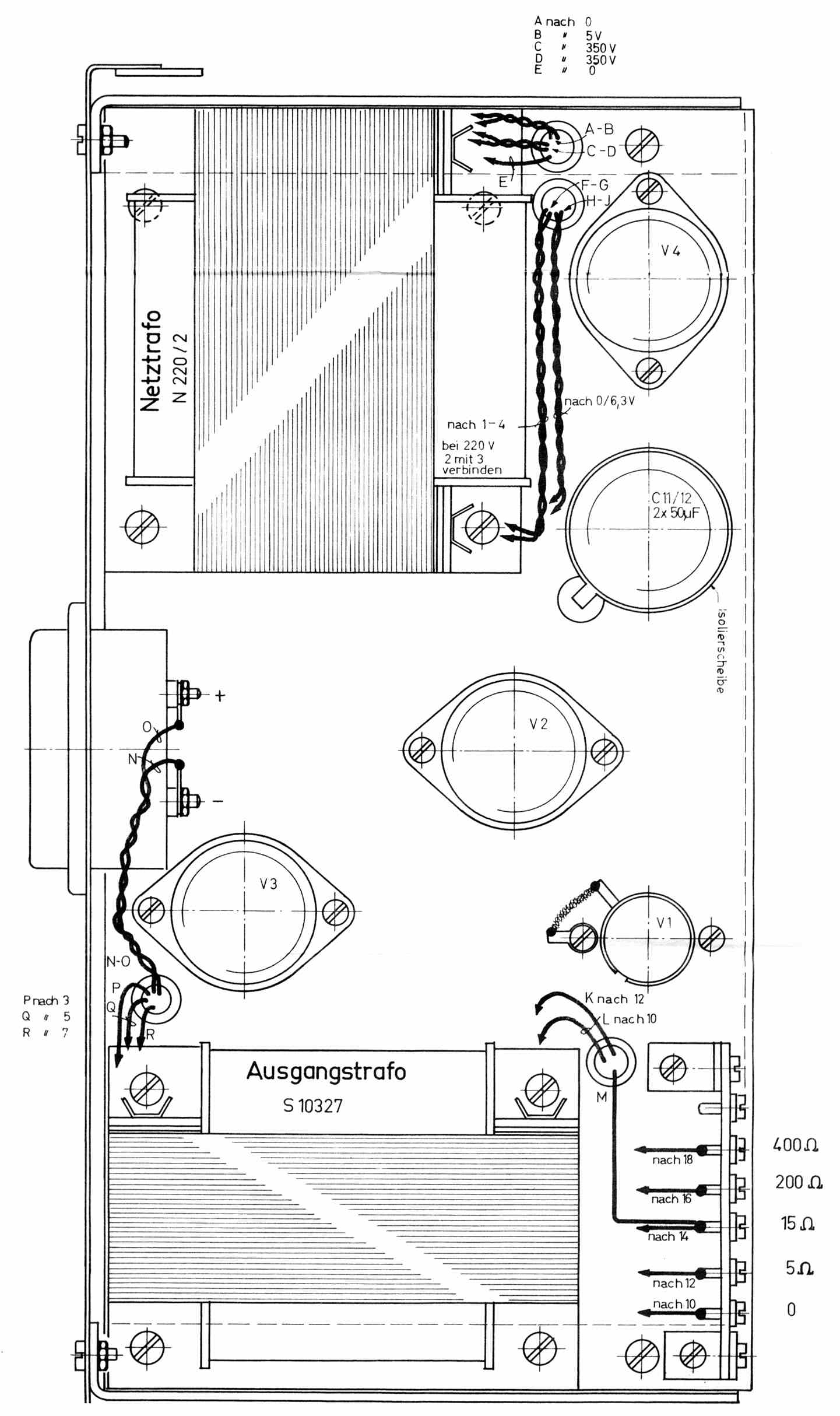
Aufbau
Das Chassis der Endstufe wird bereits montagefertig, d.h. gestanzt, gebogen und oberflächenbehandelt geliefert. Es
macht jegliche Bohr- oder Biegearbeit entbehrlich und erlaubt den Aufbau des Verstärkers in verhältnismäßig
kurzer Zeit.
Der geübte Bastler kann nun bereits schon an Hand des Aufbau- bzw. Verdrahtungsplanes und unter Zuhilfenahme des
Schaltplanes mit dem Aufbau der Verdrahtung des Verstärkers beginnen.
Die nachstehende Reihenfolge hat sich beim Aufbau unseres Mustergerätes bewährt:
1. In das Chassis ist die Röhrenfassung der Röhre ECC 83 / V l von unten her einzusetzen. Die 3 mm
Befestigungsschrauben werden von der Oberseite her durchgesteckt, wobei eine Befestigungsschraube noch die
Erdlötöse zum Anschluß der Abschirmhaube auf der Chassisoberseite zu halten hat.
2. Montage der Röhrenfassungen von V 2 - V 4. Diese sind von oben her einzusetzen und in der richtigen Lage
festzuschrauben. Eine Schraube der Röhrenfassung von V 2 (EL 34) muß länger sein, da sie gleichzeitig noch
einen 2-poligen Lötösenstreifen im Abstand eines 3mm Abstandsröllchens zu halten hat.
3. Die weiteren Lötösenleisten sind laut Skizze an den im Plan eingezeichneten Stellen zu montieren, wobei
bestimmte Lötösenstreifen mit Senkkopfschrauben lt. Verdrahtungsplan zu befestigen sind. Diese Schraubenköpfe
dürfen wegen der oberhalb des Chassis angeordneten Bauteile nicht heraustreten. Der nötige Abstand zwischen
Lötösenleisten und Chassis wird durch 3 mm Abstandsrollen hergestellt.
4. Befestigung der 3-poligen Masselötöse sowie einer 1-poligen Masselötöse für den späteren
Anschluß der roten Schutzader des Netzkabels. Diese beiden Lötösen sind am Chassis gut festzuschrauben und
müssen mit dem Chassis einen einwandfreien Kontakt herstellen.
5. Montage des Gleichrichters E 125 C 4O mit zwei Haltewinkeln und zwei Schrauben laut Verdrahtungsplan.
6. Befestigung des Elkowinkels für C 2. Eine Schraube des Elkowinkels hält gleichzeitig noch eine 1-polige
Lötöse zur Herstellung des Masseanschlusses von R 1.
7. Der linke und rechte Haltewinkel des Chassis werden mit Senkkopfschrauben an der Chassisunterseite befestigt.
8. Ebenfalls werden die beiden Haltewinkel mit der Schraub-Anschlußleiste auf der Chassisoberseite befestigt.
9. Netztransformator N 220/2 und Ausgangsübertrager mit 4 mm Schrauben und Unterlagscheiben anschrauben. Eine
Halteschraube des Netztrafos muß länger sein, da sie gleichzeitig eine Kabelschelle zur Befestigung des Netzkabels
zu halten hat. Es sitzt daher auf der eigentlichen Haltemutter eine weitere Mutter zur Befestigung der Kabelschelle.
10. Die Elektrolyt-Kondensatoren C 11 / 12, C 2 werden isoliert in das Chassis bzw. in den Chassiswinkel eingesetzt.
D.h. zwischen dem Metallgehäuse bzw. dem Massering des Kondensators und dem Chassis darf keine leitende Verbindung
bestehen. Daher sind die Isolierringe zwischen dem Massering der Elkos und dem Chassis einzufügen.
11. Auf der Chassisrückseite sind der 1-polige Kippschalter und die 3-polige Normbuchse einzubauen und sämtliche
Gummidurchführungen einzusetzen.
12. Das soweit montierte Chassis schrauben wir an den beiden Haltewinkeln an der Frontplatte fest.
Die durch die Trafos schwer zugänglichen unteren Befestigungsschrauben der Frontplatte - Haltewinkel können
folgendermaßen festgeschraubt werden: An einem entsprechend langen Schraubenzieher wird mit Bienenwachs die Schraube
angeklebt und somit zwischen Innenseite der Frontplatte und Trafo in die Höhe des Bohrlochs der Befestigungsschraube
gebracht. Anschließend wird die Schraube in das Bohrloch eingeführt und auf diese Weise mit der Mutter versehen.
13. Schließlich werden noch an der Frontplatte das Einbausicherungselement, Netzschalter, Kontrollampenfassung
sowie das Drehspulinstrument angebracht. Der Kippschalter soll dabei nur so weit herausstehen, daß sich die runde
Mutter mit Bezeichnungsschild gut festziehen läßt.
Die Lämpchenfassung ist von Vorne durchzustecken und von der Rückseite mit einer Haltemutter festzuschrauben.
Vorsicht ! Die Mutter nicht allzu fest anziehen, da sonst das Kunststoffgewinde ausreißt. Das Messinstrument wird
mittels zweier 2,2 mm Schrauben an der Frontplatte befestigt.
14. Ein genauer Vergleich des montierten Gerätes mit der Verdrahtungszeichnung soll falsch montierte Einzelteile
entdecken helfen, damit sie jetzt richtig eingebaut werden können.

Aufgrund der großen Datenmenge habe ich das Bild - mit Rücksicht auf die
Ladezeit - sehr stark verkleinert und komprimiert dargestellt. Mit einem Mausklick kann man es sich in der
Originalgröße (255.219 kByte) anzeigen lassen.
Verdrahtung
Sie kann nur mit Elektrolötkolben und Kolophonium als Flußmittel (in Form von Fadenlötzinn besonders
vorteilhaft) durchgeführt werden. Lötkolben, die über der Gasflamme oder im Herdfeuer erwärmt werden
müssen, sind für die Verdrahtung ungeeignet, da sich ihre Temperatur zu schnell ändert und damit
"kalte", d.h. nicht richtig geflossene Lötstellen entstehen, die wohl eine gute mechanische, aber sehr
unsichere elektrische Verbindung ergeben.
Lötfett und Lötwasser als Flußmittel sind "Zeitbomben", denn die beim Lötvorgang entstehenden
Verdampfungsrückstände dieser Flußmittel schlagen sich unkontrollierbar in der Umgebung der Lötstelle
nieder, zerfressen empfindliche Teile und bilden unerwünschte Übergangswiderstände an Isoliermaterialien.
Beim Fehlen jeder Löterfahrung wären nach der beiliegenden Lötanweisung erst einige Probelötungen zu
machen, bevor die Verdrahtung begonnen wird.
Das beim Bausatz beigelegte Fadenlötzinn soll die Benutzung ungeeigneter Lötmittel verhindern und die Verdrahtung
erleichtern. Es enthält in seinem Inneren das Flußmittel Kolophonium bereits eingebettet. Nie vergessen, gute
Lötstellen sind der halbe Erfolg !
Ehe wir mit der Verdrahtung beginnen, bitten wir folgende 3 Punkte bei der Durchführung der Verdrahtungsarbeit
besonders zu beachten:
I. Beachte; Die Anschlußdrähte der Widerstände und Kondensatoren sind soweit als möglich zu
kürzen, um unnötige Leitungslängen zu vemeiden. Die Polarität der Elektrolytkondensatoren (Pluszeichen)
muß gemäß dem Verdrahtungsplan eingehalten werden.
II. Beachte: Der mitgelieferte Schaltdraht ist mit Baumwoll- und darüberliegender Kunststoff-Isolation
überzogen. Beim Entfernen der Isolationsschicht schneidet man mit einem Messer die Schicht rundherum ein und kann sie
dann leicht abziehen. Oft wird der Fehler gemacht, daß der Druck beim Schneiden zu stark gewählt und daher auch
die Oberfläche des Drahtes eingeschnitten wird. Bei geringster Biege- oder Zugbelastung bricht der Draht genau an dieser
Stelle ab und muß meist ausgewechsel werden, weil er nun zu kurz ist. Dieser Umstand läßt sich durch
sorgfältiges Abisolieren vermeiden. Das Einschneiden des Drahtes wird mit Sicherheit vermieden, wenn man eine sogenannte
Abisolierzange verwendet, die vorher richtig eingestellt wurde.
Die Verdrahtung der Endstufe erfolgt nach dem Aufbau- bzw. Verdrahtungsplan unter Berücksichtigung des elektrischen
Schaltplanes.
1. Wir beginnen mit der Erdleitung, die dick eingezeichnet ist und durch das ganze Gerät läuft. Sie hat nur an
der 3-Poligen Masselötfahne Verbindung mit dem Chassis und besteht aus 1,5 - 2 mm starken blankem Schaltdraht. Es ist
zweckmäßig, diese Erdleitung vor dem Anschluß an die 3-polige Masselötfahne auf Schluß mit dem
Chassis zu prüfen. Erst dann, wenn sie nirgends Verbindung mit dem Chassis hat, stellt man die Verbindung mit dieser
Lötfahne her.
2. Aus zwei gleichlangen Schaltdrähten fertigen wir uns durch möglichst gleichmäßiges Verdrillen
von Hand oder mit der Bohrmaschine die 2-polige Heizleitung für die Verstärkörröhren an. Diese verlegen
wir vom Anschluß 0 - 6,3A des Netztransformators N 220/2 zu den Röhren EL 34, ECC 83 und zu den beiden
Anschlüssen des Netzkontrollämpchens. Eine Ader der Heizleitung wird laut Verdrahtungsplan mit dem Chassis
verbunden. Um Einstreuung der Netzfrequenz in benachbarte Leitungen zu vermeiden, sollte die Heizleitung ganz dicht am
Chassis anliegen.
3. Eine weitere verdrillte Heizleitung führt von den Trafoanschlüssen 0 - 5/2,2 zu den Sockelanschlüssen
2 und 8 der Gleichrichterröhre V 4 (GZ 34).
4. Die Lage und Ausführung der übrigen Leitungen zeigt der schwarze Teil des Verdrahtungsplanes sehr deutlich.
Bei der Verdrahtung ist zu beachten, daß die Anoden- und Netzleitungen mit gut isolierendem Schaltdraht hoher
Spannungsfestigkeit ausgeführt werden. Ferner müssen die Anodenleitungen von V 2 und V 3 zum Ausgangstransformator
verdrillt werden. Genauso verfährt man mit den Leitungen, die vom Ausgangstransformator zu der
Lautsprecheranschlußleiste auf der Chassisoberseite der Endstufe führen.
5. Sind alle Drahtverbindungen, also der schwarze Teil des Verdrahtungsplanes verlegt, wird es Zeit, die erste Kontrolle
durchzuführen. Es ist angebracht, sie nicht sofort nach Beendigung der Schaltarbeit zu beginnen, sondern erst am
nächsten Tag vor Inangriffnahme des nächsten Abschnittes. Durch den zeitlichen Abstand fallen Fehler viel eher ins
Auge, als wenn man sie sofort nach dem Weglegen des Lötkolbens suchen wollte.
6. Beim Einfügen der Kleinteile (Widerstände und Kondensatoren) können kaum Schwierigkeiten entstehen,
wenn die jeweiligen Anschlußdrähte nur so lang gelassen werden, als es die Verbindung zweier Punkte nötig
macht. Wer die Anschlußdrähte nicht kürzt, läuft Gefahr, daß sich bei der Inbetriebnahme
wilde Schwingungen, Blubbern oder andere Störungen einstellen !
Die Striche an den Kondensatoren haben wir ebenfalls im Verdrahtungsplan eingezeichnet.
Farbcode auf der Umschlagrückseite beachten ! Auf richtige Polarität des Gleichrichters und der Diode ist
besonders zu achten.
7. Nach dem Einfügen aller Bauteile führen wir das Netzkabel durch die Gummidurchführung ein, sichern es
im Chassis-Inneren mit Hilfe der Kabelschelle gegen Zugbelastung und verbinden es mit Schalter und Spannungswähler. Die
rote Ader des Netzkabels wird an der eigens dafür vorgesehenen Chassis-Lötfahne einwandfrei angelötet. Auf
einwandfreien Kontakt der roten Schutzader mit dem Chassis ist besonders zu achten.
8. Der Schukostecker ist laut beiliegender Schaltskizze am Netzkabel anzuschließen. Es darf keinesfalls eine Ader
anders als wie in der Skizze angegeben (rote Ader an den Schutzkontakt) angeschlossen werden. Andernfalls kann das Chassis
Spannung führen. Lebensgefahr !
9. Schließlich wird die Abschirmhaube der Röhre V 1über eine flexible Litze mit der entsprechenden
Lötfahne an den Chassisoberseite verbunden.
10. Den Abschluß bildet eine nochmalige Kontrolle, jetzt aber hinsichtlich der inzwischen eingebauten Kleinteile.
Inbetriebnahme
Die Inbetriebnahme eines Selbstbaugerätes erfolgt zweckmäßigerweise in Stufen, um bei Fehlschaltungen nicht
allzugroßes Unheil anzurichten. Für den ersten Einschaltversuch lassen wir deshalb die Röhren noch in ihrer
Verpackung, setzen nur die Sicherung (1,5 A) und das Lämpchen der Netzkontrolle (7 V, 0,3 A) ein.
Führt unser Netz eine andere Wechselspannung als 220 Volt, wäre der Trafonetzanschluß (vergl.
Anschlußschema des Netztrafos) folgendermaßen vorzunehmen:
bei 110 V: 1 mit 2, 3 mit 4 verbinden, Netz an 1 und 5 legen
bei 127 V: 1 mit 2, 3 mit 4 verbinden, Netz an 1 und 5 legen
bei 220 V: 2 mit 3 verbinden, Netz an 1 und 4 legen
bei 24O V: 2 mit 3 verbinden, Netz an 1 und 5 legen
Beachte : Die offen zugänglichen Anschlüsse an den Transformatoren, an denen Netz- und Anodenspannungen
liegen, machen es nicht ratsam, das Gerät ohne Gehäuse zu betreiben.
Nach nochmaliger Überprüfung des Netzkabelanschlusses verbinden wir den Schukostecker mit der nächsten
Schukosteckdose und schalten den Kippschalter ein. Das Aufleuchten des Netz-Kontroll-Lämpchens zeigt an, daß die
Schaltung der Primärseite und der Heizwicklung am Netztransformator richtig ist.
Besitzer eines Vielfach-Messinstrumentes sollten an allen Heizfadenanschlüssen der Röhren die Spannung nachmessen
und sich überzeugen, daß an den Sockelanschlüssen 4 und 6 der GZ 34 (V 4) etwa 350 Volt
Wechselspannung - gegen das Chassis gemessen - stehen. Endstufe ausschalten und Schukostecker von der Schukosteckdose
entfernen.
Nach dieser groben Vorprüfung ist der Regler P 1 auf volle negative Spannung einzustellen (der Schleifer des Reglers
darf nicht an Masse liegen, sondern muß unmittelbar am Gleichr.-Potentiometer-Anschluß stehen). Der Schleifer
des Potentiometers P 2 ist auf Potentiometermitte zu stellen.
Diese Maßnahmen sind notwendig, damit nicht die Endröhren infolge zu geringer negativer Gittervorspannung
zerstört werden.
Dann sind die Röhren in ihre Fassung zu setzen und ein Lautsprecher an dem entsprechenden Verstärkerausgang
anzuschliessen.
Es erfolgt nun der Abgleich der beiden Endröhren auf gleichen Anodenruhestrom. Das geschieht folgendermaßen:
1. Nachdem P 1 auf volle negative Gittervorspannung eingestellt wurde, wird ein mA-Meter zwischen die beiden Anoden der
Endröhren lt. Skizze geschaltet. Parallel zu den beiden Anschlüssen des Messinstrumentes muß ein 0,1-1 µF
Kondensator liegen.
2. Nach sorgfältigem, berührungssicherem Anschluß des mA-Meter wird die Endstufe wieder eingeschaltet und
2 bis 3 Minuten abgewartet. Mit einem Schraubenzieher stellen wir den Schleifer des Reglers P 2 so ein, daß das
mA-Meter keinen Strom mehr anzeigt. (Nullabgleich)
3. Dann wird die Endstufe ausgeschaltet und die Anodenleitung von V 2 oder V 3 aufgetrennt und ein mA-Meter lt. Skizze
2 zwischengeschaltet.
4. Endstufe einschalten, 2 bis 3 Minuten warten und den Anodenruhestrom der Endröhre mit Hilfe von P 1 auf 30
mA einstellen.
5. Endstufe ausschalten und die Anodenleitung der Endröhre wieder unmittelbar und ohne Zwischenschaltung des
mA-Meter an dem entsprechenden Anschluß des Ausgangstrafos anlöten. mA-Meter nochmals zwischen die beiden Anoden
der Endröhren schalten und das Messinstrument durch Drehen des Reglers P 2 auf Null abgleichen.
6. Endstufe ausschalten und nochmals den Anodenruhestrom überprüfen. Bei Abweichungen mit Hilfe von P 1 den
Sollwert 30 mA genau einstellen.
Dieser Abgleichvorgang muß evtl. 2 bis 3 mal wiederholt werden. Dadurch haben Sie jedoch die Gewähr, daß
Ihre Endstufe einwandfrei arbeitet.
Mit einem Universalmessinstrument 20 000 Ohm/Volt gegen die dicke Erdleitung bzw. gegen das Chassis gemessen, sollten sich
in den Bereichen 1000, 500, 50 und 10 Volt folgende Spannungen, gemessen ohne Eingangssignal, ergeben:
Ladeblock C 11/12 465 V.
Siebblock C 2 405 V.
EL 34 (V 2/3) - Punkt 3 : 460 V - Punkt 4 : 460 V.
ECC 83 (V 1) - Punkt 1 : 260 V - Punkt 3 : 2,4 V - Punkt 6 : 260 V - Punkt 8 : 2,4 V.
Die angegebenen Spannungen sollten mit +/- 10 % Genauigkeit auch in Ihrem Verstärker vorhanden sein, dann stimmt Ihr
Gerät mit unserem Muster überein.
Erst jetzt kann der Eingang der Endstufe mit dem Ausgang der Steuerstufe verbunden werden.
Die Verbindung der Steuerstufe mit dem Eingang der Endstufe wird durch ein Dioden-Anschlußkabel *) hergestellt.
Der Anschluß der Endstufe an ein Rundfunk- oder Verstärkerausgang mit einer Ausgangsimpedanz von ca. 3-10 Ohm
erfolgt über die Anschlüsse 2 (Masse) und 3 der Eingangsnormbuchse. Beim Grundig-Diodenkabel ist der schwarze
Bananenstecker der Masseanschluß und die Leitung mit dem gelben Bananenstecker führt zum Eingang 3 der Normbuchse.
Bei dieser Schaltung ist der Schalter S geschlossen, und der Widerstand R 1 liegt parallel zum Ausgang der vorgeschalteten
niederohmigen Steuerstufe. Keinesfalls darf eine vorgeschaltete Endstufe ohne Belastung an die Leistungsendstufe
eingangsseitig angeschlossen werden.
Der Widerstand R 1 entfällt, wenn der zur Ansteuerung der Endstufe erforderliche Steuer-Verstärker bereits durch
Lautsprecher belastet ist.
Der Anschluß eines Steuerspannungsverstärkers (z.B. Vorverstärker) an die Endstufe erfolgt über die
Anschlüsse 1 und 2 (Masse), wobei der Umschalter S geöffnet ist (schwarzer und roter Bananensteckeranschluß
des Grundig-Diodenkabels).
Bevor Sie nun die Steuerstufe und die Endstufe einschalten, dürfen Sie wiederum nicht vergessen, den
Ausgangstransformator der Endstufe durch Lautsprecher oder evtl. Belastungswiderstand gleicher Größe zu belasten.
Die Tonfrequenzwechselspannung kann sonst zu Spannungsüberschlägen im Transformator führen und diesen wie
auch die Endröhren unbrauchbar machen.
Über richtige Anpassung der Lautsprecher unterrichtet Sie der in unserem Bastelbuch I960 veröffentlichte Artikel
"Warum 100 Volt-Verstärker-Ausgang". Ebenfalls informiert Sie das Radiopraktiker-Büchlein Nr. 29/30
"Kleines ABC der Elektroakustik" auf sehr einfache und verständliche Weise über sämtliche
Lautsprecheranpassungsfragen.
Nachdem Sie den Lautstärkeregler der Steuerstufe etwas aufgedreht haben, hören Sie die ersten Töne von den
an die Endstufe angeschlossenen Lautsprechern und der Aussteuerungsmesser zeigt den Grad der Aussteuerung an.
Das grüne Feld des Aussteuerungsmessers zeigt die maximale Aussteuerung der Endstufe bei Musik- und Sprachwiedergabe an.
Wir wünschen Ihnen für Aufbau und Betrieb Ihres "Titan" recht guten Erfolg und viel Vergnügen.
Für Erweiterungsvorschläge und Erfahrungsberichte ist stets dankbar
Ihr RIM-Bastelonkel
München, den 22.10.59
WIR/Mi/100
*) Grundig-Diodenanschlußkabel Nr.233 Preis DM 7.50
Einige wichtige Betriebshinweise
1. Niemals vergessen, den Ausgangstransformator der Endstufe durch Lautsprecher oder Belastungswiderstände gleicher
Größe zu belasten, ehe die Endstufe eingeschaltet wird.
2. Für den Anschluß an Allstromgeräte, deren Chassis mit dem Netz Verbindung hat, ist die Endstufe nicht
geeignet.
3. Endstufen mit hoher Ausgangsleistung machen eine gute Luftkühlung erforderlich.
Anmerkung
Anm. 12: Beachten Sie bitte beim Selbstbau die VDE-VorSchriften, die der Verband Deutscher Elektrotechniker zur
Gefahrenvermeidung beim Betrieb elektrotechnischer Geräte aufgestellt hat.
Für den Selbstbau von Geräten gelten die VDE-BeStimmungen nur bedingt, solange der fachkundige Erbauer damit
hantiert.
Wird aber ein Selbstbaugerät verschenkt, oder durch Familienmitglieder bedient, sichert nur die Einhaltung der
VDE-Vorschriften vor Schadenersatzforderungen.