Der Radiomann... - die Zeit davor.
Ein Beitrag von Michael Hoffmann aus Belgien


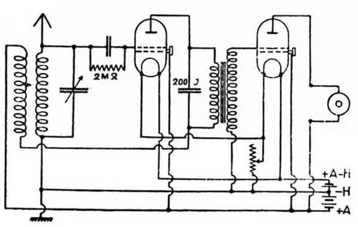
Nach dem kleinsten sowie dem zweitkleinsten nun der grösste Radiomann; das heisst, eigentlich ist es noch kein Radiomann, denn zumindest die Schaltung stammt aus dem Jahre 1930 und somit aus der Vor-Radiomannzeit. Das Schaltbild sowie den Brettaufbau habe ich bei www.radiomuseum.org gefunden. Paul Gantner (Die Zeit vor Radiomann bis 1934) und Wolfgang Holtmann (sein Listing aller Kosmosbaukästen, darunter fand ich Fotos vom Brettaufbau &qot;Radiotechnik Auflage 5") haben dort exzellente Beiträge hinterlegt welche mich zum Nachbau eines "Ur-Radiomanns" mit zwei Röhren angeregt haben.


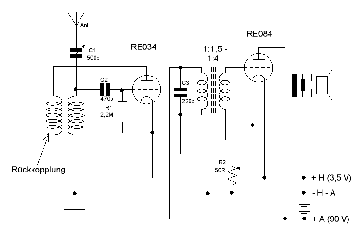
Raumladegitterröhren habe ich keine mehr, aber mit einer RE034 für's Audion sowie einer RE084 für den NF-Verstārker müsste es ja auch gehen. Natürlich erfordert das eine wesentlich höhere Anodenspannung, später war ich allerdings überrascht, mit welch niedriger Anodenspannung das Ganze funktioniert. Bei 27 Volt war noch Kopfhörerempfang möglich.


Die Schaltung habe ich etwas abgeändert. - Der Drehko liegt in Reihe mit der Schwingkreisspule, damit bestreiche ich den MW Bereich von etwa 800 bis 1300 kHz, für mich wegen der hiesigen Ortssender interessanter.

- DerGitterableitwiderstand ist - wie beim alten Radiomann - am Plus der Heizung angeschlossen, gefiel mir einfach besser.

- Auch habe ich die Reihenfolge: Anodenspannung auf Rückkopplungsspule, dann über NF Übertrager zur Anode RE034 nicht befolgt; bei mir wird die Anodenspannnung zuerst über den Übertrager und dann erst über die Rückkopplungsspule zur Anode RE034 geleitet, das klappt einfach besser, warum weiss ich allerdings auch nicht.

-Die Anschlüsse der Raumladegitter entfallen natürlich.


Die ungefähre Grösse der Montageplatte sowie die Anordnung der Bauteile fand ich bei Fotos des Kastens "Radiotechnik Auflage 5" (von 1951).
Ein Rest Spanplatte von 18 mm Stärke sowie etwas selbstklebendes Echtholzfurnier (nennt sich "Holz von der Rolle") und schon hatte ich mein Montagebrett von genau der gleichen Dicke wie das originale Holzbrett.

Der NF-Übertrager ist ein Trenntrafo aus einer alten Industrieanlage mit zwei 220V Wicklungen, also Verhältnis 1:1. Bestimmt nicht ideal, aber mittels der vorhandenen Anpassungsanschlüsse konnte ich ein Verhältnis von etwa 1:1,5 einstellen, das ist in Ordnung. - Ich wollte diesen Transformator auch unbedingt verwenden, weil er so schön alt aussieht.

Betrieb: Bei Kopfhörerempfang und etwa 110V Anodenspannung ist die Lautstärke schon so gross, dass der Schiebewiderstand der Heizung zurückgeregelt werden muss. Eine Dachboden- oder Zimmerantenne sowie eine gute Erdung sind hierzu aber notwendig.

Dann kam mir der Gedanke mit dem Lautsprecher.
Der Ausgangübertrager ist ein 220/6 Volt Trafo aus einem Kassettenrecorder. Damit erziele ich meistens recht brauchbare Ergebnisse, je niedriger die Sekundärspannung um so besser die Anpassung an einen 8 Ohm Lautsprecher.




Der Ur-Radiomann zusammen mit seiner Stromversorgung.


Die Lautstärke der beiden Ortssender ist mehr als befriedigend, manchmal nehme ich die Anodenspannung auf 70 Volt zurück, damit es etwas leiser wird.
Abends ist natürlich, bedingt durch die Rückkopplung, auch Fernempfang möglich. So an die 10 Sender sind es bestimmt, die in guter Lautstārke empfangen werden.

Noch ein Wort zur Stromversorgung:
Ich habe mir für einen anderen antiken Batterieempfänger ein auch farblich passendes Kästchen ausgesucht (Parfümbehältnis). Drin sind 4 mal 4 Ah Akkus für die Heizung, dabei wird ein Messingstreifen zwischen die Zellen gesteckt, so dass die Spannung in 1,25 Volt Schritten abgegriffen werden kann.
Die Anodenspannung wird duch 12 mal 9 Volt Akkus gebildet, Abgriffe werden bei 27, 45, 72 Volt auf externe Buchsen geführt, die globale Anodenspannung beträgt etwa 110 Volt (Leerspannung). Ich bin mit dieser Anordnung sehr zufrieden, das Laden der Anodenbatterie erfolgt über ein Hochspannungsnetzgerät mit in Reihe gelegtem 6 Volt Skalenbirnchen als Primitivstromregelung.


Die neue, aktuelle Schaltung zeigt dieses Schaltbild:


Mit freundlichen Grüssen,
Michael Hoffmann, Belgien

Zurück zur Hauptseite