ACHTUNG - Bei diesem Projekt wird mit hohen Spannungen gearbeitet, Teile der Schaltung liegen direkt am 230V-Netz.
Es besteht bei unsachgemäßer Handhabung Lebensgefahr!







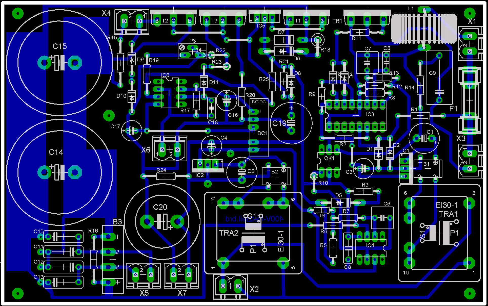
Zum Vergrößern auf Bild klicken.
Die einzelnen Module sind in der Schaltung zu finden.Zum Vergrößern auf Bild klicken.
Die unter- und rechts oberhalb von dem Spannungsregler IC2 liegenden Lötpads sind zur Abnahme einer 15V-Hilfsspannung vorgesehen. Damit kann z.B. ein Realais geschaltet werden.




