Einfach aufzubauender 2-m-Sende-Empfänger

In einer alten Radio-Zeitschrift (C. Möller: Funktechnik, 1949, Heft 22, Seite 669) fand ich eine interessante Schaltung eines 2-m-Sende-Empfängers, welches Gegensprechbetrieb über einige Kilometer Entfernung gestattet.
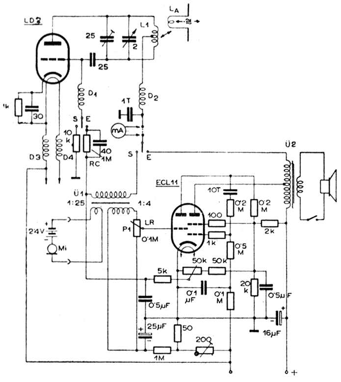
Die Schaltung des Gerätes besteht aus einer UKW-Triode LD 2 (die noch einigermaßen gut erhältlich ist) und einer normalen Verbundröhre, Triode-Endpentode ECL 11 (die natürlich auch durch ähnliche Doppelsystemröhren, aber auch durch eine Einfach-Triode und eine 9 W - Endpentode ersetzt werden könnte).


Die LD 2 wird in der Sendeschaltung als Oszillator und in der Empfangsschaltung als überrückgekoppeltes Audion betrieben. Die ECL arbeitet dagegen bei Sendebetrieb als zweistufiger Modulationsverstärker, der die LD 2 im Anodenkreis moduliert, und bei Empfangsbetrieb als NF-Lautsprecher-Verstärker mit Trafoankopplung vom Audion.
Die Frequenz des Oszillators ist in der Originalschaltung durch einen Doppelstatordrehko im Bereich 144 bis 146 MHz (zirka 2,1 m) durchstimmbar. Die Kreisspule M besteht aus 3 Windungen (10 mm 0,13 Millimeter lang, 2 mm Cu) und ist direkt an die Statoren des Drehkos angelötet. Sie wird mit der Antennenspule LA (1 Wdg.) durch entsprechende Einstellung des Abstandes so gekoppelt, daß keine Zieh-Erscheinungen auftreten bzw. eine stabile Rückkopplung bei der Audionschaltung vorhanden ist.
Gitter- und Anodenzuleitung enthalten Drosseln D1 und D2 (80 Wdg., 0,2 Cu BB, auf 6 mm, 35 mm lang), als Schutz, gegen Leistungsentzug, ebenso die Heiz-Leitungen D3 und D4 (130 Windungen auf 4 kOhm, eine halbe Windung, 0,15 Cu L).
Die Rückkopplung des Pendelaudions wird mit dem Potentiometer P2 eingestellt und durch ein RC-Glied in der Gitterzuleitung stabilisiert. Mit zwei Geräten dieser Art wurde Lautsprecherempfang über 4 km erzielt. Das Netzteil sollte eine Gleichspannung von 300 Volt und einen Strom von 70 mA liefern.

Zurück