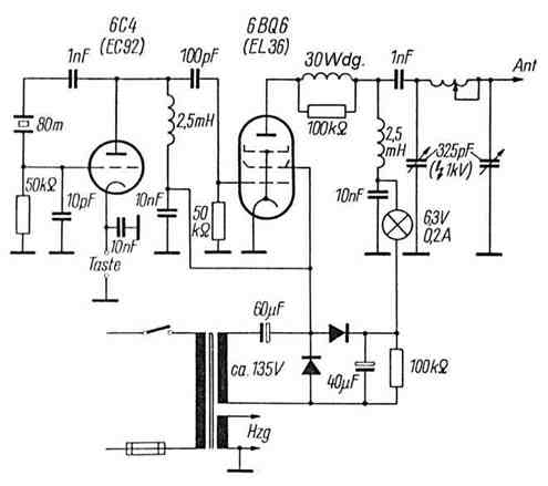
Der Bau eines einfachen Kurzwellen - Senders mit der Röhre EL 36 für die KW-Amateurbänder

Wer schon seine Sendelizenz erworben hat möchte natürlich bald auch QRV - oder auch : auf Sendung.. - sein.
Die Schaltung zeigt eine einfache Senderschaltung, die besonders für den Anfanger geeignet ist. Ihr Aufbau ist in weiten Grenzen unkritisch, allerdings muß nochmals nachdrücklich darauf aufmerksam gemacht werden, daß bereits der Aufbau der Schaltung ohne Lizenz strafbar ist !

Eine Triode arbeitet mit einem 80-m-Quarz in Pierceschaltung als Oszillator. In der Originalschaltung wird eine 6 C 4 verwendet, geeignet ist auch die gut erhältliche Röhre EC 92. Der Oszillator steuert eine 6 BQ 6 (EL 36) an, die die erforderliche Leistung erzeugt (Eine EL84 .. ist evtll. auch verwendbar - ausprobieren..). Je nach dem zu arbeitenden Band wirkt sie als Geradeaus-PA oder als Verdoppler, Vervierfacher usw.
Wilde Schwingungen unterdrückt eine Widerstands-Drosselkombination im Anodenkreis. Auf einen 100 kOhm-Widerstand (1 W Belastung) werden 30 Wdg. Lackdraht, Windung an Windung, gewickelt, die abisolierten Drahtenden um die Anschlußfahnen des Widerstandes gewickelt und verlötet.
Die Gleichspannungszuführung erfolgt über eine kleine Glühlampe, deren Helligkeit als Ersatz für das Anoden-mA-Meter verwendet wird.
Die Auskopplung der HF erfolgt über ein Collins-Filter, das die Oberwellen unterdrückt (sehr wichtig).

Neben den beiden Drehkos mit etwa 325 pF Endkapazität enthält es ein Variometer, wie es in alten Kleinsendern ("Wehrmachts-Sendern") zu finden war. Da dieser Teil für die wenigsten noch berschaffbar ist, kann auch eine Spule mit Anzapfungen und einem Schalter (Keramik-Ausführung) verwendet werden. Die Spule soll dann etwa 30 Wdg. versilberten Draht auf einem Keramik-Körper von etwa 80 mm Durchmesser haben. - Diese Angaben sind allerdings nur Richtwerte.
Im Netzteil, das in der Schaltung gezeigt wird, wird die Spannungsverdopplung angewendet, doch kann selbstverständlich auch eine normale Zweiweggleichrichtung verwendet werden.

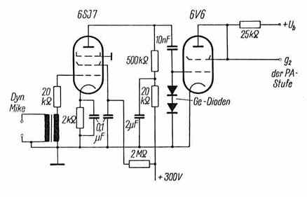
Bei "normalen" A3-Sendern ist die Energiebilanz äußerst schlecht. Die PA-Stufe muß während des Sendens ständig die gesamte HF-Leistung aufbringen, obwohl nur zeitweise eine geringe Seitenbandleistung die eigentliche Information übermittelt. Unter den zahlreichen Vorschlägen, den Wirkungsgrad zu verbessern ist für den Amateur besonders die trägersteuernde Modulation interessant. Hier folgt die Trägerleistung in gewissen Grenzen der Modulationsamplitude, d. h. in Sprechpausen ist auch die Trägerleistung gering, sie nimmt bei Modulation sofort zu.

Das nächste Schaltbild zeigt eine 10 Jahre alte Schaltung aus der amerikanischen Amateurpraxis zum Experimentieren mit der trägersteuernden Modulation. (Die Originalschaltung verwendet eine 6 K 7 an Stelle der 6 SJ 7 als NF-Vorverstärker). Die als Triode geschaltete 6 V 6 enthält zwei Germaniumdioden im Gitterkreis, die eine von der Aussteuerung abhängige Gittervorspannung erzeugen.

Ihre Anode ist unmittelbar an das Schirmgitter der PA angeschlossen und moduliert so den Träger. Bei Fehlen der Modulation (Sprechpausen) zieht die 6 V 6 einen großen Anodenstrom. An dem 25-kOhm-Widerstand zur Anodenspannung fällt eine große Spannung ab, die Schirmgitterspannung und folglich die Leistung der PA sind klein.
Erst bei Modulation erzeugt die negative Vorspannung einen mehr oder weniger kleinen Anodenruhestrom in der 6 V 6, der Spannungsabfall am 25-kOhm-Widerstand nimmt ab und die Schirmgitterspannung der PA nimmt zu. Es wird eine größere HF-Leistung erzeugt.

Viel Spass beim Nachbau !

Zurück zur Hauptseite