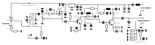
3-stufiger UKW-Prüfsender

Bei der hier beschriebenen Baugruppe handelt es sich um einen 3stufigen UKW-Sender,der über eine Kapazitätsdiode
frequenzmoduliert wird und feinabgestimmt werden kann.
Der NF-Eingang ist für einen CD-Player, etc. ausreichend empfindlich.
Der Hartley-Oszillator mit J-Fet sorgt für ordentliche Frequenzstabilität, ein Treiber und eine Endstufe mit einem
CATV-Transistor für eine rel. hohe AusgangsLeistung.
(Mit der Maustaste das Schaltbild anklicken, es wird dann in voller Auflösung dargestellt.)
Hinweis auf die Rechtslage:
In der BRD(genauso wie in vielen anderen EU-Staaten) ist der Betrieb, besonders als Schwarzsender oder Minispion,
verboten !!!!!
Das Gerät darf nur von Berechtigten als Prüfsender betrieben werden, wenn sichergestellt ist daß die
HF-Strahlung das Prüffeld nicht verlässt!
Verstoß gegen einschlägige Bestimmungen kann Strafverfahren nach sich ziehen!!!
Ich hafte nicht für Verstösse!
Ich werde keinerlei Hilfestellung bei evtll. Nachbauproblemen geben - das Gerät wurde auf "Herz und Nieren"
getestet und es funktioniert, bei sorgfältigem Nachbau, einwandfrei!
Abgleich/Inbetriebnahme:
Suchen Sie eine Gegend auf, in der der Betrieb derartiger Sendeanlagen erlaubt ist!
Stellen Sie auf Ihrem Empfänger (z.B. Kofferradio, Scanner) die gewünschte Frequenz ein (z.B 100Mhz), drehen
Sie den Lautstärkeregler 1/3 auf.
Verbinden Sie den Sender mit Antenne, Stromquelle (13.5 V Autospannung nur über Sicherung!) sowie Ihrer NF-Quelle (z.B.
WalkMan oder DiscMan).
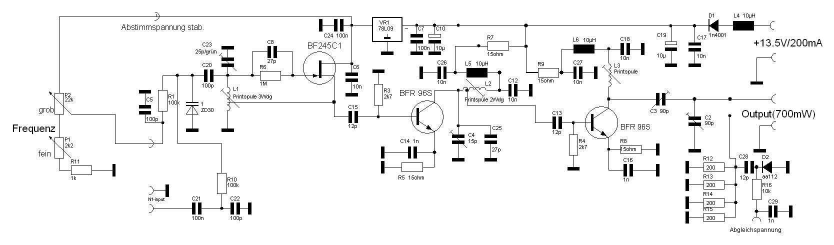
Für die Feinabstimmung der Frequenz erfolgt über ein Poti (22k) (ist verdrahtet /auf Platine)
Die Anschlüsse sind mit + (rot) und - (schwarz) gekennzeichnet,eine Verpolung führt jedoch nicht zur
Zerstörung des Gerätes (Verpolungsschutz-Diode).
Verdrehen Sie den grünen Trimmer des Oszillators vorsichtig mit einem isolierten Abgleichwerkzeug, bis Sie im
Radio Ihre NF hören. Nun sind Sender u. Empfänger auf der gleichen Frequenz.
Messen Sie die HF-Spannung am Antennenausgang und stellen Sie mit Hilfe der beiden gelben Trimmer (Nähe Antennenkabel)
auf den max. Wert ein (z.B mit einem SWR-Meter).
Gleichen Sie mit dem mittleren, grünen Trimmer auf max. Ausgangsleistung ab.
(Am lilafarbigen Draht, der mit seinem losen blanken Ende im Gerät "hängt" (am Kabelbaum mit befestigt),
kann ein DC-Messgerät angeschlossen werden. Hier kann man dann am Messgerät, gegen Masse gemessen, auf
größte Ausgangsleistung abstimmen (etwa 7 Volt). - Sinnvoll wäre es, wenn man gleich von Anfang an ein
Einbauinstrument einplanen würde...)
Der Sender muß unbedingt an einem geeigneten Abschluss-Widerstand ("Dummy") oder einer passenden Antenne
betrieben werden, sonst besteht Gefahr für den Endstufentransistor!
Ein Dummy ist allerdings bereits eingebaut, wie das folgende Foto zeigt (der rote Pfeil rechts oben weist auf die kleine
Drahtbrücke). Wird diese aufgetrennt oder -gelötet, ist kein Dummy (Abschlußwiderstand) vorhanden und das
Gerät MUSS über externe Antenne (oder ext. Dummy) betrieben werden!!
Aber selbst MIT diesem Dummy, OHNE externe Antenne, ist die Reichweite nicht unerheblich, man erreicht lockere 50 mtr. damit...
Das eingebaute Poti erlaubt die Feinverstellung der Frequenz um einige Mhz.
Zum Schutz des Gerätes sollte man die Baugruppe in ein Gehäuse / Behältnis aus Metall einbauen, das u.U.
auch die Stromquelle aufnehmen kann.
Der Einbau in Gegenstände des täglichen Bedarfs ("stealth") ist lt. Gesetz ausdrücklich
verboten!!!
Es folgen das Front- und Platinenlayout:
Der Prüfsender wurde zuerst, im Musteraufbau, mit herkömmlichen Spulen hergestellt:
Danach wurde mit diversen Printspulen experimentiert, bis die passende ermittelt war. Die endgültige Version mit
Printspulen sieht, fertig bestückt, nun von unten so aus:
Hier das Layout der Platine (100 x 70 mm):
Die Bestückung ist rot eingearbeitet: