Hinweis ! Diese Seite ist ausschliesslich nur für den privaten und nicht für den
gewerblichen Gebrauch (z.B. Internet-Auktionen !) bestimmt. Es dürfen keine Fotos und Texte ohne meine vorherige
Zustimmung verwendet werden !
(Mit der Maustaste das Bild anklicken, es wird dann in voller Auflösung dargestellt.)
Schaltpläne zu den Gemeinschaftsempfängern
1943 - 1947 (VE 301, DKE 38, etc.)
Ein Anwählen des jeweiligen Bildes mit dem Mauszeiger gibt eine Übersicht des Gerätes, mit Angabe der
Röhren.
Tips: Ein Anklicken des jeweiligen Bildes mit der linken Maustaste stellt das Schaltbild in
Großausgabe auf den Bildschirm.
Ein Verweilen mit dem Mauszeiger auf einem bestimmten Bild zeigt Informationen zum jeweiligen Bild an.
Viele dieser Geräte weisen auf der Frontseite, auf der Rückwand, auf den Röhren und sogar auf anderen
Bauteilen die schrecklichen Erinnerungen hervorrufenden Symbole des sogenannten "Dritten Reiches"auf.
Nur aus historischen Gründen werden diese Geräte gesammelt, ohne daß dabei die genannten Symbole entfernt
werden - was zum Beschädigen des jeweiligen Gehäuses und dem Gerät die jeweilige Originalität nehmen
würde.
(Die Siegermächte hatten zuweilen auch die Forderung erhoben, daß die Symbole entfernt werden mußten.)
Dies gilt entsprechend auch für Schaltbilder, Bedienungsanleitungen, Werbeschriften, etc.
Ausschließlich nur zum Zwecke der geschichtlichen Forschung stelle ich diese genannten Seiten
hier vor. Es liegt mir fern, mit diesen Symbolen die Gefühle der Opfer dieser schrecklichen Zeit verletzen zu wollen.
Ich bin gerne bereit, diese Symbole zu entfernen wenn sich ein Besucher meiner Seite daran stören sollte.
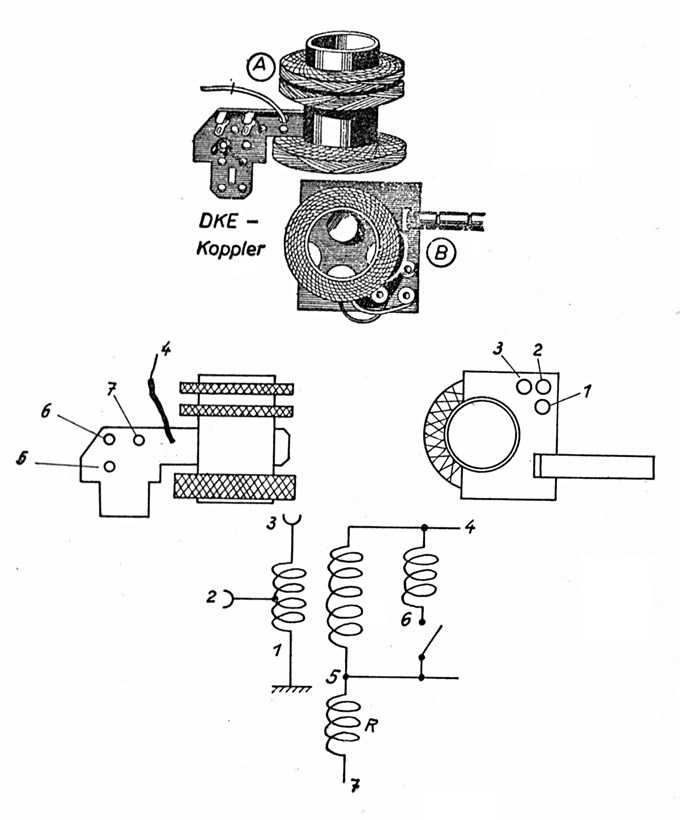
Die Firma EMUD hat den DKE 38 nach dem 2. WeltKrieg unter dem Namen
EDLYbis 1953 mit der UCL81 gebaut, als
Gleichrichter wahlweise UY2 oder Selengleichrichter. Die folgenden Fotos zeigen einen solchen DKE:
Auch in Ungarn wurden, mit meist von Philips hergestellten DKE-Chassis, der Kleinempfänger (hier als DKE
bezeichnet) vertrieben, hier unter dem namen "Nep-Radio" bekannt; das heisst in Ungarn "Horthy-néprádió".
(Horthy war damals der Reichsverweser (Verwalter) in Ungarn).
Es besaß, wie der DKE, in Bakelit Gehäuse. Dieses Radio ist heute sehr gefragt in Ungarn.
Das 'Horty néprádió' ist heute teuer, es kostet in Ungarn etwa 200 - 300 Euro.
Ebenfalls in Ungarn gab es das "Dorfradio", in Ungarisch = FALURÁDIÓ :
Es ist ein Batteriegerät, mit gleichem Chassis wie der DKE 38B.
Über den Knöpfe ist kein Nazi-Symbol, ansonsten kann es die Verwandtschaft zum DKE nicht verleugnen.
Es ist heute sehr gefragt in Ungarn, heutiger Preis ungefähr 100 Euro.
Häufige Fehler am Volksempfänger
Kein Empfang und Netzsummen nicht zu hören:
1. Gleichrichterröhre Elektrodenschluß, keine Emission oder Heizfaden unterbrochen. Am VE 301 GW führt auch
eine Heizfadenunterbrechung jeder anderen Röhre zum völligen Versagen.
2. Lautsprecherröhre Elektrodenschluß, keine Emission oder Heizfadenunterbrechung. Am VE 301 G und GW kann auch
die Audionröhre Heizfadenunterbrechung aufweisen.
3. Lautsprecherspule unterbrochen
4. Unterbrechung am Netztransformator (nur VE 301 W).
5. Teilkondensator von 4 Mikrofarad im Sammelkondensator Kurzschluß. Die Auswechslung des ganzen Sammelkondenstors
kann durch den Einbau eines Zusatzkondensators umgangen werden.
6. Siebwiderstand 3000 Ohm unterbrochen; wenn verbrannt, ist zuvor der 4 Mikrofarad Kondensator im Sammelblock und die
Endröhre auf Schluß zu prüfen (gilt nur für die beiden VE 301 W).
7. Widerstand 700 Ohm an der Anode der 354 unterbrochen.
8. Schleifer am Brummpotentiometer keine Kontaktabnahme.
9. Röhrensockel-Lötanschluß abgerissen.
Kein Empfang und Netzsummen vernehmbar:
10. Lautsprecherröhre Elektrodenschluß.
11. Audionröhre Elektrodenschluß, keine Emission oder Heizfaden defekt.
12. Widerstand zum Schirmgitter der Endröhre unterbrochen, wenn verbrannt, ist zuvor der 0,1 Mikrofarad Kondensator im
Sammelblock und die Endröhre auf Schluß zu prüfen.
13. Anodenseite des NF-Transformators unterbrochen.
14. Antennenspule verbrannt oder unterbrochen.
15. Gitterkondensator am Audion Kurzschluß.
Schwacher Empfang:
1. Röhren haben nachgelassen.
2. Lautsprecheranker klemmt; Lautsprecherspule Windungsschluß.
3. NF-Transformator gitterseitig unterbrochen.
4. Antennenspule verbrannt.
Brummen besonders am VE 301 W:
Ohne Gleichrichterröhre:
1. Eisenkern des Netztransformators lose, Bleche schwingen mit.
Ohne Audionröhre:
2. Lautsprecherröhre Elektrodenschluß.
3. Brummpotentiometer unterbrochen oder ein Ende mit dem Schleifkontakt kurzgeschlossen.
4. Unterbrechung des Kondensators 4, 2, oder 0,1 Mikrofarad im Sammelblock. Am VE 301 W neu sind die Elektrolytkondensatoren
4 Mikrofarad und die beiden 0,1 Mikrofarad Teilkondensatoren des Dreifach-Wickelkondensators auf Unterbrechung zu untersuchen.
Brummt erst nach Einsetzen der Audionröhre:
5. Audionröhre Gitter- oder Kathode-Heizfaden kurzgeschlossen.
6. Spulenleitung an der Gitterspule unterbrochen (äußert sich meist durch helleren Brummton).
Brummen am VE 301 G und GW
1. Röhre Elektroden-Heizfadenschluß.
2. Netzdrossel kurzgeschlossen.
3. Unterbrechung am Sammelkondensator.
Siehe auch Verzerrungen!
Heulen:
Nur während des Anheizens:
1. Endröhre, besonders am VE 301 W heult bei unbelastetem Steuergitter.
In betriebsmäßigem Zustand mit sämtlichen Röhren:
2. Audionröhre mikrophonisch empfindlich.
3. Drehkondensator erschütterungsempfindlich.
Verzerrungen:
1. Endröhre verzerrt, beim VE 301 B ist die Wahl der richtigen Gitterspannung zu beachten.
2. NF-Transformator Sekundärwicklung unterbrochen.
3. Widerstand 2 Megohm vor dem NF-Transformator unterbrochen.
4. Kopplungskondensator im VE 301 W neu oder VE 301 B zwischen Gitter und Anode besitzt Feinschluß
(Übergangswiderstand, daher positive Gittervorspannung).
5. Im VE 301 B 2: Sirutor keine Gleichrichterwirkung; Kopplungskondensator zwischen Anode KL 1 und Sirutor unterbrochen.
Klirren:
1. Meist Lautsprecherfehler.
Brodeln, Kratzgeräusche, aussetzender Empfang:
1. Wackelkontakte in den Röhren, besonders an den Kolbenanschlüssen der VC1, VL1 und AF7.
2. Unterbrechungen im NF-Transformator.
3. Widerstände, besonders der 3000 Ohm im VE 301 W, verbrennen langsam oder zeigen Unkonstanz.
4. Schlechte Lötstellen; unsichere Kontakte der Schalter.
Bedienungstechnische Mängel:
1. Rückkopplung arbeitet nicht: Litze am Rückkopplungskondensator abgerissen; Spulenanschluß unterbrochen.
2. Abstimmung verändert sich nicht: Antrieb aus der Skalenscheibe gesprungen; Rotorpaket des Drehkondensators auf der
Achse nicht festgeschraubt; Stratoranschluß abgerissen.
Betriebliche Mängel:
Stromaufnahme zu hoch (Brandgeruch):
1. Gleichrichterröhre Schluß.
2. Wenn auch ohne Gleichrichterröhre: am oder im Netztransformator Schluß.
3. Wenn nur mit einwandfreier Gleichricherröhre: Kurzschluß im Sammelkondensator.
Sicherungen brennen ohne ersichtlichen Anlaß durch:
Zeitweise Kurzschluß im Sammelkondensator.
Literaturangabe: Rudolf Schadow, Systematische Fehlersuche an Rundfunkgeräten, 1938
Peter schrieb dieses Zitat (es stammt im Original, wie Peter schrieb, aus dem RM) :
Schonung und Ersatz der VY2 ; Netztteilfragen zum DKE38
Schonung der VY2
Die VY2 zählt heute zu den meist gesuchten Röhren. Da ihr Verschleiß wohl besonders hoch war, wurden schon
frühzeitig die Reservebestände aufgebraucht.
Aus dieser Problematik heraus stellt sich die Forderung, die wenigen noch funktionsfähigen VY2 möglichst lange am
Leben zu erhalten.
Ein wesentlicher Grund für den hohen Verschleiß der VY2 besteht darin, dass diese fast immer ohne
Strombegrenzungswiderstand vor der Anode betrieben wurde, natürlich auch in ihrem häufigsten Anwendungsfall, im
DKE.
Beim Aufheizvorgang einer Gleichrichterröhre wird zunächst nur ein Bruchteil der Kathodenoberfläche
emissionsfähig. Da hierüber der hohe Ladestrom der Kondensatoren fließt, entsteht hier eine sehr hohe
Stromdichte, was für die Kathode eine Art Folter darstellt und einen hohen Verschleiß verursacht.
Bei Wechselstromgeräten sorgt der Innenwiderstand des Netztransformators dafür, dass dieser Ladestrom auf ein
erträgliches Maß begrenzt wird.
Anders ist die Situation bei trafolosen Allstromgeräten, wo die Gleichrichterröhre direkt von der Netzspannung
gespeist wird. Den Innenwiderstand des Netzes kann man in Relation zur Röhre als 0 Ohm ansehen.
Daher ist es in diesem Fall üblich, vor die Anode einen Schutzwiderstand zu schalten, der einen übermäßig
hohen Strom verhindert. Dessen Wert sollte in einer Proportionalität sowohl zur Kathodenoberfläche wie auch zur
Größe des Ladekondensators stehen. Bei Röhren mir größerer Heizleistung und somit größerer
Kathodenoberfläche wird dieser Widerstandswert relativ kleiner, je größer der Kondensator ist, wird dieser
Widerstand relativ auch größer.
Bei einer Untersuchung der gängigsten Gleichrichterröhren wurde eine gewisse Willkür in der Wahl dieses
Widerstandswertes bemerkt. Es stellte sich jedoch heraus, dass die Werte für die CY1 ziemlich in der Mitte der Streuung
dieser Werte liegt.
Die Heizleistung der CY1 beträgt 4 W, bis zu 32 µF- Kondensatoren beträgt der Schutzwiderstand 125 Ohm, bis 64 µF
sind 175 Ohm erforderlich.
Dagegen fallen die für die VY2 gegebenen Werte völlig aus dem Rahmen. Die Heizleistung der VY2 beträgt nur
1,5 W, trotzdem werden bis 4 µF als Schutzwiderstand 0 Ohm und bis 32 µF lediglich 20 Ohm angegeben. Dies ist völlig
unlogisch und nicht nachvollziehbar - die physikalischen Gesetze müssten doch proportional für alle Röhren
gleich sein ?!?
Da die VY2 für Billiggeräte, besonders für den DKE entwickelt wurde, hatte man dabei versucht, möglichst
an Bauteilen zu sparen und daher auf diesen Schutzwiderstand wohl verzichtet. Bei Versuchen wird die VY2 einige 100
Aufheizvorgänge überlebt haben und man wird deren beschleunigten Verschleiß in Kauf genommen haben.
Anders müssten heute Sammler denken, die an einer möglichst hohen Lebensdauer der so knappen VY2 interessiert sein
sollten und daher dieser Röhre einen angemessenen Schutzwiderstand gönnen sollten.
Rechnet man den Wert der CY1 auf die Gegebenheiten der VY2 um, so ergibt sich ein Widerstandswert von ca. 333 Ohm, als
Normwert gewählt also 330 Ohm.
Dabei sind diese 330 Ohm ein Mindestwert, noch mehr wäre besser. Dadurch wird zwar der Spannungsabfall größer,
aber bei unserer heutigen höheren Netzspannung wären 390 oder 470 Ohm immer noch angemessen.
Hier muss wieder jeder für sich entscheiden, einen solchen 330...470 Ohm- (ca. 2W)- Widerstand einzubauen, womit das
Gerät nicht mehr ganz original ist, dafür die VY2 aber länger lebt, oder aber die Originalität bevorzugen
und den früheren Tod der VY2 hinzunehmen.
Durch das völlige Fehlen eines strombegrenzenden Widerstandes besteht für die VY2 eine weitere tödliche Gefahr,
wenn der nachfolgende Elko C2 durchschlägt. Dann ist auch die 0,5 A - Netzsicherung viel zu stark und das dünne
Metallbändchen, welches in der Röhre die Verbindung der Kathode zum Quetschfuß herstellt, schmilzt durch.
Leider ist dieses für Reparaturen unzugänglich und die Röhre wird dadurch unbrauchbar, selbst wenn sie noch
100 % Emission hätte !
Um die Zerstörung der Röhre auf diese Art zu verhindern, sollte außer dem Einbau des 330 Ohm -
Schutzwiderstandes auch die 0,5A - Netzsicherung stark reduziert werden. Da selbst bei kalten Heizfäden der Strom unter
100 mA bleibt, müssten 0,1 A mittelträg bis träg als Wert ausreichen.
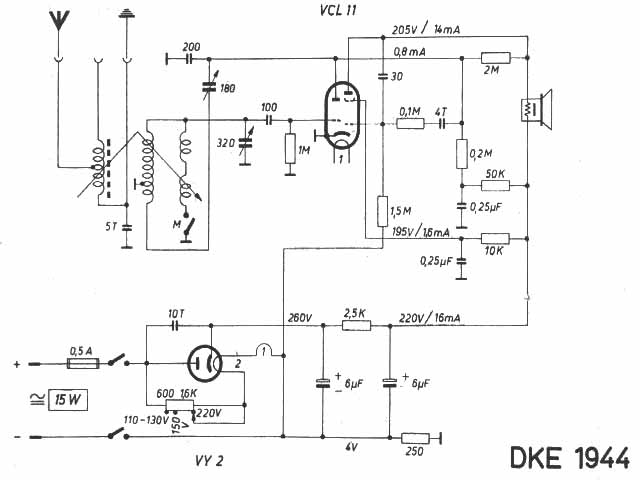
- Hier ein Schaltbild, es wurde mir dankenswerterweise von Peter Schneider zur Verfügung gestellt wurde, welches die
Änderungen im Schaltbild zeigen:

Die Seite wird fortgesetzt.