Der Stereo-Röhrenverstärker "Intermezzo"
von Robert Kunz



Der Röhrenverstärker (RV) besteht aus Teilen eines alten Stereo Röhrenradios.

Ich wollte schon immer einmal einen RV mit kleiner Leistung bauen der zur Nebenberieselung dient. Der Amp wurde unter den technischen Wettbewerbsbedingungen von Jogi erstellt. Ich wollte aber nicht am Wettbewerb teilnehmen.
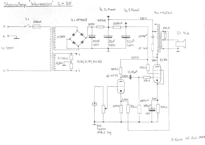
Der RV verfügt über einen Eingang mit 400mV Empfindlichkeit für 3 Watt Ausgangsleitung pro Kanal. Der Frequenzgang (-3dB) beträgt 40-16000Hz.
Trotz schlechten Daten lässt sich das Ergebniss öhöhrenö. Am Eingang sitzt eine ECC 83 (ein Triodensystem pro kanal). Für den Endspurt stehen zwei EL84 zur verfügung.
Die Gleichrichtung wurde beim Röhrenradio durch eine Selenbrücke realisiert. Da ich keinen solchen Gleich-richt-er einbauen wollte, musste ich einen Seriewiderstand von 750 Ohm in die Spannungsversorgung einbauen. Er reduziert die Betriebsspannung um 75V auf 285V. Er siebt dazu die Gleichspannung sehr schön.

Am meisten Arbeit gab das Gehäuse. Es stammt von einem PC-Netzteil und hat die Masse 150 x 140 x 85. Sehr gedrängter aufbau! Das Leistungsvolumen beträgt 3.36W/d^3. Ein solches Leistungvolumen erreicht sonst keines meiner Röhrengeräte.
Einen Schaltplan erübrigt sich hoffentlich! Auch ja, die Gegenkopplung wurde empirisch mit einem Poti ermittelt. Der Rückkopplungswiderstand wurde so klein gewählt, dass bei 400mV am Eingang 3 Watt mit etwa 2 Prozent Klirr rauskommen.
















Da Robert Kunz den Verstärker, aufgrund der gegebenen Versandbedingungen wie er es im Forum schrieb, nicht zur Bewertung einsandte, also nicht am Wettbewerb teilnahm, wird dieser Amp auch nur "ausser der Reihe" hier vorgestellt.

Zurück zur Hauptseite