Röhrenvorverstärker "2"
von Klaus
Wie im 6C33C-Monoblock von Klaus angekündigt, habe ich bis zur Veröffentlichung meines zweiten 
Buches "Neues aus Jogis Röhrenbude" mit der Veröffentlichung dieses neuen Vorverstärkers gewartet.
Leider ist (nicht durch meine Schuld, der Verlag hat ausversehen den Fehler gemacht) eine Schaltungs-Seite nicht mit 
abgedruckt worden. - Diese Seite ist, natürlich, hier enthalten, ich werde sie auch deutlich als diejenige kennzeichnen.
Ich entschuldige mich hier in aller Form und Höflichkeit für den Fehler des Franzis-Verlags, in der nächsten, 
überarbeiteten 2. Auflage des Buches, wird dieser Fehler behoben werden.
Gruss, Jochen.
*****************************************************************
Um für die Monoblöcke SE, PSE und Push-Pull optimale Ansteuermöglichkeiten zu schaffen, habe ich den 
Röhrenvorverstärker "2" entwickelt. Er ist der mittlere Vorverstärker aus der 3er Serie 6C33-B.
Der Netztrafo
ist ein Ringkern-Trafo und hat eine Leistung von 68 VA - er ist imprägniert und mit einem Stahlband versehen, 
endfinish in einer Kunststoffhaube vergossen und um Vibrationen auszuschließen mit einer Filzscheibe bedeckt. Er 
enthält sekundär 3 Spannungen - 300V 0,1A für die Anodenspannung, 6,3V 1A für die Heizung der 
Gleichrichterröhre 6X5GT und 6,3V 2,5A für die Heizung der Röhren.
Maße: Æ 89mm, Höhe 45mm
Die Fa. Müller aus dem Vogtland hat ihn hergestellt!
Das Gehäuse
ist schwarz beschichtet und mit einer 4 mm dicken, eloxierten Frontplatte versehen. Die Unterseite ist gelocht um eine 
Luftzirkulation zu erhalten, 4 Gummifüße von 20mm Höhe helfen auch dabei.
Maße: 435mm lang, 44mm hoch und 230mm tief.
Die Fa. ELCAL hat es im Programm!
Bedingt durch das relativ kleine Gehäuse war sehr viel Entwicklungsarbeit bei den Aufbau der Schaltung notwendig.
Die Röhrenbestückung
Um eine optimale Klangqualität zu gewährleisten, finden nur Röhren mit Oktal-Sockeln aus Keramik und 
versilberten Kontakten Verwendung. Auf den Röhrenvorverstärker befinden sich 7 Röhren. Der "Lineare" 
hat die Doppeltriode von Elektro-Harmonix 6SN7 GT EH bekommen. Für die Betriebsspannung ist die englische 
Brimar-Gleichrichterröhre 6X5 GT zuständig.
Die MM und MC Verstärkung ist mit der amerikanischen Jan-Röhre 6SL7 W GT realisiert worden - insgesamt 4 Stück.
Einbau der Teile
Im linken Teil des Gehäuses befindet sich der Netztrafo und die Gleichrichterröhre für die Erzeugung der 
Betriebsspannung. Das zweite Chassis mit den Röhren ist unter den oberen Teil des Gehäuses. Die 4 
Mikrophonie-Gummiringe für die 4 6SL7WGT werden angebracht. Für die MC-Verstärkung ist ein vergossenes Modul 
eingebaut. Widerstände, Kondensatoren sind natürlich handverdrahtet.
Die Frontplatte
Auf der linken Seite die gewohnte blaue Leuchtdiode, anschließend der Netzkippschalter 2 x um 6 A, dann der 
Auswahlschalter "ELMA 04", 4 Stellungen als nächstes der Umschalter MM-MC, dann der Schalter 
"Lin-MONITOR", weiter die Pegelregler mit Mittelstellung, zuletzt der Lautstärkeregler.
Alle Potis von der Fa. Alps. 
Die Rückfront
Ganz rechts - Kaltgeräteeinbaustecker mit voreilenden Schutzleiterkontakt, weiter links die Sicherungen. Insgesamt 18 
Chinchbuchsen in High-End Ausführung mit vergoldeter Oberfläche, weiter links eine Massebuchse rot.
4 Chinchbuchsen für Parallel C + R werden bei MC benötigt. Für den Anschluss an die Endstufen sind 
XLR-Flansch-Buchsen 3polig vorhanden.
Die Schaltung
Der "2er" ist mit 6 Eingängen ausgestattet und zwar:
Nr. 1 MC 0,5mV/100W
Nr. 2 MM 3mV/47kW
Nr. 3 CD 1V/100 kW
Nr. 4 1V/100 kW
Nr. 5 1V/100 kW
Nr. 6 Monitor 1V/100 kW
Aufnahme 1V/10k
Schaltbild: Eingangswahlschaltung
 (Mit der Maustaste das Bild anklicken, es wird dann in voller Auflösung dargestellt.)
(Mit der Maustaste das Bild anklicken, es wird dann in voller Auflösung dargestellt.)
Die Leistungsaufnahme des RVV beträgt ca. 43 Watt. Im Kaltgeräteeinbaustecker befindet sich ein Netzfilter. 
Über den 2poligen Netzschalter und ein zusätzlicher Filter wird er eingeschaltet.
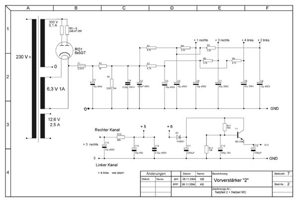
Im Schaltbild - Netzteil 2 ist die Gleichrichtung der Hochspannung mit der sehr umfangreichen Siebung erkennbar, dies ist 
für die Bereitstellung der Spannung 10V für das MC-Modul nötig.
Schaltbild: Netzteil 2
 (Mit der Maustaste das Bild anklicken, es wird dann in voller Auflösung dargestellt.)
(Mit der Maustaste das Bild anklicken, es wird dann in voller Auflösung dargestellt.)
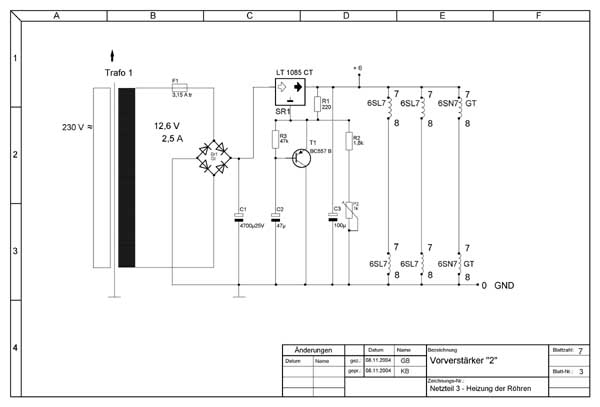
Im Schaltbild - Netzteil 3 wird die Wechselspannung 12,6V/2,5A über einen Präzisions-Spannungsregler geregelt und 
als Gleichspannung für die Röhrenheizung 12,6V verwendet. Durch das träge Hochfahren der Gleichspannung ist 
ein schonender Betrieb der Röhren gegeben und gleichzeitig erkennt man an der immer stärker leuchtenden blauen 
LED, wann die Röhren ihre volle Heizspannung erreicht haben.
Schaltbild: Netzteil 3
 (Mit der Maustaste das Bild anklicken, es wird dann in voller Auflösung dargestellt.)
(Mit der Maustaste das Bild anklicken, es wird dann in voller Auflösung dargestellt.)
Nun zu den Schaltungen des gesamten Gerätes:
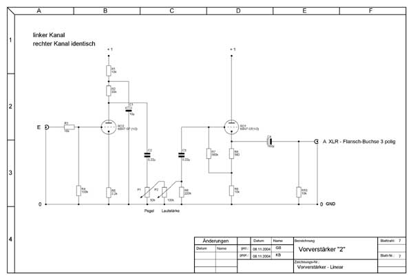
Vorverstärker "Linear" :
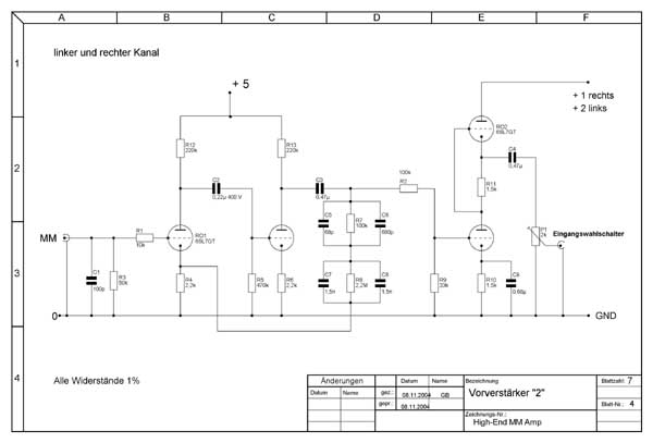
 High-End MM-Amp :
High-End MM-Amp :
 Die folgende Seite ist diese die, wie oben bereits beschrieben, leider im Buch fehlt !
Röhrensockel, Monitor und MC-Beschaltung :
Die folgende Seite ist diese die, wie oben bereits beschrieben, leider im Buch fehlt !
Röhrensockel, Monitor und MC-Beschaltung :
 (Mit der Maustaste das jeweilige Bild anklicken, es wird dann in voller Auflösung dargestellt.)
(Mit der Maustaste das jeweilige Bild anklicken, es wird dann in voller Auflösung dargestellt.)
 
Über den Auswahlschalter "ELMA 04" wird die Eingangstriode über R3 angesteuert. Über den aufgeteilten 
Arbeitswiderstand und C2 gelangt das Signal zum Pegelregler.
Die Koppel C’s C2 + C3 sind von AUDYN MKP-QS und für High-End Geräte bestens geeignet.
Pegelregler "P1" hat in Mittelstellung eine Rastung. Über den Lautstärkeregler gelangt das Signal auf 
das zweite Gitter der 6SN7GT EH - die als Kathodenverstärker geschaltete Röhre gibt das Signal über C4 an die 
XRL-Flanschbuchse, dadurch wird ein Ausgangswiderstand von ca. 700W erreicht - das genügt 
um auch längere Verbindungskabel für die Monoblöcke legen zu können.
Der MM-Vorverstärker besteht aus der Röhre 6SL7WGT und ist universell aufgebaut. Besonderer Wert wurde auf die 
kleine Restwelligkeit der Betriebsspannung gelegt.
Die nachgeschaltete SRPP Stufe fand Verwendung um den Ausgangswiderstand zu verkleinern und um spannungsmäßig auf 
ein bestimmtes Niveau zu kommen.
Alle Röhren sitzen auf einer Zwischenplatte, auf der auch die Lötleisten für die Bauteile befestigt werden. 
Die Zwischenplatte ist aus Aluminium und mit Alu-Farbe beschichtet und mit Abstandsbolzen an der Abdeckung befestigt. 
Bedingt durch Æ 40mm große Öffnungen in der Abdeckung wird auch eine sehr gute 
Kühlung erreicht.
Zum Schluss noch ein kleines Rezept von mir:
Man nehme...... den Röhrenvorverstärker "2" ....... 
..................... hänge 2 SE Mono-Blöcke dran ..... 
..........den Ausgang verkabeln mit 2 Breitbandlautsprecher-Boxen z.B. die B200.........
.................an den Eingang MM oder MC einen guten Plattenspieler........
.....................die Platte "OPUS 3" auflegen und.... nur noch Hören!!!!
Herzliche Grüße,
Klaus
Es folgen die Stücklisten:
Vorverstärker - Blatt Nr. 1 Netzteil 1
Stückliste
 
R1,R2     	= 2 x 1M
R3        	= 1 x 100 2W
 
C1,C2     	= 2 x 220n
 
S141      	= 1 x K250
 
F1        	= 1 x 0,63 A tr
 
Vorverstärker - Blatt Nr. 2 Netzteil MC
Stückliste
 
C1,C3,C5,C6
C9,C15    	= 6 x 10µ 450V
C2        	= 1 x 220µF 450V
C4        	= 1 x 0,22µ   630 V
C7,C8     	= 2 x 47µ 350V
C10       	= 1 x 10µ 450
C11       	= 1 x 2200µF
C12       	= 1 x 330µ 16V
C13       	= 1 x 1000µF
C14       	= 1 x 0,22µ 400V
 
R1        	= 1 x 
R2        	= 1 x 1k
R3,R5,R7,R9	= 4 x 4,7k
R4,R8     	= 2 x 2,2k 
R6        	= 1 x 220k   2W
R10       	= 1 x 56k
R11       	= 1 x 560
R12       	= 1 x 10k
 
R5 + 6    	= 1 x 2x0,47 2W
 
F1        	= 1 x 0,2A tr.
 
RO1       	= 1 x 6x5GT
 
T1        	= 1 x BD 239C
 
D1        	= 1 x 1N4001
Vorverstärker - Blatt Nr. 3 Netzteil 3
Stückliste
 
R1        	= 1 x 220
R2        	= 1 x 1,8k
R3        	= 1 x 47k
 
C1        	= 1 x 4700µ25V
C2        	= 1 x 47µ
C3        	= 1 x 100µ
 
F1        	= 1 x 3,15 A tr
 
Br1       	= 1 x GI
 
T1        	= 1 x BC557 B
 
SR1       	= 1 x LT 1085 CT
 
P1        	= 1 x 1k
 
Vorverstärker - Blatt Nr. 4 MM-Amp
Stückliste
 
R1        	= 1 x 10k
R2,R7     	= 2 x 100k
R3        	= 1 x 50k
R4,R6     	= 2 x 2,2k
R5        	= 1 x 470k
R8        	= 1 x 2,2M
R9        	= 1 x 33k
R10,R11   	= 2 x 1,5k
R12,R13   	= 2 x 220k
 
C1        	= 1 x 100p
C2        	= 1 x 0,22µ 400 V
C3,C4     	= 2 x 0,47µ
C5        	= 1 x 68p
C6        	= 1 x 680p
C7,C8     	= 2 x 1,5n
C9        	= 1 x 0,68µ
 
RO1,RO2   	= 2 x 6SL7GT
 
P1        	= 1 x 2k
 
Vorverstärker - Blatt Nr. 5 Eingangsschaltung
Stückliste
 
Bu1,Bu2,Bu3
Bu4,Bu5,Bu6
Bu7,Bu8,Bu9	= 9 x BNC-Buchse
 
R1,R2,R4  	= 3 x 100k
R3        	= 1 x 10k
 
Vorverstärker-Linear - Blatt Nr. 7
Stückliste  
 
R1,R3,R9,R10	= 4 x 10k
R2        	= 1 x 33k
R4        	= 1 x 100k
R5        	= 1 x 2,2k
R6        	= 1 x 220k
R7        	= 1 x 560k
R8        	= 1 x 560
 
C1        	= 1 x 10µ
C2,C3     	= 2 x 0,22µ
C4        	= 1 x 100µ
 
P1        	= 1 x 50k
P2        	= 1 x 100k
 
RO1       	= 1 x 6SN7 GT(1/2)
RO2       	= 1 x 6SN7 GT (1/2)