GU 50 - SE-Verstärker
von Sven Bolte


Hallo, ich möchte mich zunächst vorstellen. Ich heiße Sven Bolte, bin Jg. 83 und studiere zur Zeit Elektrotechnik in Paderborn. Eigentlich komme ich aus einem kleinen Ort im Kreis Lippe (NRW), dort entstehen auch meine Verstärker. So wie dieser:


Die GU50 leuchten nicht wirklich so blau… - das ist ein Artefakt aus der Langzeit-Belichtung, die ich gemacht habe. In natura sieht man nur das übliche leichte blaue Schimmern.

Nachdem ich bereits einen Gegentakt- Verstärker mit 4 x EL 34 und gut 120 W Sinus pro Kanal nach einem Plan von Menno van der Veen gebaut hatte, sollte es diesmal ein Eintakt-Verstärker werden. Die russische GU 50 hatte ich schon vor einigen Jahren auf Jogis Seite kennen gelernt, dort kann man auch etwas über ihre Verwandtschaft zur Wehrmachtsröhre LS 50 und ihren (zivilen) Nachfolgern P50, SRS 552 oder EL 152 lesen.
Eigentlich ist diese Röhre eine Senderöhre, sie eignet sich aber auch hervorragend für den NF- Betrieb und wurde schon in den 40er Jahren so eingesetzt.

Die GU50 wurde wie ihre deutsche Schwester in einer Art Patronenfassung eingesetzt und besitzt einen Blechdeckel mit Griff zum herausziehen sowie eine Führungsnase im Glas, um sie schnell richtig herum einzusetzen. Der Blechdeckel lässt sich leicht entfernen, einfach an der dünnsten Stelle des Rings (bei der Führungsnase) den Seitenschneider ansetzen und schon kann man ihr aufs nackte Haupt sehen.

In meinem Verstärker wird die GU50 als Pseudo-Triode beschaltet, also das Schirmgitter verbunden mit der Anode. Dadurch sinkt die Ausgangsleistung im Vergleich zum Pentodenbetrieb, zugleich sinkt aber auch der Klirrfaktor.
Als Ausgangsdaten zur Berechnung des Arbeitspunktes habe ich das ausführliche Datenblatt von Telefunken zur LS 50 verwendet, dort finden sich auch Kurven zur Triodenbeschaltung:


Für einen Arbeitpunkt mit einer effektiven Anodenspannung von 335 V und einem Ruhestrom von 80 mA, der sich bei einer Gittervorspannung von -40 V einstellt, ergibt sich ein Anpassungwiderstand von 2 kΩ.
Die Qualität eines Röhrenverstärkers steht und fällt mit der Auswahl des Ausgangsübertragers. Ich habe mich für den 53.31 von Gerd Reinhöfer entschieden, von ihm stammen auch der einzeln angefertigte Netztrafo und die Fassungen für die GU 50.

Schaltung
(Mit der Maustaste das Schaltbild anklicken, es wird dann in voller Auflösung dargestellt.)

Das Datenblatt weist auf einen Rg von max. 20 kΩ hin. Auch wenn sich diese Werte in erster Linie auf den Sendebetrieb beziehen, habe ich bei meinen ersten Versuchen recht schnell gemerkt, dass es dem Klang zugute kommt, diesen Schaltungsteil sehr niederohmig auszulegen. Deshalb fiel die Wahl auf die EF 80. Diese ist eimerweise preiswert zu haben und eignet sich prima auch um niederohmige Lasten anzutreiben.
Der Koppelkondensator C13 musste recht groß ausgelegt werden, damit in Kombination mit dem folgenden R15 die tiefen Töne nicht zu sehr beschnitten werden. Die Grenzfrequenz berechnet sich als f=1/ 2*PI*R*C, hier also etwa 20 Hz.
Der Kondensator am Schirmgitter der EF 80 ist in dieser Hinsicht überdimensioniert, lieferte aber bessere (Klang-) Ergebnisse als der vorher berechnete.
Da noch eine Klangstellstufe eingesetzt werden sollte, reichte die Gesamtverstärkung so nicht aus. Deshalb kam noch eine Vorverstärkerstufe mit einer halben 6N3P pro Kanal hinzu.
Hier könnte man fast jede gängige Doppeltriode einsetzen, die russ. 6N3P (ähnlich ECC 85) hat für mich den Vorteil, dass sie im Gegensatz zu ihren europäischen Kollegen nicht in meine Industriegeräte passt und so meinen Ersatzteilevorrat nicht dezimiert.
Der Lautstärkeregler und der Balanceregler (gegenläufig beschaltetes Stereo-Poti) und auch die Klangregelung sind gängiger Standard. Ungewöhnlich ist vielleicht die lokale Rückkopplung von der Anode der Endröhre auf die Kathode der Vorstufe. Dieses Konzept habe ich aus Otto Diciols Buch "NF- Verstärker Praktikum". Der Widerstand R13 bestimmt den Gegenkopplungsgrad, ich habe am Ende empirisch diesen Wert herabgesetzt, bis ich auch mit meiner stärksten Tonquelle den Verstärker nicht mehr (hörbar) zum Verzerren bringen konnte. Der Kondensator C14 ist so gesehen schon zu klein, unterhalb von 50 Hz wird nicht mehr voll gegengekoppelt.
Die so herbeigeführte Anhebung der tiefen Töne kommt dem Klang aber zugute - die AÜs (M102a) machen das ohne Probleme mit.
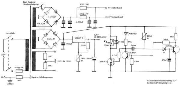
Beim Netzteil musste ich einen Kompromiss eingehen, da in das vorgesehene Rackgehäuse mit 1 HE keine Drossel passte. Deshalb erfolgt die Siebung über RC- Glieder.

Netzteil-Schaltung
(Mit der Maustaste das Bild anklicken, es wird dann in voller Auflösung dargestellt.)

Ein einfaches Monoflop sorgt für eine 30sekündige Einschaltverzögerung, diese ist hauptsächlich vorhanden, um die Ladeelkos während der Aufwärmphase der Röhren nicht so lange leiden zu lassen. Außerdem ist es eine nette Spielerei… beim Anheizen leuchtet eine rote LED und erst nach 30s meldet sich der Verstärker automatisch mit einem sonoren Blubb aus den Lautsprechern. Gleichzeitig erlischt die rote LED und die blaue LED des Kanalwählers leuchtet.
Die GU50 werden mit 12,6 V Wechselspannung geheizt, für die EF 80 und die 6N3P gibt es eine stabilisierte Gleichspannung.
Die Anodenspannung wird mit einer Graetz-Brücke gleichgerichtet und zunächst mit 660 µF gepuffert. Es folgt für jeden Kanal ein RC-Glied mit 100 Ω und 330 µF.
Durch diese Maßnahmen setze ich den Brummpegel soweit hinunter, dass man schon an der Box horchen muss um noch ein Brummen zu hören.
Der Verstärker leistet etwa 8 W pro Kanal, das genügt um auch normale Boxen anzutreiben. An meinen treuen Technics-Bassreflex bringt der Kleine recht viel Spass.




Zu einem Eintakt- Verstärker gehören auch Breitbänder-Boxen dachte ich mir. Es gibt ja einen ziemlichen Hype um alte Saba-Lautsprecher… ich habe einige Röhrenradios im Keller, doch es käme mir nicht in den Sinn sie wegen der Lautsprecher zu schlachten. Götz Wilimzig verweist in seinem Buch "Höchst Empfindlich" auf einen Lautsprecher, den Beyma 8 AG/N. Das ist ein Breitbandlautsprecher mit Hochtonkegel, der Kennschalldruck liegt bei 96 dB und die max. Belastbarkeit bei 35 W. Da dieser Lautsprecher zudem recht günstig ist, habe ich ein Paar Boxen damit gebaut (das Konzept stammt von G.W. und wurde von Kay Spiecker u.a. im Forum erläutert - ich zeige nur meine persönliche Umsetzung).


Die Boxen bestehen aus 12mm starkem Birke-Multiplex, eine Art dickes Sperrholz. Auch wenn man selbst über eine Kreissäge verfügt, empfiehlt es sich, die Platten gleich im Baumarkt zuschneiden zu lassen. So sauber und gerade bekommt man es selbst wohl nicht hin.
Die Löcher in der Frontseite habe ich mit einer Stichsäge (Kurvenblatt!) ausgeschnitten. Da die Chassis von hinten montiert werden, musste das Loch recht sauber werden. Dazu habe ich eine Vorrichtung gebastelt, mit der sich die Säge wie ein Zirkel einmal im Kreis bewegen lässt.
Um die Box steifer zu machen, habe ich auf die Seitenteile und Deckel/Boden einen Rahmen aus Leisten geleimt. Die gesamte Box mit Frontseite - nur ohne Rückwand - wurde zusammengeleimt. Für den nötigen Druck sorgten Spanngurte rund um den Kasten gezogen.
Da unbehandeltes Holz immer etwas stumpf aussieht und staubig ist, habe ich die Boxen zweimal mit Klarlack lackiert. In den Bassreflex-Löchern steckt jeweils ein BR - Rohr mit 10cm Durchmesser und 10cm Länge.
Die Beyma- Chassis sind von innen geschraubt.
Auf die Innenseite der Rückwände habe ich Noppenschaumstoff geklebt, um Resonanzen durch stehende Wellen in der Box zu vermeiden. Die Rückwände sind mit Holzschrauben befestigt. Das ganze sieht dann so aus:




Die Breitbänder bringen einen recht ausgewogenen Klang, gerade Gesangstimmen kommen sehr gut rüber und "unplugged" - Instrumente wie Akustikgitarre, Klavier oder Bass hören sich wirklich echt an.
In Verbindung mit dem Verstärker hört man Dinge in den Aufnahmen, die man vorher noch nicht gehört hatte, wie z.B. das Kratzen der Fingernägel auf den Gitarrensaiten oder das Stühlerücken in "Love of my life" von Carlos Santana. Bei guten Aufnahmen - wie z.B. der Eagles- DVD "Hell freezes over" - erreicht man auch mit nur zwei Boxen Raumklang. Einzig der Bassbereich kommt zu dünn weg, doch dieses Problem habe ich mit einem Aktiv-Subwoofer mit regelbarer Trennfrequenz gelöst. Das Signal für den Subwoofer kopple ich an der Kathode der EF 80 aus. Diese Stelle hat den Vorteil, dass das Signal bereits durch die Mischstufe gegangen ist - der Sub wird automatisch mitgesteuert. Außerdem lässt dieser Ausgang auch eine längere Leitung zum Subwoofer zu.

So, das wär’s. Man liest sich im Forum und sieht sich - spätestens beim nächsten Röhrenstammtisch.
Gruß, Sven
<sbolte äT mail.uni-paderborn.de>

Zurück zur Hauptseite