Denk mal wieder ...
Studie 3 - Die SUPRA-Trioden-Schaltung
oder
Im Allgemeinen wird gesagt, dass in der Röhrentechnik alles erfunden ist was es zu erfinden gibt - Und die Erde ist eine Scheibe ...

von Frank Kneifel

Vor kurzem besorgte ich mir nach einem Tipp von Alexander Kriegel einen Kennlinienschreiber aus Frankreich. Der Kennlinienschreiber besteht zwar nur aus einer Platine, Trafo und Strippen musste ich selber stiften und er geht auch nur bis Ua = 440V, Ia = 256mA und Ua = -31V, dafür ist er aber für 69€ unschlagbar günstig.
Als das Teil ankam wurde der Kennlinienschreiber gleich ausprobiert und ein paar Kennlinien erfasst.

Hier ein Bild des Kennlinieschreibers.
Bild01Bild01


Es ist zwar nur eine Platine mit ein paar Bauteilen und man braucht noch mindestens einen Trafo, dafür kann man aber so einiges damit anstellen. Durch die Wahl der äußeren Beschaltung hat man auch sehr viele Freiheiten.

Eines Abends ging ich im Kopf durch was man damit alles machen kann. Kennlinie einer Triode mit Katodenwiderstand (Stromgegenkopplung) oder auch einer Ultralinearschaltung erfassen. Pentoden als Pseudotrioden geschaltet usw.

Ich stelle mir vor wie die Kennlinienfelder aussehen könnten und da hatte ich eine Idee. Am nächsten Morgen ran an den Basteltisch und losgelegt.

Hier das Kennlinienfeld einer EF80 als Pentode.
Bild02Bild02


Einigen Leuten auch bekannt das Kennlinienfeld der EF80 als Pseudotriode geschaltet von Tom Schlangen.
Bild03Bild03


Hier jetzt das Kennlinienfeld meines Kennlinienschreibers.
Bild04Bild04
Die Unterschiede zwischen den Kennlinien ergeben sich aus den verschiedenen Messmethoden und unterschiedlichen Röhren.

Für mich war aber in dem Moment aber wichtig eine Referenzmessung meiner EF80 zu haben.

Mit einem zusätzlichen Trafo war ich in der Lage das Schirmgitter so anzusteuern, dass es einer EF80 in Ultralinearschaltung mit 80% Schirmgittergegenkopplung entspricht.
Hier das dazu entsprechende Kennlinienfeld.
Bild05Bild05
Schön zu sehen ist, dass es sehr ähnlich dem Kennlinienfeld der Pseudotriodenschaltung ist. Die Kennlinien verlaufen nur etwas flacher.

Dann habe ich die ganze Geschichte mal etwas weiter gedacht und es kam folgendes raus.
Bild06Bild06
Dieses Kennlinienfeld entspricht der EF80 mit 120% Schirmgittergegenkopplung.

Im Vergleich zur Pseudotriodenschaltung verlaufen die Kennlinien noch steiler (der Innenwiderstand ist geringer).
Zugleich vergrößert sich ein wenig sich der Bereich, in der sich die EF80 aussteuern lässt. Die Ug1 = 0V-Kennlinie verläuft bei geringeren Anodenspannungen. Dafür veringert sich der Verstärkungsfaktor µ ein wenig.

Hier jetzt eine Animation, wo die drei Zustände "Ultralinear 80%", "Pseudotriode" und SUPRA-Triode abwechselnd angezeigt werden.
Animation2Animation
Nach diesen Ergebnissen habe ich die mir bekannte Literatur und das Internet durchsucht und nichts gefunden, wo Vergleichbares untersucht wurde.
Michael Boele (mb) und Kurt Schenk teilten mir auf Nachfrage mit, dass sich laut deren Kenntnisse noch keiner mit dem Thema beschäftigt hat.
Also habe ich dem Kind erst mal einen Namen verpasst, die "SUPRA-Trioden-Schaltung".

Nun ging es darum diese Idee in die Praxis umzusetzen.
Als Endröhre habe ich die EL/PL504 ausgewählt da sie eine sehr robuste Röhre ist und ein hochbelastbares Schirmgitter hat.

Als Treiberröhre viel mir die EF80 ins Auge. Sie hat als Triode ein interessantes Kennlinienfeld und ist massig vorhanden. Als "Ausweichröhre" würde dann auch die EF184 passen. Sie hat als Triode ein ähnliches Kennlinienfeld und eine gleiche Anschlussbelegung.

Auf der Suche nach einer Vor- bzw. Eingangsröhre viel mir die PC900 auf. Davon hatte ich ein paar im Schrank und mit einer Heizspannung von 3,9V ließe sich das schnell mit ein paar Widerständen an 6,3V-Heizspannung anpassen.
Da kein Kennlinienfeld zu finden war habe ich meinen Kennlinienschreiber angeworfen.

Also wie immer habe ich bei der Dimensionierung hinten bei der Endröhre angefangen.
Da ich die herkömmliche Pseudotriodenschaltung mit der SUPRA-Triodenschaltung vergleichen wollte habe ich erst mal eine Triodenendstufe entworfen.

Hier das Kennlinienfeld der EL504 als Pseudotriode.
Bild07Bild07
Die Kennlinie liegt bei Ua = 250V und 62,5mA. Das entspricht einem Ra = 4kOhm.
Die Anodenverlustleistung liegt bei 15,6W. Ich bin mit allen Werten innerhalb der Spezifikationen.

Da ich die Vor- und Treiberröhre gerne gleichstrommäßig kopple, mache ich bei der Vorröhre weiter.
Hier habe ich die PC900 ausgewählt (hatte ich noch im Schrank).
Schnell den Kennlinienschreiber angeworfen und das Kennlinienfeld erfasst.
Bild08Bild08
Da die Anodenspannung der Vorstufe von der Betriebsspannung der zweiten Stufe abgezogen werden muss wähle ich hier eine möglichst geringe Anodenspannung aus. Die Betriebsspannung wähle ich sehr hoch um einen möglichst linearen Arbeitsbereich zu haben.
Ich habe mich bei einem Ra = 100kΩ auf einen Arbeitspunkt Ua = 75V und Ia = 2mA festgelegt, auch auf die Gefahr hin in den Gitterstrombereich zu kommen. Selbst bei kleinem Gitterstrom sehe ich keine großen Probleme. Die Eingangswechselspannung wird nur sehr klein sein und der Innenwiderstand des Vorverstärkers ist sehr gering.

Nun geht es an die Treiberstufe mit der EF80 in Triodenschaltung.
Hier das Kennlinienfeld dazu.
Bild09Bild09
Die Betriebsspannung der Treiberstufe ist "nur" 240V da die Katode der EF80 auf Anodenpotential der PC900, also 75V, liegt. Zusammen ergibt das dann 305V. Den Anodenwiderstand habe ich nach mehreren Versuchen auf Ra = 27kΩ, Ua = 130V und Ia = 4mA festgelegt.
Bei diesem Arbeitspunkt arbeitet die EF80 zwar nicht sonderlich linear, das ist aber so gewollt. Die Unlinearität soll genauso groß sein wie bei der Endröhre, nur halt spiegelverkehrt. Dadurch heben sich die Unlinearitäten gegeneinander auf und der Klirr wird minimiert. Hier benutze ich zu Klirrminimierung des Verstärkers eine Vorwärtskompensation.
Genaueres dazu in meinem vorherigen Projekt mit der PCL805.
Damit stehen die Planungsdaten und mit einem Taschenrechner kann ich schnell die benötigten Widerstände und Kondensatoren festlegen.
Die genauen Berechnungen lasse ich jetzt mal weg, sie gleichen den Berechnungen in meinem PCL805-Projekt.

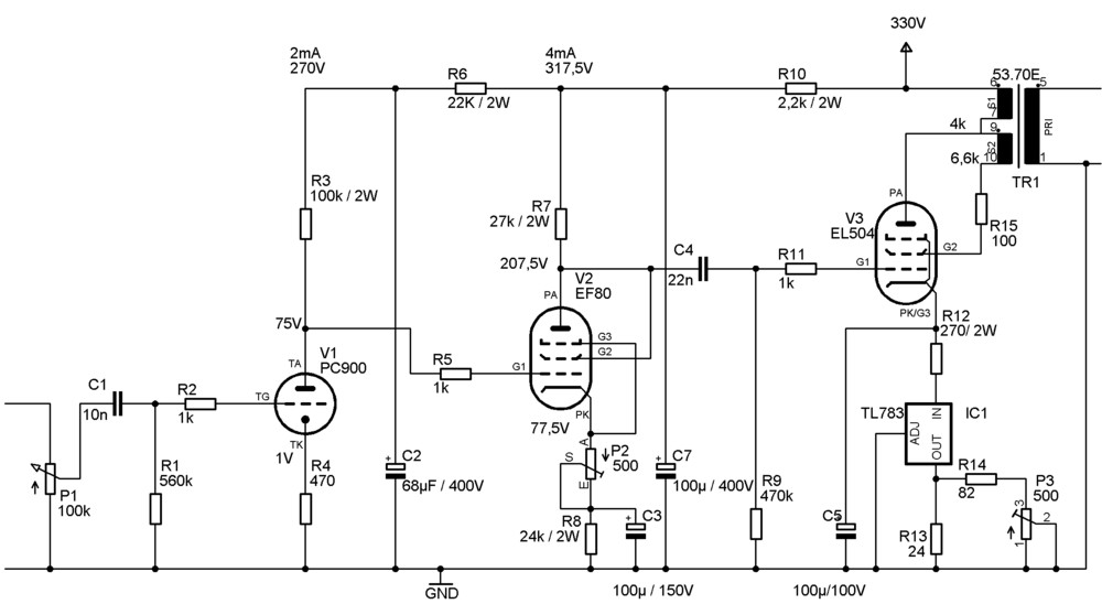
Hier der fertige Schaltplan.
Bild10Bild10
Die Anode der EL504 ist an dem 4k-Anschluss des Übertragers angeschlossen, das Schirmgitter am 6,6k-Anschluss, es liegt eine ca. 125%tige Schirmgittergegenkopplung vor.
Als Ausgangsübertrager habe ich den Bastelübertrager 53.70E von Gerd Reinhöfer verwendet. Der hat erfreulich viele Anzapfungen und ist optimal für mein Projekt.
Der Katodenwiderstand der EL504 besteht aus einer Kombination von TL783 und R12 mit 270Ω. R12 verhindert bei zu kalter Röhre einen zu hohen Anodenstrom, also einen vorzeitigen Verschleiß der Katode.
Der TL783 ist eine Hochspannungsvariante des LM317. Er sorgt für einen konstanten Anodenstrom und durch die Schaltung kann ein normales Kleinleistungs-Trimmpoti verwendet werden.
Noch eine Besonderheit an der Schaltung ist das Trimmpoti P2. Damit wird die Stromgegenkopplung der EF80 eingestellt und somit die Unlinearität an die der EL504 angepasst und sie sich dadurch zum größten Teil aufheben.
Nicht vergessen darf man die Verstärkungsänderung der EF80 durch die einstellbare Stromgegenkopplung.
Das kann zu unterschiedlichen Verstärkungen beider Kanäle führen und muss evtl. durch Vorwiderstände vor dem Verstärker ausgeglichen werden.

Sollte kein Messgerät zur Klirrfaktormessung vorhanden sein, sollte das Poti P2 auf Mittelstellung stehen.
Durch umlöten des Schirmgitteranschlusses kann der Verstärker schnell von SUPRA-Triodenschaltung auf Pseudotriodenschaltung umgebaut werden.

Das Netzteil besteht aus 2 Trafos. Ein Trafo ist für die Heizung der von mir verwendeten PL504, der andere Trafo stellt die Anodenspannung mit einer einfachen CLC-Siebung und die Heizung für die Vorstufenröhren bereit.

In den folgenden Messungen werden auch beide Konzepte miteinander verglichen.


Jetzt noch ein paar Fotos vom Aufbau des Verstärkers.


Als erstes die Ansicht von oben.
Bild11Bild11
Der Aufbau erfolgte in einem alten 19"-Gehäuse, dass noch bei mir im Keller lag.
Links ist das Netzteil mit Trafo für die Heizung der PL504, den Trafo für die Anodenspannung und die Heizung der Vorstufenröhren und die Drossel der CLC-Siebung zu sehen.
Da ich genug Platz hatte und der Heiztrafo für die PL504 mehr als genug Leistung zur Verfügung stellt habe ich mich entschlossen 2 PL504 parallel pro Kanal einzusetzen. Damit konnte ich den Innenwiederstand noch weiter senken.
Hinter den Ausgangsübertragern sind die Anschlussbuchsen für die Lautsprecher zu sehen. Hier liegen Anschlussmöglichkeiten für 4 und 8 Ω Lautsprecher vor.

Die Ansicht von der Seite.
Bild12Bild12

Jetzt kommt das Interessante, die Ansicht von unten.
Bild13Bild13
Die Netzleitungen ganz links sind miteinander verdrillt und zusätzlich mit Schrumpfschlauch isoliert.
Der Schutzleiteranschluss ist noch mit 1mm Litze ausgeführt, wird aber noch gegen 2,5mm Litze getauscht.
Als nächstes ist der Netzteilbereich zu sehen. Unten der Heiztrafo für die PL504, darüber der Trafo für die Anodenspannung und Heizung der Vorstufenröhren.
Dann kommt die Gleichrichtung der Anodenspannung mit Siebung.
Alle Heizleitungen sind verdrillt und zur optischen Unterscheidung mit blauen Schaltdraht ausgeführt.
Alle Betriebsspannungsleitungen sind mit roten Schaltdraht realisiert, die Masse mit schwarzem Schaltdraht.
Alle Elkos sind der Sicherheit wegen zusätzlich am Chassis befestigt.
Zwischen Ausgangsröhren und Ausgangsübertrager sind die Spannungsregler TL783 auf kleinen Kühlblechen positioniert. Die Kühlbleche sind zugleich die Halterung der Katodenelkos. Ist hier unproblematisch da sich die TL783 so gut wie garnicht erwärmen, eigentlich sind sie Befestigungsbleche.


In Kapitel 2 folgt die Vergleichsmessung zwischen Pseudotriode und SUPRA-Triodenschaltung an einem Messwiderstand und an einem realen Lautsprecher.