Beschreibung "250 V-Netzteil"
von Hans-Peter Völpel
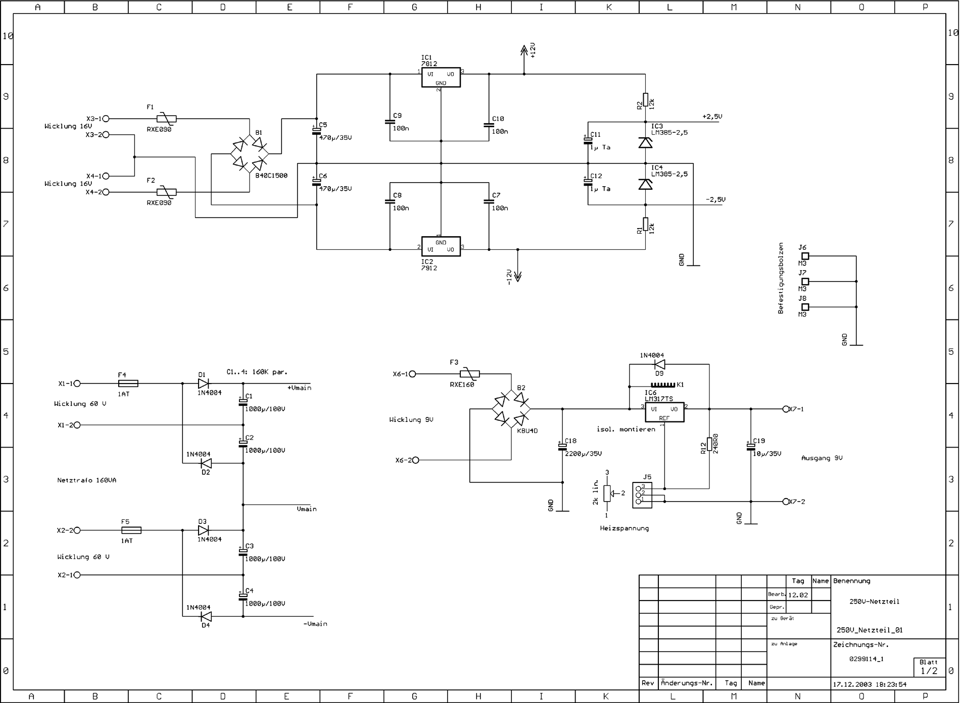
Das Gerät ist ein Lineargeregeltes Netzteil, mit den Ausgängen 0 .. 250 V / 500 mA und 1,2 .. 9 V / 1 A
Das Schaltungsprinzip beruht auf einer Aufteilung der ungeregelten Spannung, um das Problem mit den hohen Verlustleistungen
bei kleinen Ausgangsspannungen und hohen Strömen zu vermeiden. Es gibt hier zwei massefreie Spannungsquellen mit ca.
160 V Leerlaufspannung in Verdopplerschaltung, die in Reihe geschaltet sind. Die 2-stufige Regelschaltung sorgt nun
dafür, daß immer nur eine Hälfte geregelt wird, und die jeweils andere entweder ganz abgeschaltet oder ganz
eingeschaltet ist. Die Umschaltung geschieht in einem Bereich von einigen Volt fließend. Für die Umschaltung sind
die Dioden D5 und D7 zuständig.
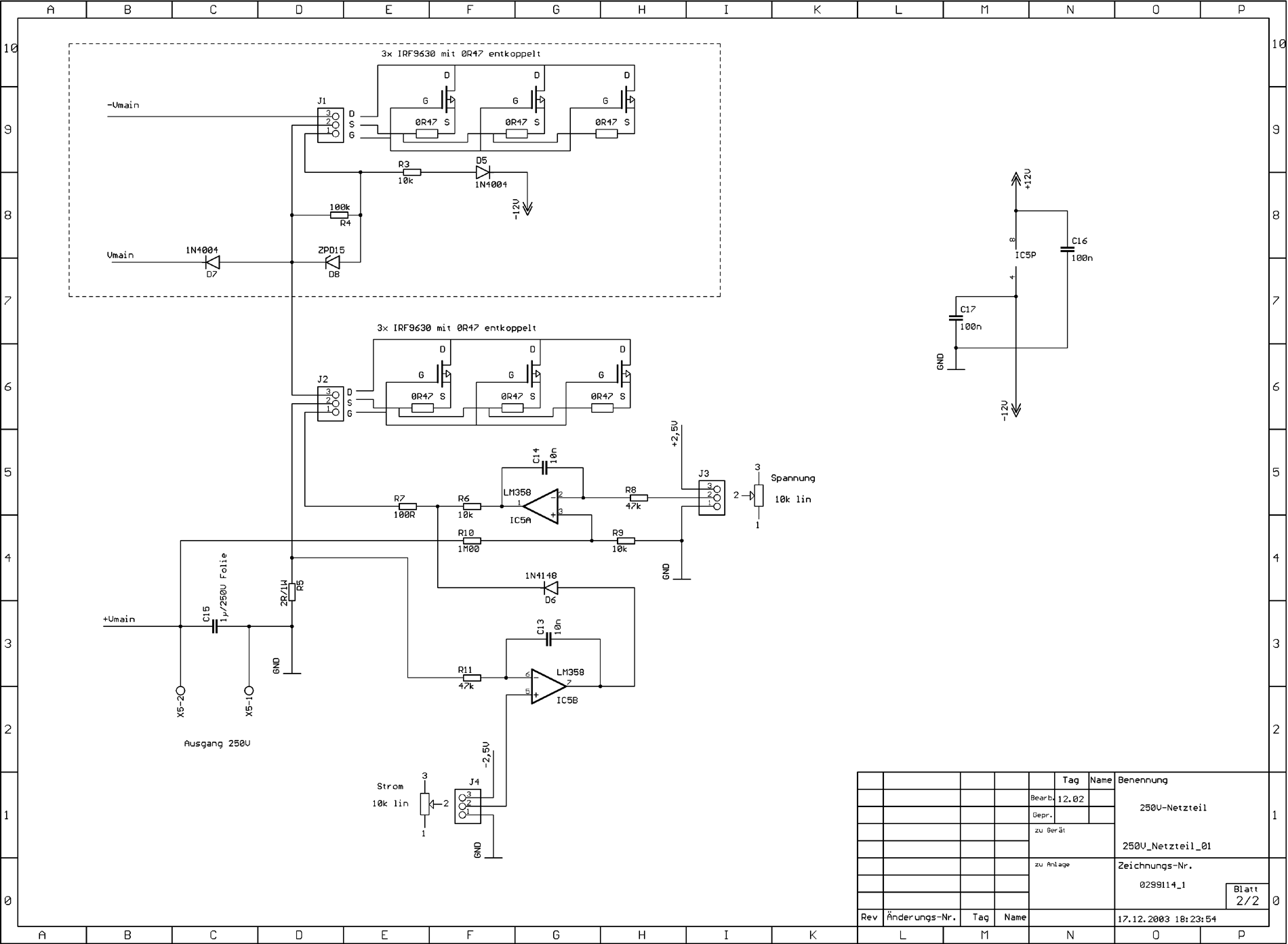
Das Prinzip ist nicht auf 2 Stufen beschränkt, der umrahmte Schaltungsteil im Blatt 2 kann nahezu beliebig kaskadiert
werden. natürlich muß für jede weitere Stufe auch eine Spannungsquelle vorhanden sein. Man kann hier einen
Kompromiß zwischen Aufwand und Verlustleistung schließen.
Die Auswahl und Anzahl der Transistoren hat einen bestimmten Grund. Es ist einfach, MOSFETs mit hohen Spannungen und hoher
Strombelastbarkeit zu erhalten, die Probleme entstehen bei der thermischen Auslegung. Moderne MOSFETs sind für
Schaltbetrieb optimiert, d.h. ein kleiner Einschaltwiderstand RDSon ist wichtiger als ein geringer Wärmewiderstand Rth.
Deshalb sind die üblichen MOSFETs (und erst recht IGBTs) nicht besonders für Linearbetrieb geeignet.
Man könnte hier auch jeweils einen Transistor im TO 247-Gehäuse verwenden, das käme aber teuerer als die 2 x
3 Stück TO 220 - Typen. Die Auslegung des Leistungsteils ist für sicheren Dauerbetrieb bei -10 .. +10 %
Netzspannungsabweichung und 40 °C Umgebungstemperatur, bei Maximalstrom und kurzgeschlossenem Ausgang.
Der verwendete Trafo mit 2 x 60 V / 1 A, 2 x 16 V / 0,5 A und 1 x 9 V / 2 A ist nicht ideal, es waren aber noch einige
Exemplare vorhanden. Besser wäre 2 x 60 V / 1 A, 2 x 15 V / 0,2 A und 15 V / 2 A gewesen.
Das hätte auch erlaubt, die Heizspannung bis 12 V auszulegen. Dann wäre aber der LM 317 durch einen LM 350 zu
ersetzen und der Regler auf einen externen Kühlkörper zu montieren.
2 x 120 V / 0,5 A wären auch möglich, dann kann mit einer einfachen Brücke gleichgerichtet werden.
Die weitere Aufteilung auf 4 x 60 V / 0,5 A und Gleichrichtung über normale Brückengleichrichter wäre machbar,
man könnte dann 2 Transistoren und einen Kühlkörper sparen. Die Frage, ob man damit insgesamt wesentliche
Einsparungen erzielt, bleibt offen.
Eine weitere Aufteilung dadurch zu erreichen, daß man an die Mittelanzapfung der Reihenschaltung der Elkos C1 / C2 und
C3 / C4 geht, ist wegen der dann auftretenden Gleichstrombelastung des Netztrafos nicht möglich.
Wer mag, kann anstelle der beiden Potis auch externe Steuerspannungsquellen 0 .. + 2,5 V bzw. 0 .. - 2,5 V anschließen.
Hans-Peter Völpel
(Mit der Maustaste das jeweilige Bild anklicken, es wird dann in voller Auflösung dargestellt.)
(Mit der Maustaste das jeweilige Bild anklicken, es wird dann in voller Auflösung dargestellt.)
(Mit der Maustaste das jeweilige Bild anklicken, es wird dann in voller Auflösung dargestellt.)
(Mit der Maustaste das jeweilige Bild anklicken, es wird dann in voller Auflösung dargestellt.)

Die beiden folgenden Links führen auf die Eagle-Dateien zur Platine:
250V_Netzteil_01.brd 250V_Netzteil_01.sch
Die folgenden Links führen auf PDF-Dateien zur Platine und zur Schaltung:
250V_Netzteil_01_SCH.pdf
250V_Netzteil_01_SOL.pdf 250V_Netzteil_01_BRD.pdf
250V_Netzteil_01_COM.pdf
250V_Netzteil_01_Bestck.pdf 250V_Netzteil_01_PARTS.pdf