a) Schaltung
Der RIAA-Entzerrer-Verstärker
stellt den Kern dieses Projekts dar. In der einschlägigen Literatur wie
im Internet gibt es eine Vielzahl von möglichen Schaltungskonzepten dafür,
von Lösungen mit nur einem Röhrensystem aus der Frühzeit der
Schallplattenentzerrung bis hin zu Schaltungen mit sechs Triodensystemen pro
Stereokanal. Keine allerdings erfüllte bei näherer Betrachtung alle
hier gestellten Anforderungen in dem Maße, daß sie sich unverändert
hätte übernehmen lassen.
Bei der Neukonzeption einer solchen Schaltung muß man sich zunächst für sog. aktive oder passive Entzerrung entscheiden (oder einer Mischform zwischen beiden). Beide Verfahren haben Vor- und Nachteile. Schaltungen mit passiver Entzerrung tendieren zu höherem Rauschen, schlechterer Übersteuerungsfestigkeit und höherer Verzerrung, aktive Entzerrung tendiert zu Instabilität, da sie i.a. eine Gegenkopplung über mehrere Stufen hinweg erfordert. Vor- und Nachteile werden hier nicht diskutiert. Ihre praktische Auswirkung ist auch stark von der konkreten Ausführung der Schaltung abhängig.
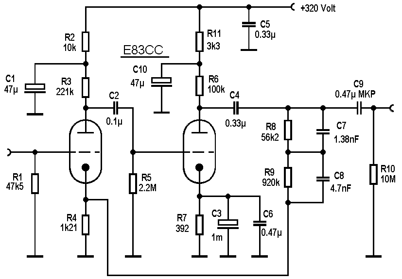
Eine überschlägige Betrachtung zeigte, daß es schwierig sein dürfte, bei passiver Entzerrung mit nur zwei Röhrensystemen alle geforderten Eigenschaften zu erreichen. Hier wurde deshalb eine Lösung mit aktiver Entzerrung gewählt [Bild.1]. Diese ist im Prinzip althergebracht. In ähnlicher Form wurde sie von vielen kommerziellen Herstellern und in zahlreichen Selbstbauschaltungen eingesetzt. Sie hat den Vorteil, daß sich mit dem Einsatz von nur zwei Triodensystemen alle in (1) und (2) geforderten Eigenschaften erreichen lassen. Dazu muß die Dimensionierung dieser Schaltung allerdings sehr sorgfältig erfolgen. Ein Vorteil der aktiven Entzerrung ist auch, daß die Schaltung etwas weniger anfällig gegen Brummeinstreuung ist und der Frequenzgang in geringerem Maße abhängig ist vom eingesetzten Röhrenexemplar und von der Röhrenalterung.

Bild 1. Schaltplan RIAA-Entzerrung,
ein Kanal
(Vergrößerte Darstellung
durch Anklicken der Abb.)
Die beiden folgenden Abschnitte beschäftigen sich im wesentlichen mit der
Dimensionierung der Komponenten. Im Abschnitt 3.d werden auch Meßwerte
angegeben.
Wie dieses Beispiel und auch die Meßwerte zeigen, bedarf es keiner ausgefallenen
Schaltungstechnik, um hochwertige Übertragungseigenschaften zu erzielen.
Wichtiger ist die sorgfältige Dimensionierung aller Bauteile.