Der Clone des Darlings von Gerd Reinhöfer

Gerd Reinhöfers Variante des Darling-Konzeptes habe ich schon hinreichend beschrieben. Nun, viel habe ich gegenüber Gerds Variante nicht verändert. Das Gitter der Pentode habe ich mittels Z-Dioden stabilisiert. Zuerst hatte ich die Z-Dioden zwischen G2 und Katode geschaltet. Es rauschte aber an meinen Lautsprechern (ca. 95 dB) vernehmlich. Darauf hin habe ich die Z-Diode (2 in Reihe um auf den erforderlichen Wert zu kommen) gegen Masse geklemmt. Ich betreibe zur Zeit den Darling ohne Gegenkopplung. Schwer zu sagen, was besser klingt. Ich hatte den Eindruck ohne Gegenkopplung, aber das ist sicherlich nur Einbildung und vielleicht ist jemand anderes genau entgegengesetzter Meinung. Wie auch immer, wo auch immer ich bisher mit dem Darling auftauchte, ist man(n) begeistert vom Klang und erstaunt, dass es nicht mehr als 0,75 Watt sein sollen.

Einige Bilder nachfolgend von meinem Aufbau.

Grundplatte

Die Grundplatte gefertigt bei Schaeffer Apparatebau ist nicht billig, aber für mich ohne Möglichkeiten ordentlich Metall bearbeiten zu können, preiswert. Die Grundplatte ist für Oktalsockel russischer Bauart entworfen. Ich wurde mal gefragt, ob die Lüftungs-Löcher rund um die Fassungen notwendig seien. Na ja, vielleicht braucht man diese nicht, ich nutze aber wo es geht die Möglichkeiten die Röhren zu kühlen. Für die Montage der Schraubelkos ist eine Vertiefung gefräst. Dort wird ein Kupferstreifen untergelegt, der dann ins Gehäuseinnere geführt wird. So sieht man nicht die sonst notwendige Unterlegscheibe mit Kontaktfahne.

layout-psu

Platine

Ich habe das Netzteil auf eine Platine aufgebaut, die direkt über Gewindehülsen auf den Trafoschrauben montiert ist

Zarge

Gehäuse

Ich finde Holz als Zargen einfach schön und kann es auch eingermaßen bearbeiten. Allerdings habe ich den falschen Lack verwendet, die Struktur geht verloren und außerdem sieht man deutlich, dass ein Lack auf der Mooreiche ist. naja, vielleicht beize ich es irgendwann noch einmal ab und arbeite mit Wachs oder ähnlichem. Mal sehen.....

Aufbau innen 1

Aufbau innen 2

Mittlerweile würde ich die Grundplatte die Grundplatte an den Seiten je 5 mm größer machen. Es geht doch recht gedrängt im Bereich der Röhren zu und als Potentiometer muss man eine recht kleine Bauform wählen.

Aufbau innen 1

Aufbau innen 2

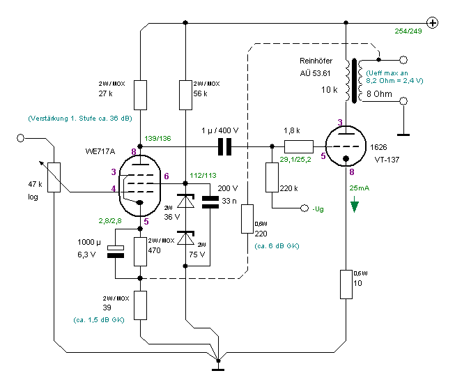
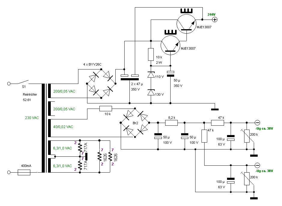
Die Schaltpläne mit eingezeichneten gemessenen Spannungen. Na ja, die Spannungen am Trafo habe ich nicht gemessen, da verlasse ich mich auf die Angaben von Gerd Reinhöfer. Nur am Anfang, als ich mit Gerds Trafos zu bauen begann, habe ich diese Spannungen nachgemessen.

Frequenzgang

"keine Fotos fürs Prospekt, einfach nur so draufgehalten"

Darling

Darling

Seitenanfang